电子凸轮开关应用案例 天逸电器 LW42凸轮开关:适应无限环境,实现无限可能

小编头像

小编

管理员

发布于:2025年05月06日

105 阅读 · 0 评论

天逸电器 LW42凸轮开关:适应无限环境,实现无限可能

天逸电器正式上线工控猫商城!热销产品:按钮、指示灯。海量货源、快速报价、厂家代发,为您节约成本,提升效率。

文末点击“了解更多”,填写推荐码“1398”,完成企业注册,即得1590元新客礼包,还可参加更多福利活动~海量工业品牌及品类产品等你来询~

LW42系列凸轮开关适用于交流50Hz、电压至690V及以下的数控程控机床设备与电气设备等,在电气控制回路中作控制、照明、保护、信号和程序选择以及电压、电流测量选择等使用,亦可用于小容量鼠笼型异步电动机的控制机的控制。

LW42系列凸轮开关防护等级高达IP65,采用德国尼龙66制成,阻燃等级高达Vo级 ,能应用于各种工作环境;多种安装方式,组合数目几乎是无限的 ,是上海天逸电器有限公司为满足客户需求开发出的又一系列优质产品。

一、适应无限环境

IP65的防护等级、德国尼龙66材料、Vo级阻燃等级…

安全性能 :人身安全至关重要,LW42系列凸轮开关独特的接线端子设计指触安全,绝无触电可能,亦可防止螺钉脱落。

高可靠性 :LW42系列凸轮开关接点均配备了双断触头,有着极高的可靠性。并且可以充分适应各种工作环境,满足用户需求。例如,安全开关可在O部位配装3把挂锁,确保人身安全, 是许多工业设备的首选。

防护等级 :LW42系列凸轮开关头部防护等级高达IP65,能有效阻止粉尘及水气进入开关内部,因此可以不受限制的应用于各种工作环境。

开关盒 :开关盒可以直接安装在机器上,同时又具备IP65的防护等级。

阻燃等级 :LW42系列凸轮开关材料均采用德国尼龙66制成,阻燃等级高达Vo级。

附件 :开关护罩可以有效保护凸轮开关的触点模块不受灰尘及水气的侵害,延长触点使用寿命。

符合标准 :GB 14048.1、GB 14048.3、GB 14048.5

二、实现无限可能

4种安装方式、900多种常用组合方式、齐全的品种…

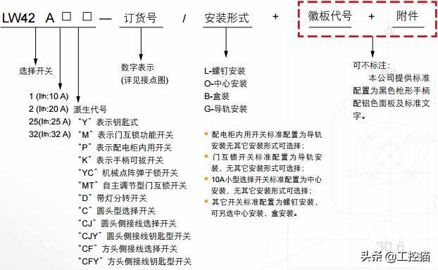
安装方式 :LW42系列凸轮开关有4种不同的安装方式以满足不同需求,分别为螺钉安装、中心安装、导轨安装及盒装,中心安装仅需在面板上开ø22孔(钥匙式凸轮开关开孔为ø24),1人即可安装。盒装后可以直接装配在机器上,所有开关正面亦可配备标志牌,可以正确指示开关的功用。

灵活高效 :LW42系列凸轮开关组合数目几乎是无限的,因此在许多标准电器线路中的应用非常灵活,天逸电器提供了约900多种常用组合方式,便于用户选择。

品种众多 :按类别可分为:选择开关10A,20A,25A,32A;通断开关10A,20A,25A,32A,63A,100A;按安装方式可分为:镙钉安装,中心安装,盒安装,导轨安装;按产品形式可分为:转换开关,门互锁开关,钥匙式开关,配电柜内用开关,手柄可拨开关。不受灰尘及水气的侵害,延长触点使用寿命。

结构特性 :产品能通过各种凸轮组合,满足不同形式接点通断的要求。隐蔽式接线,指触安全。端子为防脱落式螺。

- 10A 凸轮开关定位角度30˚、45˚、60˚、90˚。最多12个操作工位,开关有1-8层;

- 20A 凸轮开关定位角度30˚、45˚、60˚、90˚。最多12个操作工位,开关有1-12层;

- 25A 凸轮开关定位角度30˚、45˚、60˚、90˚。最多12个操作工位,开关有1-12层;

- 32A 凸轮开关定位角度30˚、45˚、60˚、90˚。最多12个操作工位,开关有1-12层。

三、技术参数

符合标准:GB 14048.1、GB 14048.3、GB 14048.5

▌约定发热电流10A凸轮开关(LW42A1)

▌约定发热电流20A凸轮开关(LW42A2)

▌约定发热电流25A凸轮开关(LW42A25)

▌约定发热电流32A凸轮开关(LW42A32)

四、选购指南

更多信息请登陆www.tayee.com.cn查询或下载

【凸轮开关】KRAUS&NAI0A004

KRAUS&NAIMER凸轮开关CA10A004结构原理及应用介绍

凸轮开关是一种用于控制电路接通和断开的开关设备。它通常由一个凸轮和一组触点组成,凸轮通过旋转或线性运动来控制触点的闭合和断开。凸轮开关广泛应用于各种电气设备和自动化系统中,用于实现电路的开关控制、时间顺序控制、位置控制和保护控制等功能。

KRAUS&NAIMER凸轮开关CA10A004工作原理

凸轮开关的工作原理是利用凸轮的形状和动作来控制触点的闭合和断开。凸轮开关的凸轮通常是一个具有一定形状和尺寸的旋转或线性移动部件。当凸轮旋转或移动时,它推动触点闭合或断开,从而实现对电路的开关控制。

凸轮开关的触点通常由金属片或金属片与绝缘材料组成。当凸轮带动触点闭合或断开时,金属片之间会形成电路接通或断开的状态。如果需要实现常开或常闭触点,可以在凸轮上设计相应的形状和动作,以使触点在凸轮旋转或移动时保持闭合或断开状态。

KRAUS&NAIMER凸轮开关CA10A004结构与组成

凸轮开关主要由以下几个部分组成:

凸轮:凸轮是凸轮开关的核心部件,它具有一定的形状和尺寸,通过旋转或线性移动来控制触点的闭合和断开。

触点:触点是凸轮开关的开关部件,它由金属片或金属片与绝缘材料组成。触点在凸轮的作用下实现电路的接通和断开。

轴:轴是凸轮和触点之间的连接部件,它支撑凸轮和触点的旋转或移动。

弹簧:弹簧是用于复位和保持触点位置的部件。当凸轮松开时,弹簧会将触点恢复到初始位置。

基座:基座是凸轮开关的固定部件,它用于将凸轮开关固定到设备上。新.KL菈绮宇

KRAUS&NAIMER凸轮开关CA10A004主要特点

凸轮开关作为一种重要的开关设备,具有以下主要特点:

结构简单:凸轮开关的结构相对简单,主要由凸轮、触点和轴等几个部件组成,易于维护和更换。

动作稳定:凸轮开关的凸轮形状和动作经过精心设计,可以保证触点位置的准确性,从而确保电路的稳定性和可靠性。

多功能性强:凸轮开关可以实现多种电路控制功能,包括单刀双掷、单刀单掷、多掷等,可以满足不同应用场景的需求。

适用范围广:凸轮开关适用于各种不同类型和规格的电路中,如交流、直流、高压、低压等,具有广泛的应用范围。

价格适中:凸轮开关的价格适中,相对于其他类型的开关设备来说具有一定的竞争力。

应用领域

凸轮开关广泛应用于各种电气设备和自动化系统中,以下是一些主要的应用领域:

工业控制:凸轮开关在工业控制领域中被广泛应用于各种开关设备和自动化系统中,如阀门控制、泵控制、传感器控制等。

楼宇自动化:凸轮开关在楼宇自动化领域中用于各种设备的开关控制和时间顺序控制,如照明控制、空调控制、安防系统等。

电力保护:凸轮开关在电力保护领域中用于电路的保护和控制,如断路器、继电器等。

自动化仪器:凸轮开关在自动化仪器中用于各种开关控制和时间顺序控制,如分析仪器、测试仪器、计量仪器等。

部分型号:

CA4

CAD4-1

CA4-1

CA10

CA11

CAD12

CAD11

CA25

CA20

CA10B

CA258

CA200

CA110

C42

C32

C26

CA63

CASO

CA40

C80

C43

L350

C200-4

C125

KRAUS&NAIMER凸轮开关CA10A004结构原理及应用介绍

相关问答

偏航 凸轮开关 的作用?

1、可作为电表或者伏特表的选择开关使用,并具有4个位置的转换开关,使用更方便,安全,操作简单。2、可以起到转换档位和启动的功能。3、不仅可以用...1、可作...

国威切纸机 凸轮开关 故障?

1:现象:半自动工作时踩脚踏开关,滑座下降左移后上升但不右移。这种现象的发生是立滑座左上方接近开关未感应到或接近开关有问题。解决方法:调整上方接近开关...

凸轮 控制器的接线原理图?

不同型号的凸轮控制器的接线图和原理接线图是有区别的,但主要用途还是用于交流50HZ,电压380伏以下的电力线路中,用于改变三相异步电动机定子电路的接法或转子...

凸轮 轴如何控制气门开闭?

凸轮轴的作用是根据发动机的着(点)火顺序,定时开启和关闭气门,以保证发动机正常的进气和排气需要。凸轮轴控制气门开闭的基本方法和作用原理如下:凸轮轴通...

冲床送料机 凸轮 控制调整方法?

1.NC冲床送料机的是通过送料信号线联接冲床凸轮来调节,凸轮组分为机械式和电子式,如果机械式就需打开凸轮组信号电箱,找到NC冲床送料机送料信号线联接的凸轮,...

刀库 凸轮 箱接近 开关 怎么调?

刀库凸轮箱接近开关的调整涉及多个步骤,请根据以下步骤进行操作:1.调整接近开关与检测面间的间隙:接近开关与检测面间的间隙应调整到0.5mm左右。2.调整接...

凸轮 转换 开关 价格多少?-设计本有问必答

凸轮转换开关价格的价格如下:乐清市建飞电器有限公司的价格是8.50元,品牌是Fuji/富士。茂名市鑫德电力设备有限公司的价格是8.45元,品牌是delixi/...

行车小车遥控器开正常 凸轮开关 开往东走不往西走什么原因?

对于“行车小车遥控器开正常凸轮开关开往东走不往西走”的问题,可能有以下几种原因:1.方向控制电路故障:凸轮控制器控制着行车的方向,如果方向控制电路出现...

线绕式 凸轮 控制器改遥控器用中间继电器怎么接线?

将线绕式凸轮控制器改为使用遥控器时,需要使用中间继电器来控制电机的运转。以下是一种可能的接线方式:1.将凸轮控制器上的正极和负极分别连接到中间继电器...

起重机使用 凸轮 控制器使用电阻调速的那种。上升限位怎么控制。使用 凸轮 控制限位?

凸轮控制器跟上升限位控制是两个东西,凸轮控制器是控制室用的十字摇柄,上升限位一般用重锤开关(吊钩触发)、螺旋限位开关(随卷筒转),拉杆限位开关(导缆器...

标签:

相关阅读