电子票据应用深度 电子票据行业深度报告:财政电子票据大幕拉开,百亿市场全面启动

小编头像

小编

管理员

发布于:2026年04月14日

105 阅读 · 0 评论

电子票据行业深度报告:财政电子票据大幕拉开,百亿市场全面启动

获取报告请登录未来智库www.vzkoo.com。

1、 财政电子票据面向全国全领域推广

1.1 、 财政电子票据提升政府收费效率,提高监管效能

财政电子票据,是指由财政部门统一监管的,行政事业单位在依法收取政府非税收入或者从事非营利性活动收取财物时,运用计算机和信息网络技术开具、存储、传输和接收的数字电文形式的凭证,与纸质票据具有同等法律效力。其基本特征是以数字信息代替纸质文件、以电子签名代替手工签章,通过网络手段进行传输流转,通过计算机等电子载体进行存储保管。

财政票据的基本要素包括票据名称、票据代码、票据号码、缴款人、收款项目、标准、收款金额、开票单位、开票人、开票日期、开票单位签章、财政部门监制签章。它是政府财务收支的法定凭证和会计核算的原始凭据,是财政、审计等部门进行监督检查的重要依据。

传统纸质票据包括印制、核发、核销、销毁和监督检查等管理流程,其印制成本高、开具效率低下、管理不规范、不便于监督检查等问题严重制约了网络缴款、电子支付等新兴缴款模式在政府性收费中应用。

以医疗场景为例, 虽然通过自助一体机、微信、支付宝等终端实现医疗费用电子支付已经普及,但要获取具有法律效应的票据,患者仍需要去人工窗口排队打印,不仅影响就诊效率,纸质票据也易丢失、易污损。医院通过改造现有的 HIS 系统,建设电子票据系统与财政、卫健委、医保部门系统对接,打通各环节电子结算的瓶颈,完成结算就能在系统中产生一份有效的医疗电子票据,实现赋码,开具,传输,查验,入账,归档的电子票据全过程,为线上缴费、电子支付等互联网+医疗提供便利。对于医院来说,整个医疗票据流转过程均由信息化系统支持, 不仅提高了医院内部票据管理的水平,也提高了医院财务专职人员的工作效率, 同时解决纸质票据存储难、查询难、核销难的问题。

国家非税收入规模庞大,提升监管效能迫在眉睫。 根据财政部数据,目前非税收入共有 12 大类,全国非税收入有 92 项,各省设立行政事业收费共 360 项、520 小项,非税收入具有“种类项目多、征收主体多、缴费对象多、缴费环节多、政策口径多”的五多特点。财政票据电子化管理系统是非税收入管理系统票据管理子系统,有利于进一步加强和规范政府非税收入征收管理,充分利用现代信息化管理手段,改进财政票据监管方式,提高财政票据管理水平和工作效率。

1.2 、 财政电子票据全面推广,用票端系统建设开启

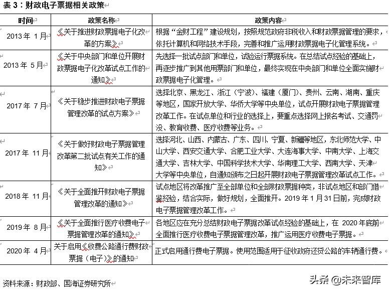
财政电子票据系统全面推广,用票单位端医疗、交通领域先行。 2013 年 1 月, 财政部发布了《关于推进财政票据电子化改革的方案》,并于同年 5 月开启中央部委层面的财政票据电子化改革试点,标志着我国自上而下的财政电子票据改革开启。2017 年 7 月和 11 月,财政部分别发布政策确定两批财政电子票据改革试点地区和单位,重点选择网上报名考试、交通罚没、教育收费、医疗收费等业务。2018 年 11 月,财政部发布《关于全面推开财政电子票据管理改革的通知》,要

求各地区必须在 2019 年 1 月 31 日前完成相关财政电子票据管理改革工作,全国范围内全面推广财政电子票据。2019 年 8 月,财政部发布《关于全面推行医疗收费电子票据管理改革的通知》,要求各地在 2020 年底前全面推行医疗收费电子票据管理改革,推广运用医疗收费电子票据。2020 年 4 月,财政部在政府还贷公路上正式启用通行费电子票据。

用票单位面临票据电子化系统建设。 财政部门非税收入收缴管理系统通过与财政票据电子化管理软件、非税收入政策管理系统紧密衔接,实现财政部门、用票单位、代收银行实时联网,以统一的非税收入政策库为基础,建立起“单位开票、银行代收、财政统管、实时监督、源头分解、自动缴库”的政府非税收入信息化管理体系,确保政府非税收入按规定及时、准确、足额上缴国库或财政专户,为提高政府非税收入管理的规范化、精细化、科学化发挥重要作用。财政电子票据的流转涉及财政部门、用票单位、商业银行等多个方面,医院、 高校 、交管、公安等多个用票单位面临票据电子化系统建设。

财政部门主导电子票据系统建设,原则上使用财政部统一的财政电子票据管理系统。 医院、高校等企事业单位财政电子票据系统建设由财政部门主导,建设过程涉及与财政端系统数据标准与接口的对接。另外,由于财政电子票据需要进行跨省份全社会流转,后期可能存在系统升级、标准调整等情况,并需要提供统一标准的社会化服务。财政部在 2018 年 11 月发布的《关于全面推开财政电子票据管理改革的通知》中,提到“各地区原则上使用财政部统一开发建设的财政电子票据管理系统。暂时不使用财政部系统的地区,要按照财政部规定的统一数据标准开发本地区系统。”

2、 医疗电子票据近百亿市场空间加速启动

2.1 、 医疗是最大财政用票领域,医院端招标加速

医疗是最大的财政用票领域,医疗电子票据正全面推广。 浙江省财政厅数据显示,浙江财政票据每年的开具量达到 8 亿张,其中医疗票据 6 亿多张,占比超过 75%,医疗是最大的财政用票领域。2019 年 8 月,财政部、国家卫生健康委、国家医疗保障局联合印发《关于全面推行医疗收费电子票据管理改革的通知》, 要求各地 2020 年年底前全面推行医疗收费电子票据管理改革,推广医疗收费电子票据。

医疗电子票据系统工作原理: 电子票据系统通过医院内部网络与 HIS、票据自助打印机进行数据和信息交互,通过网闸与医院外网前置机建立通讯连接,然后通过防火墙与财政电子票据平台实现数据联通,从而构建一条完整的电子票据链路, 实现电子票据全过程(赋码,开具、传输、查验、入账、归档)。患者通过医院APP、支付宝服务窗、小程序、公众号等途径成功支付就诊费用时,HIS 会将业务数据明细根据接口规范传递到辅助开票系统,开票系统会分配票据代码和票据 号码,并进行签章加密认证,完成票据的开具工作,形成票据电子凭证 PDF 文件,可供患者下载。然后,开票系统会通过外网前置机将票据信息上传到财政电 子票据平台,财政端验证票据的唯一性、有效性无误后,会对数据添加财政监制签名,形成完整的财政电子票据。

多个大型医院电子票据系统已投入使用。 目前部分省市的医院已经开始进行电子票据系统建设,部分大型医院医疗电子票据已经投入使用。2020 年 4 月 26 日,上海瑞金医院开出上海首张医疗电子票据,上海仁济医院、上海第十人民医院目 前也均已开通医疗电子票据服务,患者可以通过扫码或直接从医院微信公众号中, 就可获取具有法律效力的医疗电子票据。

财政电子票据系统建设进入密集期,医院招标放量。 2018 年 11 月财政部发文要求全面推开财政电子票据管理改革,2019 年各地财政电子票据系统建设猛增。我们统计了中国政府采购网上有关财政电子票据招标公告,2019 年财政电子票据招标数据共计 47 个(2018 年 16 个),其中医院端招标 15 个(2018 年 3 个),相比 2018 年有较大幅度的提高。2019 年 8 月,财政部发布《关于全面推行医疗收费电子票据管理改革的通知》,要求各地在 2020 年底前全面推行医疗收费电子票据管理改革,推广运用医疗收费电子票据。截至到 2020 年 6 月 8 日,我们统计中国政府采购网上财政电子票据招标数量已经达到 62 个,医院端招标数量达到 28 个。我们预计 2020 年三季度是医疗电子票据招标高峰,全年将明显放量。

2.2 、 全国医疗电子票据系统市场空间近百亿

测算全国医疗机构电子票据系统建设空间约 99 亿元。 医疗机构应用电子票据需要对电子票据系统进行改造,并对与医院 HIS 系统进行对接。根据国家卫健委数据,截至 2019 年末我国共有医院 34354 个,其中三级医院 2749 个(三级甲等医院 1516 个),二级医院 9687 个,一级医院 11264 个,未定级医院 10654个。根据现有的招标与中标情况,我们预计三甲医院电子发票管理系统平均单价70 万,三甲以外三级医院平均单价 50 万,二级医院平均单价 40 万,二级以下医院平均单价 20 万,测算全国医疗电子票据系统建设空间约 99 亿元,其中二级以上医院约 55 亿元。

预计 2022 年建设完成,2020 年释放空间约 6 亿元。 我们预计 2022 年末全国医院基本完成电子票据系统建设,考虑到医院信息化基础以及医院财政预算充足程度,预计三甲医院、三甲以外三级医院、二级医院、二级以下医院建设进度依次后延。我们假设 2020-2022 年三甲医院建设比例为 30%、50%、20%;三甲外三级医院三年建设比例分别为 15%、50%、35%;二级医院三年建设比例分别为 5%、35%、60%;二级以下医院三年建设比例分别为 0%、20%、80%。由此测算 2020-2022 年医疗电子票据系统释放市场空间分别为 6.05 亿元、30.7 亿元、62.6 亿元。

3、 高校、交通等领域电子票据系统建设开启

财政电子票据用票端包含全部拥有收费权利行政事业单位,除医疗场景外,高校、交通罚没也是重要的财政票据应用领域。在 2017 年 7 月财政部发布的《关于稳步推进财政电子票据管理改革的试点方案》,重点试点场景即为网上报名考试、交通罚没、教育收费、医疗收费等业务。

3.1 、 高校财政电子票据系统市场规模约 5.9 亿元

高校属于事业单位,在开展教育事业的活动中,多数情况下使用的票据是财政票据,即“行政事业单位非税收入通用票据”和“行政事业单位资金往来结算票据”。非税收入票据只能用于学历教育的收款行为,如学生学费、住宿费、考试费等, 资金往来结算票据只能用于资金往来结算时开具的凭证,不能用于收入的凭证。

高校财政票据开具时间集中,阶段开票量大。 传统纸质票据管理模式要求高校 财务人员定期查询银行代扣和网上交费信息,再按学院、班级批量打印纸质票据,然后人工分发到院系、班级,再由各班级辅导员分发给学生,整个过程耗时耗力。然而,绝大多数学生并不需要纸质票据进行报销。

财政电子票据管理改革规范并简化高校财务管理。 实现财政电子票据全流程可控、各环节留痕,收款项目由财政部门事前审核、设定,大幅减少主观影响因素,节省大量人力物力,避免纸质票据流转、保管环节中容易出现的遗失损毁风险, 通过财政电子票据管理系统与高校网上交费平台的对接,学生一旦交费,系统便自动开票,准确迅速。

测算全国高校财政电子票据系统市场规模约 5.9 亿元。 根据教育部数据,截至2019 年 6 月 15 日全国高等学校共计 2956 所。其中,普通高等学校 2688 所(含独立学院 257 所),成人高等学校 268 所。按照系统建设单价 20 万元计算,测算高校财政电子票据软件系统市场规模约为 5.9 亿元

3.2 、 多地上线交通罚没财政电子票据

交通罚没也是重要的财政用票领域,传统交通罚款票据的开具,需要市民拿着处罚决定书,到银行柜台排队办理。采用电子票据方式,市民可以通过线上方式自助获取电子票据。目前全国多个省市已经上线交通罚款电子票据。

深圳开出第一张交通罚款电子票据。 2019 年 6 月 27 日,深圳市公安局交通警察局开出了全省第一张交通罚款电子票据,标志着深圳交通违法罚款缴纳业务正式启用财政电子票据。在交通罚款缴纳成功后可以通过深圳交警星级用户各平台领取交通罚款对应的电子票据,可以在网上查询,与纸质票据具有同等法律效力。

北京上线电子票据查询平台。 2020 年 4 月 8 日,北京交管部门开通网上财政电子票据服务,市民群众在车管部门窗口、交管“12123”手机 APP 办理完机动车、驾驶人业务,或者在现场缴纳完非机动车、行人违法罚款后,可以直接登录北京市交管局官方网站通过“电子票据查询平台”输入相关信息,即可使用财政电子票据服务自行打印电子票据。

江苏全面推广交通罚没电子票据。 江苏省财政厅和省公安厅印发了《关于开展江苏省道路交通违法罚款收缴电子化和财政电子票据管理改革试点工作的通知》。江苏将依托省统一公共支付平台,开展道路交通违法罚款收缴电子化和财政电子票据管理改革试点工作,自 2020 年 6 月 1 日起实现全省道路交通违法罚款收缴电子化和推行财政电子票据。

4、 重点公司

4.1 、 博思软件:财政信息化龙头,电子票据系统卡位优势明显

4.1.1 、 财政非税收入管理信息化绝对龙头

全国财政非税收入管理信息化龙头。 博思软件成立于 2001 年,于 2016 年 7 月创业板上市,公司以财政信息化业务起家。2003 年公司抓住“金财工程”政策机遇,大力发展财政票据和非税收入管理信息化,获得福建省财政厅认可,之后逐步向全国推广试行,并向业务向公共缴费领域延伸。公司从福建省政府非税收入管理信息化领域龙头企业逐步成长为全国领先财政及政府公共服务信息化领域高新技术软件企业,目前布局票据非税、政府采购、智慧城市三大业务,逐步向互联网、大数据应用和服务转型,同时大力布局财政票据、政府非税收入及其延伸业务、财政财务领域和公共采购领域三大领域,业务领域由 G 端向 B 端、C 端拓展。

公司拥有三大核心业务:1)财政票据、政府非税收入及其延伸业务: 主要面向财政票据电子化管理、财政电子票据管理、政府非税收入管理信息化及公共缴费服务领域,为财政票据用票单位、各级财政部门提供财政票据电子化管理及政府非税收入信息化管理相关的软件产品和服务,在此基础上,过公司自主研发的统一公共支付平台,实现与执收单位业务系统、非税票据管理系统和银行中间业务系统的互联互通,为社会公众提供“开单、缴费、开票”的一站式网上业务办理服务。2)财政财务领域: 主要是为政府客户提供财政核心业务一体化、财政大数据、财务内控及预算单位一体化和绩效管理相关的软件产品和服务。3)公共采购领域: 为参与政府采购、高校采购和国企采购等采购人提供交易、信息和服务一体化综合管理平台,并为供应商提供智能化营销工具、仓储及物流信息和金融科技等增值服务。

外延拓展业务,增强区域销售能力。 公司上市后多次外延,收购企业主要集中在三方面:1)拓展已有业务的区域销售与服务能力, 例如内蒙金财(2017 年)、吉林金财(2018 年)、广东瑞联(2018 年);2)拓展政府及公共电子化采购业务, 例如支点国际(2016 年)、北京阳光公采(2018 年)、成都思必得(2018 年);3)完善财政信息化产品线, 例如同力科技(2018 年)。通过外延,公司从传统非税业务延伸到政府采购,再扩大至公共采购,从政务服务拓展到更多如公共交通、文旅景点、校园教育、社区管理等公共服务领域,为各级政府实现“数字政府 一网通办”、“智慧城市 一码通行”的数字城市建设赋能。

内生外延共同助力公司业绩高增长。 2019 年公司实现营收 8.99 亿元,同比增长61%;实现毛利润 5.80 亿元,同比增长 61%;实现利润总额 1.42 亿元,同比增长 34%;实现归母净利润 1.07 亿元,同比增长 25%;实现扣非归母净利润9902 万元,同比增长 22%。公司近年业绩高增一方面来源于便民政务要求下财政电子票据工程全面推行,另一方面也来源于公司上市来的大幅外延。

4.1.2 、 腾讯为第二大股东,国资背景具备项目优势

创始人陈航为控股股东,腾讯入股成为第二大股东,国资背景具备项目优势。 公司第一大股东为公司创始人及董事长陈航,持股比例为 18.03%;公司第二大股东为林芝腾讯,林芝腾讯为腾讯产业投资基金全资子公司,2019 年 10 月通过认购定增方式成为公司第二大股东,持股比例为 8.51%;公司第三大股东为福建省电子信息有限公司,其为福建国资委全资控股企业,持股比例为 7.04%。公司多位高管也持有公司股份,第四大至第九大股东均为公司在职高管。

整体来看,公司控制权稳定;腾讯入股利于公司互联网业务发展,促成了其一致行动人腾讯云计算与公司达成战略合作协议,在电子票据、云计算、大数据、区块链、支付及人工智能等领域加强合作;国资背景利于公司在财政及政采领域开展业务,在资源与渠道方面具有一定项目优势;高管大比例持股绑定高管与股东利益。

4.1.3 、 公司卡位优势明显,将显著受益于电子票据系统建设

财政部门主导电子票据系统建设,公司卡位优势明显。 医院、高校等企事业单位财政电子票据系统建设由财政部门主导,建设过程涉及与财政端系统数据标准与接口的对接。财政部在 2018 年 11 月发布的《关于全面推开财政电子票据管理改革的通知》中,提到“各地区原则上使用财政部统一开发建设的财政电子票据管理系统。暂时不使用财政部系统的地区,要按照财政部规定的统一数据标准

开发本地区系统。”博思软件是财政部电子票据系统唯一开发商和实施商,参与 研发财政电子票据编码规则技术、数据标准、赋码技术等,也是财政部非税收入收缴系统唯一承建商和服务商,卡位优势明显。

博思软件地位强势,多省电子票据系统以单一来源方式中标。 由于财政部要求各地区推广电子票据系统时要与财政部系统保持一致,公司不仅是财政部电子系统唯一开发商,在全国大部分省级市场地位也十分强势,取得了 20 多个省级财政电子票据业务,在省一级的市占率达到 70%-80%。我们结合中国政府采购网和 wind 项目中标数据,统计了 2020 年博思软件电子票据系统中标情况,博思软件在已经开始招标的山东、四川、山西、重庆、北京等多个省市均以单一来源采购方式中标。在医院端,我们预计公司全国三级医院市占率将达到 90%,二级医院市占率将达到 80%以上。

4.2 、 东港股份:区块链电子票证领导者

4.2.1 、 国内特种票据印刷龙头,拓展信息技术服务

票据印刷龙头,转型信息技术服务商。 东港股份成立于 1996 年,传统主业为票据印刷,2010 年投资发展覆合类产品,2013 年开始发展技术服务业务,转型综合信息服务商。目前公司业务分为印刷、覆合和技术服务三大类,印刷类产品以商业票证印刷为主;覆合类业务包括智能卡和 RFID 智能标签;技术服务类业务包括电子票证、彩票销售终端、档案存储与电子化。

业绩稳健增长。 近年来公司印刷业务受到电子化冲击,传统印刷市场萎缩,公司通过提升市场份额,调整印刷业务产品结构,保持了印刷主业利润水平的相对稳定。与此同时,公司通过积极发展电子档案、电子彩票、电子票证等技术服务类业务,信息技术类业务支撑公司业绩增长,公司近五年归母净利润持续增长。

信息技术服务业务发展良好。 2019 年公司印刷、覆合、技术服务业务收入分别为 10.43 亿元、2.40 亿元、1.87 亿元,同比增速分别为-7.85%、-0.33%、20.82%,占总营收比例分别为 69.7%、16.1%、12.5%,经过几年的高速发展,覆合类和信息技术服务业务已成规模。2019 年公司电子票证业务收入增长 28.48%,盈利能力进一步增强。

4.2.2 、 电子发票:行业重塑,区块链发力

多地税务免费发放 UKey,税控盘/金税盘地位降低,行业正在重塑。2019 年 7 月 19 日,国家税务总局发布《税务 UKey 技术规范》,明确了税务 UKey 设计生产硬件、软件技术要求,以及硬件驱动函数库、出厂固件、数据格式等内容。税务 UKey 是一种可开票报税的税控装置,国家税务局将硬件和硬件驱动部分全面市场化,各符合条件的厂商均可根据公布的税务UKey 规范研制税务UKey。2019 年 11 月,浙江、辽宁、山西多地税务局开始推广增值税电子发票公共服务平台, 并免费向小规模纳税人发放 UKey,领取 Ukey 的纳税人可以通过公共服务平台开具增值税普通发票。免费 UKey 的发放是推动减税降负的重要举措,让更多小规模纳税人能够不用买盘就能自行开具增值税普通发票,并且每年帮助纳税人节约几百元成本,大幅削弱了税控盘/金税盘地位。

国税推动电子发票基础服务免费,第三方电子发票商业模式重塑。 2019 年 4 月4 日,国税总局发布《关于坚决查处第三方涉税服务借减税降费巧立名目乱收费行为的通知》,强制要求第三方电子发票服务平台免费提供电子发票版式文件的生成、打印、查询和交付等基础服务。因此第三方电子发票平台转向通过提供增值服务进行收费,基于 SaaS 平台的服务模式成为市场主流,由票据信息衍生出的一系列大数据服务成为了平台方的主要盈利模式。我们认为,免费的电子发票产品会积极的推动电子发票市场的蓬勃发展,加宽电子发票的普及速度,从而给电子发票产业的深入深化发展带来更大的机会和机遇。

区块链电子发票降低发票使用成本,电子发票再加速。 我们认为,区块链在电子发票领域应用有以下四点优势:1)杜绝发票虚开: 区块链打通发票流通各个环节,全流程闭环,杜绝虚开,实现了交易缴费支付和开票环节实时在线的查询和查验真伪;2)降低纳税企业成本: 减少流转环节,减少数据交互验证次数, 并且无需配备专用的设备和系统,帮助企业降低开票用票成本;3)实现穿透式监管: 区块链技术可以做到实时获取数据和数据处理全程留痕可追溯,便于监管; 4)实现数据共享: 区块链帮助财政税务和医保商保档案等部门数据融合,实现更好的数据共享。我们认为,发票是区块链技术核心落地场景之一,在税务端区块链可以解决发票虚开、一票多号等难题;在纳税端区块链帮助企业降低开票用票成本。在去除付费硬件和基础服务免费后,区块链电子发票将加速落地。

区块链为帆,公司电子发票重新起航。 我们认为,税控盘/金税盘成为非必须硬件,UKey 市场化生产并由税务免费提供将对显著推动电子发票市场发展,并对行业竞争格局深远的影响,区块链技术在电子发票的应用对公司来说是巨大的历史机遇。 公司 2017 年开始区块链研究,拥有深厚的技术积累,区块链主要实施主体为公司子公司北京瑞宏科技,电子票据区块链、电子发票区块链、电子证照区块链、BaaS 平台已完成工信部区块链备案。在区块链电子发票领域,瑞宏基于区块链技术构建开具、入账、报销的电子发票新生态,将“资金流、发票流、货物流、交易流”四流合一,打通了发票核定、支付、开票、报销全流程。

东港瑞宏支撑北京区块链电子发票试点,其他领域与地区拓展值得期待。 2020 年 3 月 2 日,北京税务局公告推进区块电子发票试点,瑞宏网成为全国第一家进入税务局区块链电子发票试点公告的第三方电子发票平台,彰显其行业地位和技术实力。北京区块链电子发票试点范围较广,目前选取了停车类通用发票、景点公园门票启动推广,逐步在全市范围内开展区块链电子普通发票试点推广。我们认为,此次公司技术支持北京区块链电子发票试点,将在多个层面对公司带来积极影响:1)北京正大力推进区块链技术在不动产登记、一证办电、建筑许可、房屋租赁、公证等政务领域应用,公司与北京财税及其他领域的政府合作有望得到进一步加强;2)目前各省市税务均在积极探索区块链在电子发票上的应用, 北京区块链电子发票试点经验有望异地复制;3)国家税务局正推进电子专用发票相关工作,力争今年年末取得实质性进展,公司已经在电子专用发票试点和推广上占据先机。

4.2.3 、 电子票据/电子证照:区块链助力更加广泛应用

北京大力推进区块链技术在行政领域应用。 2020 年 1 月 13 日,北京市政府在北京市十五届人大三次会议首场新闻发布会上表示,北京市将大力推进以区块链为基础的信息共享制度改革,在不动产登记、一证办电、办理建筑许可、电子民生卡、房屋租赁、公证、积分落户等 20 余个领域,推进区块链技术的应用。与此同时,“推进区块链技术场景应用”写入北京市政 1 号文。目前,北京市在不动产登记、企业开办等领域区块链技术应用已初见成效。海淀区开展不动产交易区块链应用试点,已实现国家级和市级 12 类数据共享。2019 年 5 月以来,应用区块链技术共办理不动产交易 1560 笔,每笔材料核验时间由 15 分钟降至 2分钟。我们认为,在 2019 年政治局学习区块链并将区块链上升到国家战略高度后,各级政府积极探索区块链在行政领域应用,北京市推广经验有望全国复制。

区块链财税一体化平台助力财政票据管理。 公司 2018 年开始研究区块链在财政票据方向的应用,目前已取得一些初步的落地,比如在使用中央票据的医院做了技术原形验证等。瑞宏区块链电子票据助力财政票据改革,打造全面无纸化、全生命周期监督管理、低成本易复制的区块链电子票据创新模式,覆盖开票、收票、认证、报销、记账、报税、查询等票据管理完整业务链条。在区块链财政票据领域,瑞宏科技提供票财税一体化的综合管理平台,无需专用硬件设备,各方低成本快捷接入。

区块链电子证照提升政府服务效率。 瑞宏科技通过构建区块链可信电子证照应用平台,服务政府内部应用,提供政府服务效率,为个人、企业、社会组织提供存在证明服务,同时积累应用数据,提供大数据征信服务。公司已经在北京市交管局落地了区块链+临时牌照,同时与北京交管局探讨未来驾照和正式牌照区块链应用。2019 年年底公司落地了国家网球中心区块链+证书(网球协会的教练证、学员证)项目,实现了“区块链+证书”的全流程的闭环的管理方式。公司未来将在不动产证书、出生证明等承印的纸制证书的方案上,推进区块链技术更为广泛的应用。

4.3 、 航天信息:税控龙头向非税领域拓展

4.3.1 、 国内税控系统龙头

国内税控设备与系统龙头。 航天信息成立于 2000 年,2003 年上市,是中国航天科工控股的 IT 子公司。公司是国内税控信息化龙头,是国家“金税工程”主要承担者。目前公司拥有金税、金融科技、智慧、网信四大业务板块。金税业务拥有包括防伪税控核心业务产品、防伪税控增值产品、普通发票综合管理系统、电子发票系统等约百种系统解决方案及软硬件产品;金融科技业务主要为银行及上下游厂商提供 POS 终端、IC 卡互联网支付终端、金融自助设备等成熟硬件产品,以及商户拓展与 POS 专业化服务、ATM 自助终端运营服务、行业综合电子支付解决方案、企业财税及金融服务等多项服务;智慧业务方面公司主要承担了国家“金卡工程”、“金盾工程”业务;网信业务涵盖自主安全可靠的计算机网络信息系统咨询、设计、系统集成及核心软硬件、运维服务等。

税务信息化优势明显。 公司一般纳税人市场份额超过 80%,2019 年公司金税盘销量超过 350 万套,累计企业用户超过 1700 万户;全年电子发票用户新增超过120 万户,公司 51 发票平台已上线企业超过 340 万户,用户规模和开票量位于市场前列;云开票新增用户超过 20 万户,新增超过 40 家互联网平台企业,签约美团、拼多多等行业标杆客户,与超过 150 家合作伙伴打造产业生态环境;税务终端产品销售规模超过 2 万台,市场占有率第一,进一步实现税务终端后台管理系统优势,实现多地部署上线;公司税务Ukey 产品第一批通过符合性测试, 第一家实现批量供货,6 款UKey 产品全部入围总局名单,市场占有率全国第一。

4.3.2 、 发展会员云服务应对税控行业变化

多地税务免费发放税控 UKey,金税盘地位降低。 2019 年 7 月,国税总局发布《税务 UKey 技术规范》 税控 Ukey 硬件和硬件驱动全面市场化;2019 年 11月,浙江、辽宁、山西多地税务局开始推广增值税电子发票公共服务平台,并免费向小规模纳税人发放UKey,金税盘、税控盘垄断地位被打破,公司税控设备市场地位面临考验。

税控设备2020 年再次降价。 减税降费是我国近年税务改革的指导思想,金税盘、报税盘以及税控系统技术维护是公司主要收入来源之一,控税设备的持续降价使得公司收入承压。2017 年 7 月 4 日,国家发改委发布《国家发展改革委关于降低增值税税控系统产品及维护服务价格等有关问题的通知》,自 2017 年 8 月 1日起,将金税盘零售价格由每个 490 元降为 200 元,报税盘零售价格由每个 230元降为 100 元,技术维护服务费由每户每年 330 元降为 280 元。公司 2017 年报披露此次产品降价导致 2017 年增值税防伪税控系统毛利降低 4 亿元以上。根据上海爱信诺航天信息公告,2020 年 1 月 1 日起,航天信息再次调整产品价格,金税盘降价至 160 元/个,报税盘降价至 60 元/个,按公司 2019 年 350 万个金税盘/报税盘销量,52.5%毛利率测算,我们预计此次降价将导致公司收入减少2.8 亿元,毛利减少 1.47 亿元。

公司积极发展企业会员云服务。 航天信息通过旗下“诺诺网”为会员企业提供企业云服务,以会员增值费方式收取年费,对抗传统控税设备降价影响。目前“诺诺网”企业服务包括诺诺服务、诺诺商城、诺诺金服三部分:诺诺服务以财税服务为基础,以云记账、云代账、极速开票、机构代开等产品为核心,并结合移动互联等工具,为用户提供线上线下相结合的 O2O 模式的财税服务;诺诺商城以办公设备和用品为主要产品,发挥航天信息遍布全国扎根本地的服务体系优势, 为用户提供“产品+技术+服务”的一体化办公解决方案;诺诺金服致力于解决中小企业贷款难问题,通过解决信息不对称及贷中监管问题,为优秀的中小企业提供更便捷、低成本的银行融资渠道。2019 年诺诺网实现收入 1.61 亿元。

4.3.3 、 合作阿里拓展非税电子票据

合作阿里推广区块链电子票据。 2019 年 3 月,公司与阿里巴巴签署合作协议, 结合航天信息在系统集成和市场推广的积累,阿里巴巴的先进技术储备、丰富的行业应用,共同面向云计算服务及智慧产业、财税业务、政务业务、区块链、企业市场服务等领域开展广泛深入的合作。公司借助阿里区块链技术推广电子票据应用是与阿里合作的一个重要方向。早在 2018 年 8 月,航天信息便与蚂蚁金服合作区块链电子票据在杭州、台州、金华三地医院应用,并助力台州开出全国第一张医疗电子票据,联盟链上的节点包括医院、当地财政局、当地社保局、航天信息和支付宝。

中标浙江、厦门财政电子票据项目。 公司积极发展非税财政电子票据业务,2018 年 9 月公司中标了台州市财政局电子票据管理平台建设项目;2019 年 3 月公司成功中标浙江省财政电子票据单位端接入实施项目,成为浙江省电子票据用票端系统 5 家可选供应商之一;2020 年 6 月,公司中标厦门市医疗收费电子票据管理系统项目,将为厦门市建设统一医疗电子票据管理平台,全面支持厦门市医疗电子票据的线上申请、查验、监管等工作。我们认为,航天信息与阿里合作,在非税财政电子票据领域有所突破,也将深度参与并受益于全国财政电子票据系统建设。

……

(报告观点属于原作者,仅供参考。报告来源:国海证券)

获取报告请登录未来智库www.vzkoo.com。

立即登录请点击: 「链接」

深度数科分析:电子票据在现代金融体系中的应用

首先,电子票据提高了票据的流转效率和安全性。传统的纸质票据在传递、保管和交易过程中容易发生丢失、损坏和延误等问题,而电子票据则通过数字技术实现了无纸化交易,避免了这些问题的发生,同时也提高了交易的效率和安全性。

传统的纸质票据需要耗费大量的人力和物力进行制作、传递和保管,而电子票据则可以大幅降低这些成本,同时也可以通过自动化处理和智能化管理提高金融机构的运营效率。

通过数字技术和大数据分析,金融机构可以对电子票据进行更加全面和准确的风险评估和信用评级,从而更好地防范金融风险。

票据在现代金融体系中的应用具有重要意义,不仅可以提高交易的效率和安全性,降低交易成本,还可以防范金融风险。深度数科集团作为票据大市场专业服务商,积极推广数字票据,推动数字票据与实体经济融合发展,为现代金融体系的发展做出了积极贡献。

相关问答

电子票据 的优势劣势有哪些?

电子票据杜绝了假票、克隆票的风险,采用全国统一编码和统一防伪技术,确保电子票据的真实性和有效性。优势:1、节省票据成本,节约票据印制成本的同时还能减少...

电子发票 报销入账归档应该使用OFD版式还是PDF版式呢?_快账

根据目前的法律法规要求,电子发票的报销入账归档应该使用OFD格式。OFD即开放式文档格式,是一种基于XML的开放文档格式,它可以更好的解决电子文档互...

发票上的 电子 章有用吗?

当然有用了,现在我们购买商品时,大部分都是要开具电子发票给我们的,电子发票是根据我们购买商品时的内容进行开具的,一般开具好后的电子是盖有电子发票章,这...

你好,老师,我想问一下一个月作废四五十张 电子发票 会对公司...

只是减少了发票数量,对其他方面是没有影响的

联通开 电子 发票,不知道 电子 发票的效力和传统纸质发票一样吗?

联通电子发票的法律效力、基本用途、基本使用规定等与税务机关监制的增值税普通发票相同。消费者可用于维权或报销;受票企业可作为正式的会计凭证入账。联通...

老师们 现在关于 电子发票 的保存有没有要求必须是OFD格式?为...

[回答]不是必须要求但是OFD格式的才可以验证电子备案,就是鼠标放到开票信息里边会显示验证信息

作废的普通 电子 发票入账有影响吗?

肯定有有影响,发票是根据销售货物或提供服务的明细及金额,并与对方核对无误后,开具的发票,如果发票开具后发现错误或其他因素导致的发票需要作废,那么此张电...

电子 发票打印排版?

裁开...勾选打印范围内缩,左右内缩10MM(因为如果不内缩,发票横放不下,其实发票两边的空白很多)图纸排版间距设置为10MM(目的是为了将A4纸对折裁开后,发票的...

电子发票 和纸质发票能同时使用吗?_中国会计网

[回答]对于同一笔交易开具的发票,是不会出现电子发票和纸质发票同时使用的情况的.因为开具了电子发票就不能开具纸质发票,开具了纸质发票就不能开具电子发...

电子 发票没有 电子 章可以用吗?

不能用。因为在我国电子发票应用中,电子章是保证发票真实性的必要条件,没有电子章的电子发票是无法通过验真的,也无法用于报销和应对税务审查。此外,电子章还...

标签:

相关阅读