电子发票应用大全 电子发票管理如何避坑?财务需要了解的15款好用工具

小编头像

小编

管理员

发布于:2025年05月05日

117 阅读 · 0 评论

电子发票管理如何避坑?财务需要了解的15款好用工具

电子发票,是指单位或个人在购销商品、提供或接受服务以及从事其他经营活动中,开具、收取的以电子形式存储的收付款凭证,和普通发票享有同等功能和法律效力。

与纸质发票相比,电子发票采用的电子签章,确保了发票的唯一性、不可抵赖性、不可篡改性;支持网络传送与保存的功能,使发票的保管、查询、调阅更加便捷,也更有利于网络交易的监管和消费者权益的维护。

自2015年推出电子发票以来,各行各业都加快了从纸质发票向电子发票的过渡。在享受便利的同时,也有不少企业财务人员遇到了诸如重复报销、真伪难辨等头疼的问题。目前,市面上出现了越来越多的电子发票工具,提供从电子发票的开具、识别、查验、存储,到报销入账,乃至电子会计档案管理等方方面面的服务,帮助企业提升了财税管理的抗风险能力。为此,36氪企服点评盘点了15款电子发票软件工具,供企业参考选型。

1.金蝶发票云

1993年成立于北京,融合人工智能、大数据、云计算、区块链、OCR图像识别等技术,为企业提供发票管理、影像管理,以及电子会计档案管理等综合解决方案。开票服务,支持全税控设备(包括金税盘、税控盘、税务Ukey、区块链电子发票)、全票种发票的开具、打印、红冲、作废、查询、管理、签章等功能;收票服务,实现了自动填单、智能审核、自动认证抵扣,以及自动电子归档等财税管理流程革新。

「金蝶发票云_金蝶发票云电子发票软件」免费在线试用_怎么样_收费价格-36氪企服点评

2.51发票

隶属于航天信息股份有限公司,2000年成立于北京。依托大数据、云计算、物联网、区块链等技术手段,为企业提供一体化的电子发票管理、进销项发票管理、非税票据电子化等方面的解决方案。省级平台直接与企业ERP对接,进行设备集中托管,提供个性化开票服务。针对不同规模的企业,提供单机版、服务版(自建平台、托管租用)等丰富的产品方案。

「51发票_51发票电子发票软件」免费在线试用_怎么样_收费价格-36氪企服点评

3.博思软件

2001年成立于福建,电子票据与政府采购信息化领域服务商。聚焦政府智慧财政财务、数字采购、智慧城市+数字乡村三大业务板块。财政电子票据实现了开具、管理、传输、查询、存储、报销入账和社会化应用等全流程无纸化、电子化控制,提升了财政、开票单位及交款人的业务办理便捷性。

「博思软件_博思软件差旅/报销软件」免费在线试用_怎么样_收费价格-36氪企服点评

4.普联软件

2001年成立于山东济南,大型集团企业管理信息化综合方案提供商。旗下电子发票云平台是区块链技术与电子发票全生命周期流程相结合的创新应用,目前已构建了基于电子发票开具/流转/交付/归集/报销场景的系统。平台优势在于,去中心化,减少多重身份认证,数据传输、数据访问等技术,提升企业数据安全系数;多层级开票数据统一汇总、统一管理,为企业决策提供依据。

「普联电票云平台_普联电票云平台电子发票软件」免费在线试用_怎么样_收费价格-36氪企服点评

5.上海爱信诺航天信息

2007年成立于上海,由航天信息股份有限公司与上海航天控制技术研究所联合投资组建,专注于金融、税务等领域。主营业务为:国家金税工程增值税发票系统、电子发票、POS机等的推广应用和技术支持,财税一体化软件的研发和销售。电子发票平台提供电子发票的开具、存储、签章、查验、下载等服务。严格按照国税总局的要求,与增值税电子发票系统对接。针对不同用户的实际情况,提供多元化接入解决方案。

「Aisino航天信息_Aisino航天信息智能财税软件」免费在线试用_怎么样_收费价格-36氪企服点评

6.发票通

2011年成立于广东深圳,电子发票服务云平台。提供发票开具、存储、交付、归集、识别、查验、认证、报销、记账、申报、统计等票、财、税全生命周期服务,用户在一个平台即可完成电子发票全线业务处理。支持扫码开票、手工开票、移动开票、系统对接开票等场景,消费者可通过短信、微信或邮件形式接收电子发票,方便快捷。

「发票通_发票通税务筹划软件」免费在线试用_怎么样_收费价格-36氪企服点评

7.瑞宏网

2014年成立于北京,电子发票综合服务平台。面向企业的电子发票相关产品包括:发票开具、增值税发票管理平台、企业发票报销验证平台、瑞易报、票e送等。提供扫码、客户端、APP、API接入等开票方式,多门店管理,多渠道推送,兼容各种类型的税控设备,并提供丰富的发票管理功能,支持查重查验。

「瑞宏网_瑞宏网电子发票软件」免费在线试用_怎么样_收费价格-36氪企服点评

8.百旺云票

2014年成立于北京,致力于税务信息化行业解决方案的研发、生产、销售和服务。主营税控盘、税务UKey、税控服务器、自助办税终端系统等涉税软硬件系列产品,同时开发了企业端发票数字云管理平台、企业端智慧财税平台等增值服务。云开票采用物联网技术,纳税人使用税控盒子访问互联网,通过手机APP或者WEB端浏览器即可实现增值税发票开具和打印。对于有扫码开具电子发票需求的企业,云票平台提供H5开票服务,实现第三方对接,完成电子发票开具、推送等功能。

「百旺云票_百旺云票税务筹划软件」免费在线试用_怎么样_收费价格-36氪企服点评

9.百望云

2015年成立于北京,面向产业互联网的SaaS服务商,为政府、企业及公共组织提供票据合规管控、智慧财税服务、数字化财务供应链、数据科技服务等数字化解决方案和服务,覆盖从采购优化、对账结算、电子发票、智慧财税到支付融资的数字商业全闭环。票据合规管控产品线,提供免费发票基础服务、票据合规管理、票据自动化处理、票据智能洞察等服务。

「百望云_百望云电子发票软件」免费在线试用_怎么样_收费价格-36氪企服点评

10.票易通

2015年成立于上海,供应链信息协同及增值税发票管理云平台解决方案提供商。票据管理平台产品,为企业提供以销项管理、进项管理为核心的增值税服务。支持业务驱动开票到发票流转的一站式自动化处理;支持票面商品敏感词、企业黑名单及购方信息的合规校验,帮助企业提前规避管理风险;提供发票采集、OCR识别、发票查验、抵扣认证、统计表生成、直至统计表签名确认的全生命周期管理能力。

「票易通_票易通差旅/报销软件」免费在线试用_怎么样_收费价格-36氪企服点评

11.每刻云票

隶属于每刻科技,2015年成立于浙江杭州,智能云财务产品和解决方案服务商。旗下拥有每刻报销、每刻档案、每刻云票、商旅生态云平台、每刻智能财务共享云平台等产品。每刻云票是生态化、数字化的业财税协同云平台,主要涵盖应收共享、应付共享、增值税发票管理,以及电子发票服务平台四大业务模块。通过连接上游供应商和下游客户,构建企业采销业务生态数据网络,提升企业内外协同与数据采集效率。

「每刻云票_每刻云票电子发票软件」免费在线试用_怎么样_收费价格-36氪企服点评

12.票通

2016年成立于北京,电子发票服务平台。企业无需部署额外系统,在现有防伪金税盘的基础上,仅需少量升级即可实现电子发票的开具。金税盘接入票通宝,插上网线,即可完成安装;手机APP开具电子发票,无需打印设备; 仅需收票人手机号或电子邮件,系统自动推送发票;发票存储于云端,管理存储便捷。

「票通电子发票服务平台_票通电子发票服务平台电子发票软件」免费在线试用_怎么样_收费价格-36氪企服点评

13.大象智税

隶属于大象慧云,发票全生命周期管理与税务信息化管理服务商。2016年由航天信息股份有限公司及京东集团共同出资成立,位于北京。提供纸电票一体化开具、进项发票管理、企业报销管理、全税种税务管理、发票影像管理、纳税申报、涉税风险管控等系列产品与服务。旗下产品大象智税(I-Tax)致力于帮助企业规范税务管理,控制和防范税务风险,降低税务成本。

「大象智税(I-Tax)_大象智税(I-Tax)电子发票软件」免费在线试用_怎么样_收费价格-36氪企服点评

14.高灯科技

2017年成立于广东深圳,财税科技服务商。高灯发票管理平台基于云计算、区块链、大数据等技术,为企业提供进销项管理,实现业财税的一体化、标准化、智能化。支持纸电混开,兼容多种税控设备,具备发票领取、开具、归集等在线化开票服务能力,以及发票查验、OCR、OFD版式等技术能力。

「高灯科技_高灯科技绩效薪酬软件」免费在线试用_怎么样_收费价格-36氪企服点评

15.诺诺网络

2017年由航天信息股份有限公司投资设立,位于浙江,以诺诺发票、极速开票、智能编码等应用产品为核心,为用户提供多行业、多场景的发票全生命周期管理,打造业、票、财、税、档的整体解决方案。诺诺发票支持网页开票、手机开票、批量开票、扫码开票、审核开票等多场景的开票方式;已对接多行业主流系统服务商,可为不同行业提供个性化开票解决方案;税控设备托管,实现单税盘多人同时开票。无需配备专用电脑,降低企业开票成本。

「诺诺网络_诺诺网络电子发票软件」免费在线试用_怎么样_收费价格-36氪企服点评

免责声明:以上排序主要根据36氪企服点评站内外热度的综合评价,排名不分先后。

本文由作者原创发布于36氪企服点评;未经许可,禁止转载。

点击链接了解更多产品详情:

电子发票软件有哪些|哪个好用_财税法务-36氪企服点评

点击链接阅读更多好文:

电子发票SaaS开始赛跑了-36Kr企服点评

15万字:详解“电子发票”系统建设,15大开票场景实操

随着金税四期的推进和“全面数字化电子发票”(数电发票)的实施,企业面临着转型升级的挑战。数电发票以其数字化、便捷化的特点,为企业提供了更高效的税收服务,同时也带来了新的业务流程和管理方式。本文深入探讨了数电发票系统建设的方法论,涵盖了从业务流程、产品架构设计到不同开票场景的实操,为企业提供了一份详尽的指导手册。

在金税四期,税局提出了“全面数字化电子发票”(简称“数电发票”)的概念,通过此类发票的开具、使用、入账、归档等业务流转,真正实现数字化税收服务。同时,税局在其中加入了智能化和场景化的设计,为优化营商环境、提高纳税便利性和执法高效性提供了有利的支撑。

发票系统业务流程

是一种新型的发票形式,它与传统的电子发票有显著的区别。数电开票不以纸质形式存在,无需介质支撑,也无需申请领用。它的票面信息全面数字化,将多个票种集成归并为单一的电子发票票种。

这种发票具有全国统一赋码、自动流转交付等特点,使得发票的管理和使用更加便捷。

数电开票的推行,旨在通过标签管理实现对电子发票功能、状态、用途的具体分类,改变当前发票票种的繁杂状况,实时归集发票流转状态。

此外,数电开票还实现了去介质化,纳税人不再需要预先领取专用税控设备,而是通过网络可信身份等新技术手段实现“认人不认盘”,降低了发票使用成本,提升了纳税人用票的便利度和获得感‌

01.起源

“金税工程”始于1994年,是整个税收管理信息系统工程的总称,是经国务院批准的国家级电子政务“十二金”工程之一,也是国家贯彻落实税收政策、进行税收征管的重要依托及平台之一。

截至目前,“金税工程”完成了三期的迭代,2021年,中国国家税务总局(以下简称“税局”)启动了金税四期,以发票为切入点,推进全国统一的新电子税务局。

为方便区分,市场上常通过“金税三期”、“金税四期”或“税控时代”、“数电时代”区分当前多个平台共存的现状下不同环境里的需求和场景。

“金税四期”≈“数电时代”。

在这个阶段,税局期望实现从“以票管税”向“以数治税”分类精准监管转变。企业期望发票能够做到全领域、全环节、全要素电子化,真正降低制度性交易成本。

2021年以来,国家税务总局和财政部等政府部门共同致力于更加优化企业营商环境:

从监管部门向服务部门转型。

从线下纸质化管理企业经营情况,向线上数字化协作转型。

在这个过程中,政府部门将线下纸质化管理的单据、凭证类资料,逐渐数字化、规范化,这种变化,长期来看,给企业的经营管理,带来了极大的便利;但短期内,企业需要有一定的成本和资源的投入,来适应、接受并融入这种变化。

发票系统产品架构

金税四期,企业曾经很难做到的业务、财务、税务之间的数据互通,解决起来会较前期更有希望,数据孤岛的情况有望彻底打破。

很多集团型企业、高新技术企业或者其他各类行业等,在这个过程中已经成为先行企业,正在为政企协作的顺利高效发展添砖加瓦。

这些企业,预见了数字化对于企业发展的极大便利,在数电发票试行阶段即加入进来,从企业自身的业务诉求出发,向企业内部的信息部门以及税局、财政部等政府部门提出一系列业财税一体化、数据实时互通等方面的诉求,快速落地执行,真正做到降本增效。

不同类型的纳税人,在金税四期可选择的数据流转入口不一致,税局提出了“电子税局”和“乐企”2个概念。

常规情况下,企业可以手工在电子税局进行业务操作,有需要时,可申请“乐企”接口,企业的相关系统与税局对接,完成数据互通。目前开票和用票,均可在“电子税局”和“乐企”处理。

以开票为例,电子税局和乐企示例如下:

电子税局

乐企资料

不同开票能力,电子税局和乐企的支持情况如下表所示(截至2024年1月1日):

开票一般是双轨制(电局和乐企同时存在),部分业务可能单轨推进,比如机动车。

用票目前是单轨制(电局和乐企二选一)。

02.数电发票系统建设方法论

目前(2024年)税控发票和数电发票并行。发票领域处在税控发票渐行渐少,但仍会持续一段时间;数电发票风头正盛,但并未完全稳定的阶段。

一些集团型企业、业财税服务软件公司、B端互联网公司纷纷入局,共创金税四期新的数电发票时代,期望最终做到全国36个省市区发票数字化、电子化、统一化管理。

那么,数电背景下,发票系统如何搭建才能更符合企业诉求呢?

本文将从发票系统介绍、业务流程与架构、发票产品设计、业务支撑基础体系等几个方面对此进行阐述,以期抛砖引玉,吸引更多志同道合的伙伴一起探讨该问题。

2.1发票系统介绍

发票,是指在购销商品、提供或者接受服务以及从事其他经营活动中,开具、收取的收付款凭证。发票存在的意义:

是记录经济活动内容的载体。是最基本的会计原始凭证之一。是税务机关控制税源,征收税款的重要依据。是国家监督经济活动,维护经济秩序,保护国家财产安全的重要手段。

目前会搭建发票系统的有几类单位:

提供业财税集成化服务的软件服务商。提供发票服务的软件服务商。在搭建发票系统过程中需要考虑下图所示相关因素。不同类型的单位,关注点不一致,共同点是需要理解经济活动中的业务形态和任务形态,需要有将业务形态转化为任务形态,并通过软件系统的形式进行展现、与经济活动关联,并记录经济活动的流转。

在我们的日常生活中,衣食住行都离不开经济流转;只要有经济流转,就需要纳税;大多数需要纳税(增值税等)的情况,都需要开具发票,以发票的形式承载纳税信息。

如下图所示,对于发票系统来说,客户群体既有奥特莱斯、全聚德、亚朵酒店、滴滴出行这类B端企业,也有在这类场所消费的消费者。

当然,一些事业单位、学校等机构,也存在需要开具、使用发票的场景,比如到医院就医,可以开具医疗服务的常规发票,用于补充医疗报销,最终消费者所在公司的财务人员,可以完成财务入账处理,将发票作为一类财务凭证存储。

典型应用场景

2.2发票系统业务流程与架构

数电阶段,电子税局将发票系统分为开票和用票2个模块。金税三期时,一般的服务商会把发票系统分为销项发票和进项发票2个模块。相对来说,两种分类方式,都是根据发票开具和发票使用进行的区分,但细微层面是有一定的区别的,这里不做扩展,本文将按开票和用票的分类方式进行讲解。

发票系统的业务范围主要包括下表所示的几部分:

发票系统业务范围

搭建发票系统时,可以根据实际业务诉求,建设发票系统架构。

一般而言,企业的发票系统,业务流程如下图所示,当企业进行货物、劳务、服务等的销售或转让时,可从业务系统或者财务系统(存在财务人员在财务系统审核后开票的场景)发起开票申请,待开票信息完整、数据校验无误后,可开具发票并交付给收票方。

收票方可以是企业,也可以是个人。当收票方是企业时,采购了对应的产品,需要将票据信息采集、验证、入池,确认无误后,增值税专票等可抵扣的场景,需要做勾选抵扣处理,以抵扣本公司的销项税,从而降低企业经营成本。

无论是开具还是接收发票的企业,均需对发票做纳税申报、财务入账处理,最终完成财务、税务、票据数据的对应关系,保证账务的准确性。

从管理角度,企业也有很多报表类需求,通过对数据的查询、统计、汇总、分析,更清晰的知悉本公司的运营情况,以便在后续经营过程中,更好地决策。

发票系统业务流程

基于上述的业务场景和业务流程,可以考虑如下产品架构,将发票系统分为票据中台、发票业务、发票池3个模块。

票据中台负责连接外部系统,业财系统需要开票时,可将数据传入票据中台,通过票据中台的票据处理和规则处理,形成标准的开票和用票数据,进入开用票业务处理模块,进行发票开具或发票勾选抵扣等业务处理。最终所有开具发票和取得发票均在发票池中存储,以备各个系统及模块调用和分析。

在发票开具和勾选抵扣业务中,需要与多个系统打交道,比如通过税局的系统开票、查验、抵扣认证;通过银行、财政等系统,获取非税票据信息。全流程自动化闭环时,有的企业也会选择第三方通道系统一次性完成发票业务的对接,相当于发票系统外包。

发票系统产品架构

2.3发票系统

企业在搭建发票系统前,需完成一些前置准备工作,比如需要获得开具、使用发票的纳税人资质,一般纳税人或者小规模纳税人均可,根据企业实际情况向当地税务机关申请即可。

申请完成后,需要选择使用哪种方式处理发票业务,目前市面上存在的方式包括:金税盘、税控盘、税务ukey、税控服务器、电子税局(增值税综合服务平台、电子税务局)等。

发票开用前置准备

硬件设备在逐渐退出市场;在增值税综合服务平台进行业务处理的企业,在逐渐向电子税局过渡,选择时需要谨慎。

电子税局包括web端、乐企接口服务、APP等多种产品形态,一般大型企业对接时,可考虑申请乐企接口,直接对接税局。

2.4开票业务设计

不同的企业,开票这个操作的执行人不一致,一般来说,酒店、餐饮等服务行业,是前台开票;制造、零售等行业,是业务人员发起开票申请;物业、新兴技术等行业,是财务人员开票。

在发票系统手工开票,多系统需要打通,通过接口或者导入开票等场景,具体处理方式也不一致。

总结来说,常见的开票流程如下图所示,无论是线下通过Excel、邮件还是系统间进行数据处理和数据流转,开票时,都需要经过数据准备、业务加工、票税加工、合规校验、发票开具、发票交付几个流程。大多数企业都是有数据统计诉求的,只是不同类型的企业,统计的点和深度不一致,下图举了几个简单的例子。

开票业务流程

2.4.1业务数据处理

基于上述开票业务流程,搭建开票系统时业务数据处理的处理步骤如下图所示。

业务数据处理

进行数据准备时,需要:

确定业务单据需要开票;(按需)发起开票申请;进行业务单据和开票申请单关联;(按需)进行单据的合并拆分。(按需)

手工开票且无需关联业务数据时,可只考虑2;需要关联业务数据时,1-4均需考虑到位。

不同的企业,准备数据时处理逻辑不一样,存在先款后票和先票后款等多种情况,根据实际情况决定业务单据和开票申请单据直接的逻辑关系。

支持单据合并,商品明细合并与否可选;支持按金额、数量、明细行等方式拆分单据。

业务数据,时常跟税局要求的开票数据有出入,在准备开票前,需要进行业务加工,将业务数据加工为发票需要的购方信息、销方信息、交易明细和特定要素信息。

常规发票只需要购销方信息和交易信息即可。

业务中的交易信息,在发票上会根据税务分类要求,分类为货物、劳务、服务、不动产、无形资产等大类。

数电时期,税局为方便精细化管理,增加了特定要素信息,业务系统一般会保存这类数据,只要按照税局的要求,将数据进行转译或者映射即可。

当业务系统与发票系统交互时,还需进行票税加工,这一步,哪个系统来做都可以,只要结果符合预期即可。

票税加工的具体事项包括:价税分离、尾差处理、开票状态管理、待开处理等。

交易明细开票时,需完成价税分离。即所销售商品/货物/劳务等的价税合计金额,需被分离为不含税金额和税额,税额用于向税局缴纳税款。

计算不尽时,税局允许单行0.06元,合计1.27元的尾差存在。

一般的发票系统,主要存在两部分数据:待开票数据、已开票数据。票税加工后的数据,就是待开票数据。

合规校验,是发票开具前的最后一个步骤,有的校验点,是在票税加工前进行,有的是在加工后,上述流程里的顺序,是大逻辑的顺序,细节处理时,步骤间有交叉。

检验点包括纳税人资质校验、票面校验、优惠政策校验、库存校验等等。

纳税人资质需符合相关要求方可开票,比如有成品油生产或经销企业资质,可开具成品油发票。

不同地区优惠政策不一致,需根据当地情况校验优惠政策类型。

这里不同的开票通道,细节存在区别,比如备注的长度,数电web页面和乐企接口区别就很大,如果需要接入多通道时,需要考虑通道的特殊性。

上述业务数据处理,最终形成如图所示的发票票面信息。

金税四期以来,税局细化了30余个特定业务,不同特定业务和特殊票种的票面信息有一定的差异。

2.4.2发票开具红冲

作废数据准备完成后,可以发起正向或逆向的发票开具服务,包括开票、红冲、作废等,相关的主要业务操作包括:

发票开具红冲作废

这部分,是开票系统的核心。

根据不同的通道选择,在“税盘在线/服务器可连接/已注册电局账号/已申请乐企(多选一或多选二)”、“数据准备完成,校验通过”2个前提下,可对接对应的通道开具发票。

发票开具后,遇到开票有误、销售折让、退货、服务中止等场景时,可红冲发票;是发票开具的逆向流程之一。

税控发票红冲时:

普票直接红冲。

专票先申请红字信息表,税局审核通过后红冲。

数电发票红冲时,专普票均需申请红字确认单,确认通过后,根据场景自动红冲或手工红冲。

二者的区别点在于:税控红字信息表,是税局审核,只有专票需要申请;数电所有红冲场景,均需申请红字确认单,申请后是购销双方确认,而非税局审核(存在无需确认的情况)。

纸质发票支持作废。空白发票,损毁、遗失等情况,可进行空白发票作废。

当月已开纸质发票(蓝字、红字均可),开票有误可作废;蓝字发票,在销售折让、退货、服务中止等场景时,当月也可进行作废处理;是发票开具的逆向流程之二。

目前纸质发票正在逐渐退出市场,如果企业可以选择,建议选择并引导客户使用电子发票,在降本增效、快捷交付、便捷流转等方面,电票比纸票的优势都相对大一些。

以电子税局开具发票流程为例,阐述发票开具核心业务的数据流转过程:

不同的开票通道,区别比较大,有兴趣的伙伴可以后续通过进阶版本了解细节。

2.4.3发票交付

发票开具完成后,需将其交付给企业或者消费者,常见的交付方式包括:邮箱交付、短信交付、接口交付、二维码交付等。

中国市场比较卷,交付方式丰富多彩,为了满足老年市场或部分必须有纸质化资料的公司的需求,还支持电票通过A4或A5纸打印后交付。

一般其他国家的发票交付,主要是邮件交付。

交付方式和业务事项如下图所示,细节不再通过文字赘述。

发票交付的页面示例如下图所示:

2.4.4数据统计

一般情况下,需要数据统计功能,是向企业运营管理负责。企业期望通过数据化管理日常运营时,会更多地关注数据统计结果,并会安排相关的岗位对统计结果进行分析,作为运营决策的支撑。

同时,系统间进行对接时,还会通过发票明细信息、发票汇总信息等内容,完成数据的比对,以及纳税申报需要的销项信息的事前汇总。

常见的统计内容如下图所示:

其中发票汇总,一般是分税率对金额、税额进行汇总,如下图所示:

2.5用票业务设计

一般是采购人员、报销人员(企业员工)、财务、税务等角色,会时常跟用票业务打交道。

企业运行过程中,存在产品/服务等采购-加工/处理-销售等过程,销售时需要开具发票给到下游客户;采购时,需要进行供应商选型,完成采购申请,采购完成后,供应商需要给企业开具发票,这类发票是当前企业的进项发票。

另外,在企业员工出差、加班等场景时,可以发起报销,这类发票,部分需要作为进项发票做抵扣处理(比如增值税专用发票),以抵扣销项税;部分不可抵扣的发票也需要做财务入账处理。

基于上述场景考量,常见的用票流程可以抽象为如下图所示环节,在用票系统搭建时,主要考虑发票采集、合规校验、勾选确认等主要环节;如需与业财税系统对接,可以考虑协同管理、票据入账等模块的搭建;有企业管理诉求或者为纳税申报准备进项票据数据汇总需求时,可进行数据的统计分析处理。

用票系统业务流程

2.5.1 业务数据准备

基于上述用票业务流程,搭建用票系统时业务数据准备的处理步骤如下图所示。

业务数据准备

真正票据全量电子化后,可能不再有票据采集这个场景。但很长一段时间内,票据采集这个模块将一直存在,用票的票据类型和源系统过多,政府部门之间、政府和企业之间、企业和企业之间的真正打通,还需要longlong长时间。

可以通过手工录入、扫码枪录入、发票文件传入、表格导入、邮箱采集、税局下载等方式采集票据。

需要采集的票据类型包括但不限于:增值税发票,火车票、航空电子客票行程单等非增值税发票,海关缴款书等。

票据如在本系统存在,则可直接使用;如在本系统不存在,需要通过各种方式采集票据。

票据采集的来源各种各样,也不确定所采集票据的正确性,在票据采集完成后,需要进行合规校验。可以通过税局的发票查验功能或企业特定的业务规则,进行合规校验操作。

发票查验,一般会将所采集发票与税局抵账库发票进行对比,确定发票真实性。

部分企业在报销、入账等场景,要求较严格,比如要求发票不允许连号、销方为非黑名单客户等,这种情况可以通过企业特定的业务规则做合规校验处理,此时用票系统需要提供校验规则配置功能。

真正进入用票池的发票数据,是需要经过数据清洗、处理和分类的,即数据准备阶段。比如将合规校验通过的数据,按客户实际业务需要,存入对应待勾选列表备用。

票据采集示例如下:

海关缴款书采集

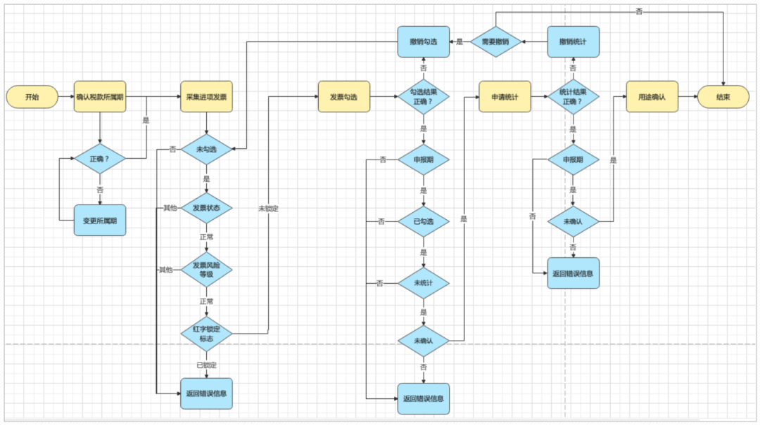
2.5.2票据勾选确认

数据准备完成后,可以发起正向或逆向的票据勾选确认流程,包括票据勾选、统计确认等,相关的主要业务操作包括:

这部分,是用票系统的核心。

根据当前实际情况,选择发票、海关缴款书还是代扣代缴完税凭证进行勾选确认,一般先勾选,勾选完成后系统自动完成统计操作,在申报期可以进行确认抵扣逻辑。

选择可勾选的票据,确认无误后,提交相关数据到税局,进行勾选抵扣。

根据实际业务,存在抵扣勾选、不抵扣勾选、逾期抵扣、注销抵扣、出口退税抵扣等场景,需将票据按业务场景分类,在具体列表中展示。

农产品等特定业务发票,需事前处理,处理完成后方可勾选抵扣。

所有勾选抵扣数据,统一统计确认,用于纳税申报。

各类场景下的票据勾选确认结果,均统一进行统计确认,确认无误后,数据用于纳税申报。

退税勾选统计确认后不可撤销,需谨慎处理。

以电子税局票据勾选抵扣流程为例,阐述发票使用核心业务的数据流转过程:

勾选抵扣功能页面示例:

2.5.3票据协同

上文有提到需要用到票据协同的场景,具体落地到系统层时,如下图所示:

以上三项仅为示例,不同场景,需要的协同点不一样,根据客户类型的区别,可以孵化很多协同场景。

以发票入账为例,页面示例如下:

其中,字段逻辑为:

2.5.4 统计分析

同时,系统间进行对接时,还会通过采购统计信息、报销统计信息等内容,完成数据的比对,以及纳税申报需要的进项信息的事前汇总等。

常见的统计内容如下图所示:

其中用票系统可以为申报表<附表二>提供数据,自动计算当期可抵扣的各税率的进项申报金额、税额等信息,如下图所示。

2.6案例-滴滴出行

在企业运用开票和用票系统的过程中,相对简单的案例展示层,如下图所示:

一个努力的小伙伴加班工作后,用滴滴APP打车回家,支付完成后形成出行订单。过一段时间报销时,打开APP选择对应单据,开具发票。

开具完成后,通过邮箱或者短信接收发票。

将已下载的发票,在公司使用的报销系统中导入,完成报销操作。

财务人员接收到对应发票并审核通过后,完成财务入账操作并将款项打给小伙伴。

03.以车为例,全场景开票实操

分析各类特定业务后,会发现一个有意思的情况,即特定业务的上下游关系及业务生命周期间,很多是彼此有关联的,以机动车为例做个场景串烧如下:

一个自然人张元(化名)想买一辆机动车的话,会有汽车制造商或4S店为其提供服务,此时需要开具机动车销售统一发票;4S店在采购汽车时,上游企业需要为4S店开机动车专票;张元驾驶汽车上路前,需要到加油站加满油,加油站会给其开具成品油发票;当张元开够了这辆汽车,想销售时,需要找到二手车市场等为购买方李小丽(化名)开具二手车销售统一发票和二手车(或二手车*)发票;如果这辆机动车达到了报废标准,李小丽(化名)可按报废品售卖,对方协助开具报废产品收购发票。

其中,涉及到的机动车、成品油、二手车、报废产品收购特定业务开票场景简介如下:

3.1机动车开票

据公安部统计,2023年全国机动车保有量达4.35亿辆,其中汽车3.36亿辆。

机动车行业的上下游关系如下图所示,机动车开票相关业务涉及汽车制造和汽车销售等行业。

税局、工信部和公安部要求按“以进控销”方式加强机动车发票管理和服务,规范机动车发票使用行为。

向消费者销售机动车,销售方应当开具机动车销售统一发票;其他销售机动车行为,销售方应当开具增值税专用发票。

国内机动车生产企业、进口机动车生产企业依据车辆识别代号/车架号将机动车发票开具信息与国产机动车合格证电子信息或车辆电子信息进行关联匹配。如下图所示:

票据关联关系如下图所示:

开具机动车发票时,机动车专票和销售统一发票从业务逻辑上没有太大的区别,但具体传入内容,有所区别,需对待开具数据完成如下业务逻辑校验:

机动车专票——

机动车统一销售发票——

机动车专票开票时,特殊字段为“车辆识别代码/车架号码”,国内机动车生产企业该字段非必填;其他可开此类票的企业该字段必填。小规模纳税人符合优惠政策时,可以开具免税发票。机动车销售统一发票开票时,特殊字段较多,详见下方发票。

发票开具完成后,示例如下:

机动车专票——

机动车统一销售发票——

机动车销售统一发票目前只支持纸质发票,上图仅为票面示例。

3.2成品油开票

汽油、柴油、石脑油、润滑油、燃料油等商品,需开具成品油特定业务发票。一般成品油生产、经销企业,比如加油站等,会有此类业务发生。中国成品油加油站有12万家左右,三桶油和民营各占一半。

成品油的上下游关系如下图所示:

在加油站,一般会在结账小票上附上开票码,需要开票时,扫码开票。

采购成品油时,如果还需要销售,建议上游企业开具成品油专票活海关缴款书,这样进项企业在完成消费税勾选抵扣后,可增加库存,以便后续正常开具成品油

发票自2018年3月份起,中国通过以进控销的方式,管理成品油发票的开具和认证,用以规避成品油消费税财政收入流失、扰乱成品油市场的公平竞争秩序。税务系统会管理成品油库存,经销企业只有库存足够且有成品油企业资质,才可开具成品油发票;生产企业也需要有成品油企业资质,才可开具成品油发票。

管理成品油库存时,可管理不同类别的成品油的期初、期末和本期发生的库存数量,方便发票开具、红冲、抵扣时,对库存进行增减、锁定。如下图所示:

开具成品油发票时,需对待开具数据完成如下业务逻辑校验:

常规校验时,与常规发票的差异点是:

单位,需为“吨”、“升”。单价,需要校验单价是否过低,如果单价过低,会被判定为异常发票,不允许红冲。

发票开具完成后,示例如下:

3.3二手车开票

二手车是指办理完注册登记手续到达国家制度报废标准之前进行交易并转移所有权的汽车(包括三轮汽车、低速载货车,即原农用车)、挂车和摩托车,即在公安交通管理机关登记注册,在达到国家规定的报废标准之前仍可继续使用的机动车辆。

据统计,2023年中国二手车累计交易量1841.33万辆。近年来,我国二手车市场快速发展,交易规模扩容显著。

传统经销商和线上平台共同构建了多元化的销售渠道,消费者需求逐渐多元化和品质化,终端市场规模正在不断扩大。

从车主准备销售二手车(个人/企业均有可能),到终端消费者(个人/企业均有可能)完成二手车的购买,流程如下图所示:

二手车行业的上下游关系如下图所示:

二手车开票场景如下表所示:

二手车发票开具在数电阶段根据实际业务的区别,分成了二手车销售统一发票、二手车特定业务发票、二手车*特定业务发票三类,需对待开具数据完成如下业务逻辑校验:

二手车销售统一发票——

二手车——

二手车*——

二手车和二手车*特定业务开票时,特殊字段为“车辆识别代码/车架号码”,单位需填“辆”;二手车特定业务开票时,与手车销售统一发票关联与否均可;二手车*特定业务开票时必须与二手车销售统一发票关联。二手车销售统一发票开票时,特殊字段较多,详见下方发票。

发票开具完成后,示例如下:

以上为二手车销售统一发票、二手车、二手车*发票样式。

3.4报废开票

我国回收的再生资源主要品类有废钢铁、废有色金属、废塑料、废纸、废轮胎、废电器电子产品以及报废机动车。2006-2021年,我国主要类别再生资源回收总量呈递增趋势,据统计,2021年主要类别的再生资源回收总量达到36541.5万吨。

其上下游关系为:

依据注册资本区分,再生资源行业的企业包括:

此类行业,需开具报废产品收购特定业务发票。

开具报废产品收购特定业务发票时,需对待开具数据完成如下业务逻辑校验:

报废产品收购特定业务发票,销售方为自然人,开票时需对自然人信息进行校验,包括但不限于身份证信息等(其他证件亦可)。报废产品收购特定业务发票,单张开票限额不允许超过500万元。

发票开具完成后,示例如下:

04.十大开票场景示例

上一部分我们从机动车全生命周期的4个开票场景,详解了开票业务的特点,本部分将从更多的业务场景理解不同的开票业务

4.1稀土开票

稀土是一种重要的战略资源,应用在计算机、手机、电视、汽车等各个领域,在全球贸易中受到高度关注。

推行稀土专用发票的主要目的在于通过监控和管理稀土的销售和使用,‌确保稀土资源的合理开发和利用,‌防止非法开采和走私活动。‌

通过这种方式,‌可以更好地控制稀土资源的流通,‌保护环境,‌同时也有助于维护国家安全和经济发展。‌此外,‌稀土专用发票的推行还有助于规范市场秩序,‌提高稀土产品的透明度和可追溯性,‌从而促进稀土产业的健康发展。‌

在稀土专用发票的试点初期(2012年),氧化镝、镝铁合金、镨钕氧化物等产品价格曾出现小幅波动。

开具稀土发票时,需对待开具数据完成如下业务逻辑校验:

稀土编码与非稀土编码不允许混开。稀土矿产品、稀土冶炼分离产品、稀土金属及合金、稀土产品加工费不能在一张发票上混开。

4.2农产品开票

农产品可以开具常规发票、农产品收购发票、自产农产品销售发票。

比如每个人都会逛的超市、菜市场等,如果购买蔬菜水果等开具的发票为常规发票。这种情况,如果农产品商品为非13%税率的专票,税局会加注“农产品”特定要素标签,但实际开出的也是常规发票。

企业为日常业务运营收购农产品,比如中药、青菜、猪,会替自然人开具农产品收购发票,此时销售方为自然人,开票企业属于购买方。

当企业的主营业务为农产品时,会开具自产农产品销售发票。

农产品相关产业链示例如下图所示:

农产品发票相对特殊,涉及3类开票方式,业务特点简介如下:

上图中的用户百分比,是按经验估计的,无数据依据,请谨慎参考。

开具农产品收购特定业务发票时,需对待开具数据完成如下业务逻辑校验:

农产品收购发票,购销方需反置,开票方位购买方,销售方为自然人。在发票开具、发票存储时,需注意数据的处理及权限。即收购类发票,在开具、查询、存储、交付、红冲等时,在当前纳税人业务闭环里,需都能处理。

开具自产农产品销售特定业务发票时,需对待开具数据完成如下业务逻辑校验:

发票开具完成后,示例如下:

4.3不动产租赁服务开票

住房出租、车辆停放、其他不动产租赁等情况,均属于不动产经营租赁服务。物业、停车场、铁路运输等行业,常存在此类业务,会开具不动产经营租赁服务开票。

纳税人根据发票要素中的不动产详细地址,在当地进行税款预缴,并在预缴申报时根据开票金额系统自动进行预填。

开具不动产经营租赁特定业务发票时对企业性质无强要求,需对待开具数据完成如下业务逻辑校验:

不动产经营租赁特定业务发票,必须填写“不动产地址”、“租赁期起止”、“跨地(市)标志”、“产权证书/不动产权证号”、“面积单位”等特定要素信息。支只能填写一行。

发票开具完成后,示例如下:

4.4货物运输服务开票

企业如果有铁路运输、公路运输、水路运输、航空运输、管道运输等相关货物运输服务,数电阶段,需开具货物运输服务特定业务发票。

货物运输服务的业务场景主要涉及了货物运输、物流管理等多个领域。

例如,在收货人签收货物时,经过确认后由运输企业开出相应的发票,以确认交易完成;在物流管理中,货物运输发票也扮演了重要的角色,对于物流公司和客户双方的财务管理和交易结算具有重要的意义。

同时,在电子商务、快递业等领域,也需运用到货物运输发票。以电子商务为例,商品订单的确认和物流信息的追踪,必须依赖发票系统。因此,货物运输发票的内容和信息,对于企业的设立和维护具有重要的意义。

开具货物运输服务特定业务发票时对企业性质无强要求,需对待开具数据完成如下业务逻辑校验:

货物运输服务特定业务发票,必须填写“运输工具类型”、“运输工具牌号”、“起运地”、“到达地”、“运输货物名称”等特定要素信息。支持填写多行。

发票开具完成后,示例如下:

4.5不动产销售开票

不动产是指实物形态的土地和附着于土地上的改良物,包括附着于地面或位于地上和地下的附属物。

不动产不一定是实物形态的,如探矿权和采矿权,如建筑物及土地上生长的植物。依自然性质或法律规定不可移动的土地、土地定着物、与土地尚未脱离的土地生成物、因自然或者人力添附于土地并且不能分开的其他物。

在房产交易中,‌无论是新房还是二手房,‌都需要开具发票。‌

开具不动产销售特定业务发票时对企业性质无强要求,需对待开具数据完成如下业务逻辑校验:

不动产销售特定业务发票,可以填写“不动产单元编码/网签合同号”、“不动产地址”、“跨地(市)标志”、“土地增值税项目编号”、“核定计税价格”、“实际成交含税金额”、“产权证书/不动产权证号”、“面积单位”等特定要素信息。

发票开具完成后,示例如下:

4.6建筑服务开票

建筑服务是指各类建筑物、构筑物及其附属设施的建造、修缮、装饰,线路、管道、设备、设施等的安装以及其他工程作业的业务活动。

包括工程服务、安装服务、修缮服务、装饰服务和其他建筑服务。

即提供上述服务的发票上都需要填写“土地增值税项目编号”、“建筑服务发生地”等内容,否则可能影响增值税、企业所得税、土地增值税的扣除。

纳税人根据发票要素中的服务发生地县(市、区),在当地进行税款预缴,并在预缴申报时根据开票金额系统自动进行预填;

若发票开具的税率/征收率为9%,则说明纳税人适用一般计税,预缴申报时按2%预征率计算税额;若开具的税率/征收率为3%,则说明纳税人适用于简易计税,预缴申报时按3%预征率计算税额。

开具建筑服务特定业务发票时对企业性质无强要求,需对待开具数据完成如下业务逻辑校验:

建筑服务特定业务发票,必须填写“土地增值税项目编号”、“跨地(市)标志”、“建筑项目名称”、“建筑服务发生地”等特定要素信息。只能填写一行。

发票开具完成后,示例如下:

4.7代收车船税开票

保险机构在销售交强险时会代收代缴机动车车船税,从事机动车交通事故责任强制保险业务的保险机构为机动车车船税的扣缴义务人,应当依法代收代缴车船税。

私家车一般一个交强险电子保单对应一张代收车船税发票。

代收车船税的保险机构纳税人方可开具代收车船税特定业务发票,需对待开具数据完成如下业务逻辑校验:

代收车船税特定业务发票,必须填写“保险单号”、“车牌号/船舶登记号”、“税款所属期”、“代收车船税金额”、“滞纳金金额”、“金额合计”、“车辆识别代码/车架号码”等特定要素信息。只能填写一行。

4.8医疗服务开票

在医疗服务中,提供的服务包括诊断、治疗、手术、药品等,这些均属于服务范畴,因此医疗服务开票应当归类为服务类发票。这类发票主要由提供服务的企业或个人在收取费用时开具,作为付款方支付费用的凭证,同时也是企业或个人所得税前扣除费用的依据。

目前有些医院,就诊、缴费后,会自动开具医疗服务常规发票;有些医院可以通过医院的自助服务机、收费窗口或线上平台等方式开具发票。

该标签发票主要用于与劳动保障局等外单位的信息共享以及系统内社保管理部门的医疗保险费用管理。

医院一般可以开具常规发票、医疗服务(门诊)、医疗服务(住院)发票。

常规发票与其他常规发票开具方式一致。

开具医疗服务(门诊)、医疗服务(住院)特定业务发票时对企业性质无强要求,需对待开具数据完成如下业务逻辑校验:

医疗服务(门诊)特定业务发票,需填写医疗机构信息、医保信息、患者信息、支付信息等内容。

医疗服务(住院)特定业务发票,除上述内容外,需补充住院信息及住院费用明细信息,住院费用明细信息为三级明细信息,需特殊处理。

发票开具完成后,示例如下:

4.9拖拉机和联合收割机开票场景

农业部规定,农机监理机构需管理轮式拖拉机、手扶拖拉机、履带拖拉机、轮式拖拉机运输机组、手扶拖拉机运输机组等种类的拖拉机,以及轮式联合收割机、履带式联合收割机等种类的联合收割机。依法对拖拉机和联合收割机进行的登记。

而拖拉机和联合收割机种类很多,所以存在用于登记和不用于登记2种场景,用于登记时,发票中需要显示发动机号码、底盘号/机架号等内容,不用于登记的则无需显示上述内容。

该产业的上下游关系如下图所示:

开具拖拉机和联合收割机特定业务发票时对企业性质无强要求,需对待开具数据完成如下业务逻辑校验:

用于登记的拖拉机和联合收割机特定业务发票开票时,必须填写“发动机号码”、“底盘号/机架号”等特定要素信息。

发票开具完成后,示例如下:

4.10光伏收购开票

在多国“碳达峰/碳中和”目标、清洁能源转型及光伏“平价上网”等有利因素的推动下,光伏发电将加速取代传统化石能源,完成从补充能源角色向全球能源供应主要来源的转变,未来发展潜力巨大,具有广阔的市场空间。

2021年,中国光伏发电量达3259亿千瓦时、中国光伏建筑一体化装机容量为709MW。光伏农业、光伏交通等行业也蓬勃发展。

使得光伏收购发票流转,也成为该行业的常态。场景示例如下:

X家电网从可发电企业或者个人手里收购通过太阳能、水利、火电厂发出来的“电”,收购后需交税,所以需要开具光伏收购特定业务发票完成业务闭环。

开具光伏收购特定业务发票时,需对待开具数据完成如下业务逻辑校验:

光伏收购发票无特定要素信息。

发票开具完成后,示例如下:

05.最后

当新与旧碰撞时,总会引发人更多的思考:

什么是正确的、便捷的?怎样才能快速高效的完成系统的搭建?精细化的业务形态,如何自动化的完成多类业务场景的适配?’当业务需求与监管需求相遇时,怎样融合能更好地政企互通?

日常工作中,繁杂、紧急、多而散的需求铺面而来,每天每天接收、接收、接收,处理、处理、处理,有时候不免会觉得我在干什么呢,做的这些事,到底有什么意义?

当跳出这些流水线一样的需求流转时,用产品的视角重新审视发票系统,会发现:哦,原来我是在创造一个新的时代,真正的业务电子化,也不过就是每一次需求的沟通和落地,每一次的需求接收和处理,这么一点点丰满和完善起来的呀。

当对业务流程理解到位,产品架构搭建清晰,需求的逐次实现,实际是在将业务逻辑和用户场景更清晰地表达和完善,为自己公司的商业模式奠定基石,为高效应答客户的业务诉求提供环境。

专栏作者:无瑶

内容主编:陈天宇宙

本文由人人都是产品经理作者【陈天宇宙】,微信公众号:【陈天宇宙】,原创/授权 发布于人人都是产品经理,未经许可,禁止转载。

题图来自Unsplash,基于 CC0 协议。

相关问答

请问一下现在开具增值税 电子发票 需要下载哪些开票软件?知道...

现在开具增值税电子发票,可以使用国家规定的税务系统软件进行开具。这些软件可以在国家税务系统的官网上下载,比如中国国家税务总局的电子税务局、...

电子 普票哪个软件好用?

票友电子发票管理系统,可以免费下载软件,桌面单机版的发票安全有保证,支持PDF,OFD,图片的发票,可以批量查重,打印,自动接收邮箱中的发票等票友电子发票管理...

电子发票 需要什么软件?

需要先行领取税务Ukey下载安装增值税发票的开票软件,就可以依托增值税电子发票公共服务平台开具电子发票需要先行领取税务Ukey下载安装增值税发票的开票软件,...

老师您好,百旺,税务uk,航天信息这三款软件在开 电子发票 的...

[回答]这三个都是一样的,没什么区别。

请问老师,有什么软件或网页可以统计 电子发票 的?免费的_快账

这个自己做一个表格就行

网上下,载的 电子发票 用什么软件打开?

通常在网上下载的电子发票是PDF格式文件,可以使用PDF专用阅读器软件打开。一般都是PDF格式,可以使用PDF专用阅读器软件打开。通常在网上下载的电子发票是PDF...

营改增后 电子发票 已经越来越普及,变化太多了,有没有好的财务软件可以辅助工作?

其实选择软件最主要的就是适合自己,不用贵的只用对的,这才是最重要的,我们用的是用友旗下畅捷通好会计,免安装免维护,帮助会计们通过PC端、手机端、微信端随...

报销时 电子发票 能多次使用吗?_中国会计网

[回答]不能场景一:员工A前几个月的电子发票已经报销过了,这个月又打印了一次拿来报销.这可能是故意的、也可能是无意的.场景二:员工A发生费用取得的电子发...

电子发票 是什么样子的?

电子发票排版、样式和传统纸板增值税发票相同,以图片形式展示。网上营业厅、手机营业厅下载的电子发票以PDF文件格式展现,如需使用请提前下载安装PDF相关的阅...

什么软件开 电子发票 有章的?

海闻系统开电子发票有盖章。海闻系统开电子发票有盖章。

标签:

相关阅读