电子下倾应用 3种水准仪使用,看这篇文章就够了!

小编头像

小编

管理员

发布于:2026年04月14日

115 阅读 · 0 评论

3种水准仪使用,看这篇文章就够了!

温馨提示:有需要经济和市政新旧版教材详细对比资料的请加我微信!

工程上常用的高程测量方法有几何水准测量、三角高程测量、GPS测高及在特定对象和条件下采用的物理高程测量,其中几何水准测量是目前高程测量中精度最高、应用最普遍的测量方法。水准测量原理、微倾式水准仪、自动安平水准仪和电子水准仪使用方法,今日分享!

一、水准测量原理

如上图所示,设在地面A、B两点上竖立标尺(水准尺),在A、B两点之间安置水准仪,利用水准仪提供一条水平视线,分别截取A、B两点标尺上读数a、b,显然:

如上图,如果A、B两地距离较远时,可以用连续水准测量的方法。中间可设置转点TP(临时高程传递点,须放置尺垫),显然:

二、水准仪的介绍

水准仪是提供水平视线的仪器,按精度分,水准仪通常有DS05、DS1、DS3等几种。其中“D”和“S”分别为“大地”和“水准仪”首字汉语拼音的首字母,而下标是仪器的精度指标,即每千米测量中的偶然误差(以mm为单位)。目前常用的水准仪从构造上可分为两大类:利用水准管来获得水平视线的“微倾式水准仪”和利用补偿器来获得水平视线的“自动安平水准仪”。此外,还有一种新型的水准仪——“电子水准仪”,它配合条形码标尺,利用数字化图像处理的方法,可自动显示高程和距离,使水准测量实现了自动化。

水准仪主要由望远镜、水准器、基座三部分组成。

微倾式水准仪

1、仪器介绍

2、微倾式水准仪的使用

(1)安置水准仪

在测站上松开架腿的蝶形螺旋,按需要调整架腿的长度,将螺旋拧紧。将三脚架张开,使架头大致水平,并将架脚的脚尖踩入土中。然后把水准仪从箱中取出,将其固连在三脚架上。

(2)认识水准仪

指出仪器各部件的名称,了解其作用并熟悉其使用方法;同时弄清水准尺的分划与注记。

(3)粗略整平水准仪

按“左手拇指规则”,先用双手同时反向旋转一对脚螺旋,使圆水准器气泡移至中间,再转动另一只脚螺旋使气泡居中。通常需反复进行。

(4)瞄准水准尺

瞄准水准尺的步骤是:转动目镜对光螺旋,使十字丝清晰;松开水平制动螺旋,转动望远镜,通过望远镜上的缺口和准星初步瞄准水准尺,固定水平制动螺旋;转动物镜对光螺旋,使水准尺分划清晰;旋转水平微动螺旋,使水准尺影像的一侧靠近于十字丝竖丝(便于检查水准尺是否竖直);眼睛略作上下移动,检查十字丝与水准尺分划像之间是否有相对移动(视差);如果存在视差,则重新进行目镜与物镜对光,消除视差。

(5)精确整平水准仪

转动微倾螺旋,使符合水准器气泡两端的像吻合。注意微倾螺旋转动方向与符合水准管左侧气泡移动方向的一致性。

(6)读数

用十字丝中丝在水准尺上读取4位读数。读数时,先估读毫米数,然后按米、分米、厘米及毫米一次读出。

自动安平水准仪

自动安平水准仪与微倾式水准仪的区别在于:自动安平水准仪没有水准管和微倾螺旋,而是在望远镜的光学系统中装置了补偿器。

1、视线自动安平的原理

当圆水准器气泡居中后,视准轴仍存在一个微小倾角α,在望远镜的光路上安置一补偿器,使通过物镜光心的水平光线经过补偿器后偏转一个β角,仍能通过十字丝交点,这样十字丝交点上读出的水准尺读数,即为视线水平时应该读出的水准尺读数。

由于无需精平,这样不仅可以缩短水准测量的观测时间,而且对于施工场地地面的微小震动、松软土地的仪器下沉以及大风吹刮等原因,引起的视线微小倾斜,能迅速自动安平仪器,从而提高了水准测量的观测精度。

2、自动安平水准仪的使用

自动安平水准仪的使用方法较微倾式水准仪简便。安置仪器后,只需用脚螺旋使圆水准气泡居中,完成仪器的错略整平,即可用望远镜照准水准尺直接读数。由于补偿器有一定的补偿范围,所以使用自动安平水准仪时,要防止补偿器贴靠周围的部件,保证其处于自由悬挂状态。有的仪器在目镜旁有一按钮,它可以直接触动补偿器。读数前可轻按此按钮,以检查补偿器是否处于正常工作状态,也可以消除补偿器轻微的贴靠现象。如果每次触动按钮后,水准尺读数变动后又能恢复原有读数,则表示工作正常。如果仪器上没有这种检查按钮,则可用脚螺旋使仪器数轴在视线方向稍作倾斜,若读数不变则表示补偿器工作正常。由于要确保补偿器处于工作范围内,使用自动安平水准仪时应特别注意圆水准器的气泡居中。

电子水准仪

1、电子水准仪的主要优点

(1)操作简捷,自动观测和记录,并立即用数字显示测量结果。

(2)整个观测过程在几秒钟内即可完成,从而大大减少观测错误和误差。

(3)仪器还附有数据处理器及与之配套的软件,从而可将观测结果输入计算机进入后处理,实现测量工作自动化和流水线作业,大大提高功效。

2、电子水准仪的观测精度

电子水准仪的观测精度高,如瑞士徕卡公司开发的NA2000型电子水准仪的分辨力为0.1mm,每千米往返测得高差中数的偶然中误差为2.0mm;NA3003型电子水准仪的分辨力为0.01mm,每千米往返测得高差中数的偶然中误差为0.4mm。

3、电子水准仪测量原理

与电子水准仪配套使用的水准尺为条形编码尺,通常由玻璃纤维或铟钢制成。在电子水准仪中装置有行阵传感器,它可识别水准标尺上的条形编码。电子水准仪摄入条形编码后,经处理器转变为相应的数字,在通过信号转换和数据化,在显示屏上直接显示中丝读数和视距。

4、电子水准仪的使用(以南方电子水准仪DL301为例)

南方电子水准仪DL301为用键盘和安装在侧面的测量键来操作。由LCD显示器显示给使用者,并显示测量结果和系统的状态。

观测时,电子水准仪在人工完成安置与粗平、瞄准目标(条形编码水准尺)后,按下测量键后约3~4秒既显示出测量结果。其测量结果可贮存在电子水准仪内或通过电缆连接存入机内记录器中。

另外,观测中如水准标尺条形编码被局部遮挡<30%,仍可进行观测。

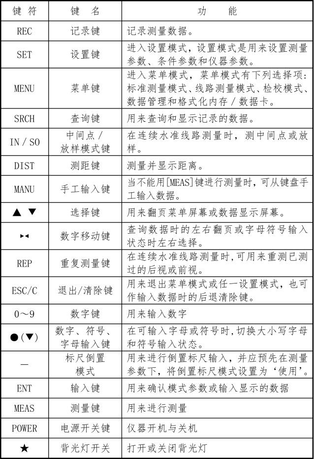
各键功能说明

三脚架的架设

应使用配套的E型铝制三脚架或宽框三脚架,或球头铝制三脚架。

(1)伸缩三脚架三条腿到合适的长度,并拧紧腿部中间部分固定螺帽。

(2)固紧三脚架头上的六角螺母,使三脚架腿不致于太松。将三脚架安置在给定点上,张开三脚架,使腿的间距约一米或脚架张角能保证三脚架稳定,先固定一个脚,再动其他二个脚使水准仪大致水平,如有必要可再伸缩三脚架腿的长度。

(3)将三脚架腿踩入地面内使其固定在地面上。

将仪器安装到三脚架头上

从仪器箱内小心取出仪器并安置到三脚架头上

(1)将三脚架中心螺旋对准仪器底座上的中心,然后旋紧脚架上的中心螺旋直到将仪器固定在三架头上。

(2)如果需要用水平度盘测定角度或设定一条线,则须用垂球将仪器精确地对中。

(3)利用三个脚螺旋使圆水准器气泡居中,即置平仪器,若使用球头三脚架,则应先轻轻松开脚架中心螺旋,然后将仪器围绕三脚架头顶部转动使圆水准器泡居中,当气泡位于圈内即可旋紧脚架上的固定螺母。

安置仪器在给定点上(对中)

当仪器用于测角或定线,则该仪器必须用垂球精确安置在给定点上。

(1)将垂球钩挂在三脚架中心螺旋的垂球架上。

(2)然后将垂球线挂到垂球上,用滑动装置调节线的长度使垂球位于合适的高度上。

(3)如果仪器未对准给定点,可将仪器移动到该点上,而无须改变三脚架腿与架头之间的关系。首先将三脚架大致安置到给定点上,使垂球偏离该点约在lcm以内,握住三脚架的两条腿,相对于第三条腿进行调节,使架头水平、高度适当,架腿张开合适可触及地面。

(4)最后一边观察垂球和架头一边将每条架腿踩入地面内。

(5)略微松开三脚架中心螺旋,在架头上轻轻移动仪器,使垂球正好对准给定点,然后将三脚架中心螺旋旋紧。

整平仪器

转动离圆水准器最远的两个脚螺旋,使圆水准器气泡位于和上述两个脚螺旋中心连线的垂线上。

然后旋转第三个脚螺旋,使气泡居中,,如果气泡仍未严格居中,则应从头开始重复上述操作注:整平过程中不要触动望远镜。

调节目镜

在测量操作之前,必须根据操作员的视力对望远镜目镜进行调节

(1)按反时针方向旋转目镜调节环,此时十字丝可能变得模糊不清。

(2)按顺时针方向慢慢旋转目镜环,直到十字丝清晰可见。

照准与调焦

(1)将望远镜对准标尺,观察提手把上的粗瞄器,使三角形标志的顶点对准标尺(如图所示)

(2)任意方向旋转调焦螺旋直到看清标尺。

(3)用水平微动螺旋精确照准标尺,详情见“标尺的调焦与照准”

注:一旦水准仪已经调焦且瞄准标尺,即可一边左、右移动眼睛一边通过望远镜观察,按理此时十字丝和标尺之间不会出现偏离,若有偏离(视差),则应仔细调焦仪器或调节目镜,以使消除调焦误差。

三、记录表格

今日分享:水准仪使用视频教程,您可直接在微信公众号“技术负责人”中回复“水准仪”免费获取。

同时,2016年最新正版一级建造师教材同步发售,您可加小编微信:jishufz购买或者直接点击底部原文阅读获取!

打开微信添加搜索微信公众号“技术负责人”,关注属于土木人自己的公众号!

经验及资料分享、技能进阶一步到位!

点击“阅读原文”,新版一建教材现货!

移动基站之天馈系统,认识啥是天线

引言

混迹在无线通信圈的兄弟,都会听到一个词,那就是“天馈”,但是呢,何为天馈,并不是那么明白。

何为天馈,是“天馈系统”的简称,是移动通信系统的一个部分。天馈的天,就是天线,他的英文名为antenna;天馈的馈,即为馈线,称为feeder,意有馈赠。天馈系统是由天线+馈线+其化一些器件组成的系统。

天馈系统,在无线通信系统里是必不可缺少的,为啥这么说呢?

我们知道,我们现在的通信系统可以分为固网和移动网,说的更专业一点,就是有线通信和无线通信。

有线通信系统,用电话线让两个固定的地方,通过网络互联,实现通信。但是人的需求是无限的,人们不在满足于固定两地的通话,人们想着的是随时随地的通信。

在此有线通信,就无法适应新的需求,人们总不能,随时随地拉个电话线进行通话吧,这代价真是太大了,如果是这样,满空间的都会是蛛网了。

要实现随时随地的通信,就需要更自由的通信媒介,什么是媒介,以有线通信为例子,电话线就是通信媒介,要有更自由的媒介,那就得找一个随处都有的东西,那就是空气,空气无法通信,有幸的时有东西可以在空中自由的传播,后来的研究证实了,那就是电磁波,也叫无线电,这个无线电不但可以在空气中传播,还能穿墙,饶射,反射,神通很是广大,虽然无线电很牛,但是也不是无所不能的,遇到导体,特别是封闭的,那就容易被屏蔽,不过,哪个人会一直呆在那么封闭的空间里,所以这玩意依旧很强大。

无线电如此大神通,此时你的脑子里有没有浮现出这么一个问题:无线电是从哪里发出来的呢?答案就是天线。好吧,上面说了这么多废话就是想说天线是用来发射无线电用的,楼主你可真能扯啊。

好了,我们开篇,讲”天馈“的天,就是天线

2、天线

用天线发送接收无线电? 听起来很高级的样子,但是实际上,我们脑子里第一个想到了,应该就是收音机的那个金属,那也叫天线。有过美好回忆的一代人,估计经历过拆装天线的事吧,当我们金属天线接回去了,收音机里就能出声了,要是天线掉下来,就都是雪花声了,而偶尔你的手接触到接天线的口子时,同样有声出来,不过没有金属天线那个清楚。

这个事情经过,也说明了,发送和接收无线电也没那么复杂,一个导体就够了,一个金属,甚至人体都可以用来发送或接收无线电,所不同的是,不同的导体所发送接收的无线电强度不同而已。不信就看看如下实测的例子,一个圆珠笔和一个手指头,接收到的信号波形图,如图1。

图1 不同导体所接收到的信号强度

上述的小测试,也看到了,不同的导体,会接收的不同的信号强度,那我们的天线,总得有个宏大的目标吧,这个目标就是让更多的能量转化为无线电波,提升转化效率。

半波振子天线

实际上人们研究后发现,当导体的尺寸等于目标接收信号波长的一半时(L=λ/2),该导体上感应到的无线电刚好处于谐振状态(共振了),此时无线电的辐射效率是最高的。说的专业点,这个接收无线电的导体叫“振子”,导体的尺寸刚好是波长的一半所以叫“半波振子”,也叫“偶极子dipole”,如图2所示。半波振子效率高、成本低、加工简单,优点一大堆啊,所以半波振子就成了无线通信里基站天线的基本组成单元。

图2 半波对称振子组成的经典天线

900MHz频段无线电信号的波长λ=u/v =3*10^8 / 9*10^8 =0.33m =33cm,所以900MHz频段的半波振子尺寸=λ/2=16.5cm;同理1800MHz频段无线电信号的波长λ=16.5cm,半波振子尺寸=8.3cm。基站天线的基本单元是半波振子,相同规格的天线使用的半波振子的个数和排列方式是相同的,而不同频段的半波振子尺寸是不同的,所以同样规格的天线、频段越高、尺寸越小 ,900MHz频段尺寸大约是1800MHz频段尺寸的2倍,如图3所示。

图3 相同规格的900MHz和1800MHz 单频天线尺寸

天线的方向性

半波振子是天线的效能基本组件,那咱们还追求点啥呢?那就追求方向性吧。啥叫方向性?

方向性就是说,我们希望无线电信号朝向我们希望的方向发出去,避免或者减少过多的能量浪费。比如天上没人吧,要是把无线电朝天上发,不就浪费了?为了不浪费,就要把无线电信号朝我们希望的方向汇聚,这样在我们希望的方向上就会得到更强的信号,反之我们不希望的方向上能量就会更弱,怎么衡量方向性、或者汇聚程度、或者信号变强的程度呢?人们引入了几个概念:“各向同性isotropy”、方向图、天线增益、下倾角。

1)各向同性 的意思就是,无线电信号朝各个方向的辐射都是一样的,此时的辐射图是一个球面,如图4所示。各向同性只是一个概念,不存在绝对各向同性的辐射源。

图4 各向同性和半波振子的辐射方向图

2)方向图 就是把天线在各个方向辐射出去的信号强度画成一幅图,如图5左图。空间是3维立体的,所以方向图也应该是3维立体的。不过立体的虽然看起来形象、好看,但是不精细、不方便读数啊,所以人们一般把立体方向图的水平剖面和垂直剖面画出来,成为水平方向图和垂直方向图,如图5右图。

图5 立体方向图和垂直面方向图

半波振子dipole的立体方向图很像救生圈或面包圈(图6左图),垂直面方向图和水平面方向图分别见下图6中图、右图。

图6 半波振子dipole的立体方向图

天线辐射出去的能量在各个方向上的大小都不一样,从最大辐射方向往两边能量越来越小,两边能量下降一半(即3dB)的点之间的夹角叫“半功率角”或“波瓣宽度”,如图7所示。

图7 半功率解/波瓣宽度

3)天线增益

一个 半波振子在垂直面上的半功率角,大至有70度,这个波瓣宽度太大了,我们如果把这个水平等分,那在水平下的部分才能到达地点,被有效利用,而水平线以上的,都在打天空,从能量效能上,浪费很多,这种情况,就类似于全向天线,如下图8

图8 全向天线的信号方向图

因此,通过对天线垂直面波瓣宽度进行挤压,改变波束,就是多个半波振子组成一个直线阵列,每个振子辐射出去的能量相互叠加,能量就越来越汇聚了。为了衡量能量朝某个特定方向汇聚带来的目标点信号强度提升,人们引入了一个概念叫“天线增益”,单位有dBi和dBd两种,dBi是和各向同性的球面波相比的增益(i是isotropy),dBd是和半波振子相比的增益(d是dipole)。天线的增益并不是把信号放大,而是把信号朝某个方向汇聚,目标点的能量变大了、其他点的能量就会变小,就像灯泡加个反光罩让光线都往前面汇聚一样,前面亮了、后面就暗了。

振子数量越多、能量越汇聚、方向图越窄、天线增益越大 ,就如图9的

图9 1到4个半波振子的增益变化情况

最终形成的天线能量汇聚图10所示,能量最大的方向,为“主瓣”,其他位置会有一些泄露的能量,叫“副瓣”或“旁瓣”;两个瓣之间有一个凹陷点叫“零点”,现在新型的天线都会有”零点填充“,减少塔下黑的情况。

图10 天线的能量汇聚图

4)下倾角

虽然,通过多个半波振子组成一个直线阵列,提升级了能量转化的效益,但是,仍然没有很好的方向性,也就是说,到目前为止,天线还只是一个全向的天线,方向性指哪打哪的还是够灵活,因此,就有了让天线向下倾斜的办法。

向下倾斜,分为两种,

一种是电子下倾角 ,这种方式,是调整信号到达各个振子的时间差,让信号走到上面振子的路径短一点、走到下面振子的路径长一点,这样上面的振子就会提前发信号、下面的振子就会滞后发信号,整个天线发出去的信号就向下倾倾斜了,如图11例,是电子下倾角(electrical tilt)改变。

图11 电子下倾

另一种,就是机械下倾,如图12

图12 机械下倾

通过一系列天线的改进再改进,最终我们的大部分能量就都往目标区域发射了,如图13所示,这样才是我们想要的信号覆盖方式。

图13 最终的天线覆盖效果图

这里的天线示意图,是全向天线,现在现网中,都是用定向天线,已经很少用全向天线了。

至此,我们认识了天馈系统中的天线的一些基站组成单元,以及一些基本的概念,下期,我们再讨论,为什么现网采用的大多是定向天线,以及 天线的一些指标。

相关问答

水准仪的用途?

原理为根据水准测量原理测量地面点间高差。主要部件有望远镜、管水准器(或补偿器)、垂直轴、基座、脚螺旋。按结构分为微倾水准仪、自动安平水准仪、激光水准...

红尘app网址全平台版APPv8.9.9

红尘app网址全文阅读part1:站在枝头的野生蓝松鸦摄影图片v7.3.2游戏介绍:红尘app网址是一款医药软件应用,红尘app网址创业管理咨询服务有限公司【美发】1.顺庆...

米克重的单位是什么符号呢》?_作业帮

[回答]m为长度单位米的符号质量单位,符号g表1国际单位制的基本单位量的名称单位名称单位符号长度米m质量(重量)千克(公斤)kg时间秒s电流...

电子 移动速率那么小,导线两端加上等量异种电荷的导体球为...

[回答]中和速度就是电场速度即光速,电子速度与电场速度无直接关系,你可以这样理解.站着一排人,每个人紧靠着,后面一个把手放在前面人的背上,最后面一个人...

各种车型电动车窗天窗初始化设定方法大全 - 汽车维修技术网

[回答]下面汽车维修网小编整理了各种车型电动车窗天窗初始化设定方法,不知道如何设定电动车窗天窗初始化的朋友赶紧来了解啦。北京现代悦动汽车电动车窗及...

电可以组什么词?

电字组词太多了:电话、电影、电力、电车、电机、发电、火电、电梯、电池、电灯、电器、密电、电缆、电镀、电视、电子、电源、电流、静电、家电、电路、电信...

羟基的共轭效应与诱导效应?

共轭效应:由于共轭体系中原子的电负性以及形成的共轭体系的类型不同,使共轭体系中电子离域具有一定的方向性,产生吸电子的共轭效应和推电子的共轭效应诱导效...

电子 水准仪一般多少钱?

[回答]作业时先用圆水准器将仪器粗略整平,每次读数前再借助微倾螺旋,使符合水准器在竖直面内俯仰,直到符合水准气泡精确居中,使视线水平。微倾的精密水准...

水准仪是测量地面上两点间高差的主要仪器是吗?

原理为根据水准测量原理测量地面点间高差。主要部件有望远镜、管水准器(或补偿器)、垂直轴、基座、脚螺旋。按结构分为微倾水准仪、自动安平水准仪、激光水准...

水准仪各部件的功能?

按结构分为微倾水准仪、自动安平水准仪、激光水准仪和数字水准仪(又称电子水准仪)。按精度分为精密水准仪和普通水准仪。水准仪是在17~18世纪发明了望远镜和...

标签:

相关阅读