电子串联应用 关于光电耦合器的应用场合都有哪些?总结一下

小编头像

小编

管理员

发布于:2025年05月06日

113 阅读 · 0 评论

关于光电耦合器的应用场合都有哪些?总结一下

一、光耦在开关电源调整电压作用

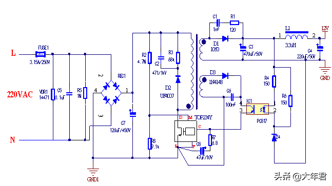
我们知道作为开关电源,它电路中光耦的电源是从高频变压器次级电压来获取的,一旦输出电压由于各种原因降低时候,反馈电流就会相应的加大,此时占空比也会相应的变大,结果使得输出电压升高;若输出电压升高,那么电流将会变小,占空比也会减小,使得输出电压降低。一旦高频变压器次级负载超载或开关电路有故障,就没有光耦电源提供,此时光耦就控制着开关电路不能起振,最终保护开关管不至被击穿烧毁,因此光耦在开关电源一般起到隔离、提供反馈信号和开关三种作用。

如下图是光耦PC817和稳压管组合而成的开关电源电路,有些开关电源还会与TL431一起构成精度较为高的电路。注意这种光耦一般是线性的光耦,如果要替换的话,需要注意必要的参数,可看这里来选择 关于光耦的类型,如何选择与替换

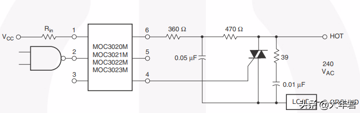
二、光耦在交流等负载做开关作用

光耦由于在具有单向传输,并且输入端与输出实现了电气隔离,使得输出信号对输入端无影响 ,因此广泛应用于各种隔离电路当中,对于电力电子而言,在交流负载应用的就比较多,通过与双向可控硅一起构成抗干扰能力强的隔离电路,如下图,注意要增加限流电阻,另外在输出负载增加RC吸收回路或者并联一个压敏电阻,这有助于保护负载。

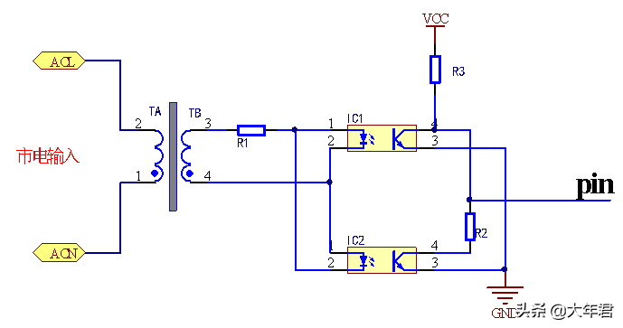
三、过零检测作用

要实现过零其实有很多种方法,有串联两个二极管方法,还可以通过光耦来转换, 如下图,采用两个光耦,交流电输入,两个光耦反向并联,在市电的正负半周两个光耦分别轮流导通,当市电不在过零点时候,只有一个光耦导通,此时输出低电平,当市电转到过零点时候,两个光耦均不导通,此时由于R3作用,pin输出高电平,这样在输出端得到周期为10ms的脉冲信号。由于这种电路由光耦隔离作用,因此这种过零检测电路比串联二极管的那种电路更为更安全。

四、其他应用

除了这三种,另外光耦还有其他的应用,例如触发电路、逻辑电路、脉冲放大电路等。

电脑之间也可以串联了,英特尔的又一骚功能即将上线 #戴尔

用一根雷电线把两台电脑串到一起会怎么样?当然会充电了,到底谁给谁充?难不成我发明了永动机?

这两天英特尔发布了一个叫THUNDERBOLT Share的功能,具体就是用一根支持雷电协议的线把两台雷电的设备通过雷电接口接到一起,就可以实现两台电脑的跨屏互联。而且这个是有线的,更稳定,速度也更快。主要是可以实现两台设备之间的数据共享,还有同一套键盘、鼠标外设互相控制。

应该可以在这台机器ctrl+c,在另外一台机器上ctrl+v。Windows°10要求有THUNDERBOLT4或者5端口的两台PC,这里就是雷电3就被排除在外了。操作系统win10或者win11,这么说Mac和Windows之间的互联也被排除在外了。

Windows 10、THUNDERBOLT4或者THUNDERBOLT 5的电缆,目前价格便宜的USB4的线只支持到雷电3的协议。虽然传输带宽达到了40G,但是它的视频传输宽还是不如THUNDERBOLT 4的。英特尔的显卡驱动程序要求0.101.4826以后的版本。

看完介绍感觉心里凉了一半,按照Intel的风格,老机器是够呛了,可能只有酷睿Ultra以后的机器才能支持了。好消息是英特尔说它只是个软件,下个月也就是6月份就可以下载了。在所有支持Soundport4或者Soundport5的电脑上都受支持。到底会不会对老设备友好一点?拭目以待。

相关问答

两个 串联 的电解池到底怎么回事两个 串联 的电解池的夹在中间的...

[最佳回答]直流电源有正负极,电解池有阴阳极.回路中的电流,在导线中是通过电子的流动形成,在电解质溶液中是通过阴阳离子的移动形成.电子从电源的负极流出,到...

电子 电路中电容并接和串接的作用分别是什么?

容量一般为0.01微法或以下容量作为滤除...1》两只大容量并接时容量增大(容量相加),滤波效果更好。2》一大一小容量并接时,大容量起滤波作用,小容量一般为0.0...

交,直流电能不能 串联 或者并联使用?

不能!直流电和交流电所带的负载阻抗是不同的,对于直流电路来说,纯电阻是其主要负载,电流电压特性曲线是一条直线。而交流电路不仅仅要考虑纯电阻性负载,还要...

电子 电工 串联 并联混联怎么算?

在电子电工中,串联、并联和混联是指电路中部件的连接方式。串联是指将电阻、电容或电感等元件依次连接在一起,电流只有一条路径可走;并联是指将元件同时连接在...

NESV又 串联 电路是匀强电场 电子 因该是匀加速的这样V就越来...

[最佳回答]电子不仅受到电场力的作用,还受到阻力的作用.电子运动速度越大,阻力越大,两个力相互抵消,电子不会持续加速.以上只是等效的、简化的分析方法,电子运...

做512个LED,灯 串联 需要什么 电子 原件了?

没有明白你的意图,是需要这512个灯同时亮灭还是可以单独亮灭摆图形用,我感觉你是做8光立方用,假如是的话还要看是要单色的还是多色的,单色的用普通51单片机加...

急!RLC 串联 电路的稳态特性实验思考题?

RLC串联电路对外呈现的阻抗为:Z=R+XL-XC,当感抗大于容抗时,电路呈感性电路,反之呈容性电路。只有当感抗等于容抗时,电路才呈现纯电阻特性。感抗XL=2πfL,容...

镇流器和灯的连线是并联还是 串联 ?

这个要看你是什么镇流器啊,是电子还是电感的。电感的就要串联,电子的是并联。1.电感镇流器的作用:汞蒸气击穿后,变成电子通路,但是它的电阻是不确定的,随...

电烙铁改装 电子 DIY为什么在电烙铁上 串联 一个整流二极管1n400...

[最佳回答]普通交流电是正一半负一半、因为二极管单向导电,只能通过一半电流,电压为一半,烙铁功率降为四分之一.又因为它导通时电阻小,不损失电能,而换成普通...

【(2014•淮南模拟) 串联 分压规律常 应用于 电子 电路中,如电视...

[最佳回答]①当S断开时,电压表串联在电路中测电源的电压,则电源的电压U=12V;当S闭合时,R1与R2串联,电压表测R2两端的电压,因串联电路中总电压等于各分电压之和...

标签:

相关阅读