微波应用 电子 微波组件:雷达通信占比提升,军民融合大势所趋

小编头像

小编

管理员

发布于:2025年05月04日

106 阅读 · 0 评论

微波组件:雷达通信占比提升,军民融合大势所趋

温馨提示:如需原文档,可在PC端登陆未来智库官网(www.vzkoo.com)搜索下载。

一、微波组件:从天线到数字信号处理,实现射频信号的多种变换

1.1微波组件广泛应用于雷达、通信、电子对抗等领域

微波组件用于实现微波信号的频率、功率、相位等各种变换,广泛用于雷达、通信、电子对抗等领域。雷达包括各类军用雷达、气象雷达、空管雷达、汽车毫米波雷达等;通信设备包括军用通信设备、民用通信设备,其中民用通信主要包括基站以及手机、平板电脑等移动通信终端;电子对抗主要是包括军用无线电侦察、电子干扰等装备。

微波组件具有军民两用属性,但由于过去军用和民用一般存在工作频率、功率等不同,目前融合程度并不高。军用雷达工作频率分布较宽,可从几百兆赫兹到数十吉赫兹,而民用通信一般处于较低工作频段;军用雷达、通信及电子对抗一般要求发射功率很高,而民用通信则较低;由于工作频率、发射功率不同,导致军民用微波组件材料选择、技术路线等有所不同。随着5G 通信向高频段拓展以及军用微波组件也开始向低成本小型化发展,微波组件的军民融合程度必将得到不断提升。

1.2微波组件分类:功能各不相同,种类多样

微波器件/ 射频器件是指具备独立功能及性能指标、由多个电路元件构成、具备独立封装结构的电路单元,一般可分为单功能微波电路、微波控制电路两大类,用于实现对微波信号的单一功能,如滤波器、功率放大器等。

微波组件是由多种电路元件、微波器件、微波电路、电源及控制电路组装而成,以同轴或波导形式与外部电路相连,在分系统中具备独立完整功能的电路集成组合,可实现对微波信号的综合处理功能,如 T/R组件、上下变频组件、开关滤波组件等。

1.2.1单功能微波器件

单功能微波器件用于实现对微波信号的单一处理功能,如放大、检测、功率分配/合成、混频、滤波、耦合等功能;按照传输线类型分可分为波导型、同轴型和微带型微波器件,其中微带电路在平面实现,具有结构紧凑、体积小、重量轻、造价低等优点。

1.2.2微波控制器件

微波控制器件产品用于实现对微波信号的移相、衰减、开关等功能,主要包括移相器、衰减器等,控制器件一般有控制信号输入,用于实时调整其控制参数。

1.2.3微波组件及子系统

微波组件用于实现对微波信号的综合处理功能,主要包括 T/R组件、上下变频组件、开关滤波组件、频率源组件等。微波子系统由多个微波组件构成,实现系统级功能,如接收机。

1.3微波组件典型工艺:HMIC与MMIC

微波组件小型化是实现高性能、高可靠性和低成本的重要途经。自 20世纪 40年代起第一代立体微波电路以来,经历了四代产品,包括波导立体电路、平面混合集成电路、 MMIC、SOC,集成度越来越高。目前常用的主要为中间两代产品:混合微波集成电路(HMIC )和单片微波集成电路(MMIC )。

单片微波集成电路的集成度很高,但只有在大批量生产时才能降低成本,一般用于通用性较强的器件/组件;混合微波集成电路将厚膜集成电路、单片集成电路两种工艺结合,灵活性大幅提高,多用于小批量定制化微波组件产品。

混合集成电路包括厚膜混合集成电路、薄膜混合集成电路。厚膜混合集成电路是以绝缘基片作为电路的基板,先把导体网络及阻、容等元件采用丝网漏印、等离子喷涂等工艺印于基板表面,再把其他元器件(包括集成电路、传感器其他功能元件等)组装在陶瓷基板上,连接输出引脚,最后作整体封装,形成一个功能完整的电路产品。混合集成电路也可以看作是对半导体集成电路的二次集成,也是实现微波组件小型化的重要手段,相比单片集成电路具有成本低、周期短、设计灵活等优点。

单片微波集成电路是在半绝缘半导体衬底上用一系列的半导体工艺方法制造出无源和有源元器件,并连接起来构成应用于微波频段的功能电路,它包括多种功能电路,如低噪声放大器(LNA)、功率放大器、混频器、上变频器、检波器、调制器、压控振荡器(VCO)、移相器、开关、MMIC收发前端,甚至整个T/R组件。由于MMIC的衬底材料(如GaAs、InP)的电子迁移率较高、禁带宽度宽、工作温度范围大、微波传输性能好,所以 MMIC具有电路损耗小、噪声低、频带宽、动态范围大、功率大、附加效率高、抗电磁辐射能力强等特点。单片微波集成电路可比混合微波集成电路减小两三个数量级。

1.4微波组件技术方向:低成本与高集成度

纵观整个微波电路的发展史,小型化始终是电子系统和技术发展的趋势,是军民用电子产品共同追求的目标,对微波电路集成度要求越来越高。实现高集成的手段包括采用LTCC 工艺、多功能MMIC 等手段,还可采用 SOCSIP 等第四代微波电路技术,但同时要考虑产品成本。

实现小型化的一个重要手段就是高密度封装,LTCC 3D 封装可提升微波电路布线密度,打破微波信号在常规平面混合集成电路中沿平面传播的限制,实现在多层基板之间的纵向传输,可有效缩小微波电路尺寸。LTCC英文全称是 Low-Temperature Cofired Ceramics,中文名称为低温共烧陶瓷,以陶瓷材料作为电路的介质层,将低容值电容、电阻、阻抗转换器、滤波器、耦合器等被动元件内埋入陶瓷基板中,应用金、银、铜等金属当作内外层电极,采用丝网印刷技术涂布电路,在低于900℃的烧结炉中烧结而成。

多功能 MMIC是指在同一块半导体基底上包含两个或两个以上不同功能电路的 MMIC,是第三代微波电路向第四代微波电路发展的过渡阶段,其优势包括电路体积进一步减小、缩短互联长度提高电路性能、减少片外互联提高可靠性等等。多功能 MMIC 存在多功能集成度与通用性以及单片尺寸与良品率之间的矛盾。

系统级封装(SIP )是指将多个半导体裸芯片和可能的无源元件构成的高性能系统集成于一个封装内,形成一个功能性器件。SIP能够在集成电路和封装中,提供最优化的功能、尺寸、价格,缩短市场周期。按照 SIP内芯片、器件的放置方式,可分为并排贴装、堆叠结构、内埋结构三种。

二、微波组件市场分析:军用市场巨大,民用空间广阔

2.1军用市场:占据雷达、电子对抗装备成本的六成以上

在军用领域中,微波是重要的信息载体,探测、通信、电子对抗都离不开微波,尤其是在探测、电子对抗领域,微波组件占据其成本的 60%以上,市场空间巨大。

2.1.1雷达:年均市场或达330亿元,对微波组件需求不断提升

雷达是利用电磁波探测目标并获取目标位置、速度、图像等信息的电子装备,主要用于对空中目标的探测,其次是用于对地面、海面目标的探测。雷达探测的空中目标类型主要包括作战飞机、巡航导弹、弹道导弹等,对海面目标的探测主要包括航空母舰、驱逐舰等水面舰艇,对地面目标的探测主要采用合成孔径雷达方式(SAR)实现对地面的成像探测。

按扫描方式分类,雷达可分为机械扫描与电子扫描两种,而后者就是我们经常提到的相控阵雷达。机械扫描雷达只有一个天线,雷达的波束指向与天线朝向是固定关系,为了让雷达探测不同空域,需要利用机械伺服系统驱动天线转动,空域切换速度取决于机械伺服的能力。相控阵雷达是一个天线阵列,每个天线辐射的波束宽度都很宽,其信号相位可以由“移相器”来控制,通过设置不同“移相器”的相位即可改变雷达波束指向,“移相器”受电子信号控制,可瞬间发生变化,因此,相控阵雷达空域切换速度极快。

在作战应用方面,相控阵雷达与机械扫描雷达相比,具有多目标能力强、可实现多功能等突出优势。随着作战需求的不断提升与技术的不断推动,相控阵雷达已成为主流,但在一些对成本控制要求较高的需求下,机械扫描雷达市场也将长期存在。

相控阵雷达还可分为无源相控阵与有源相控阵两类,无源雷达为过渡性产品,有源相控阵雷达将占相控阵雷达的绝大多数。无源相控阵雷达只有一个发射机,该发射机产生大功率信号,通过功分器将信号分配到各个天线单元,由各个天线单元前端的移相器控制相位。有源相控阵雷达每个天线单元配都有一个发射机,每个发射机功率不大,通过功率在空间合成实现大功率发射。大功率发射机为易损件,从可靠性角度讲,有源相控阵具有较大优势,即使有源相控阵的发射机损坏 20%,整部雷达仍然可以工作,只是性能有所下降。

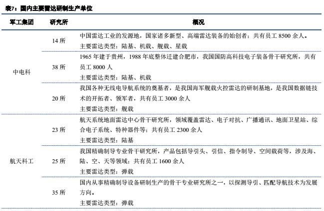
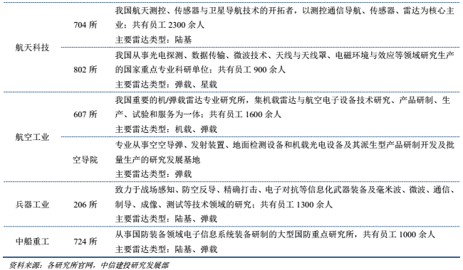
我国各大军工集团雷达相关研究所的分工基本上是按照搭载平台来区分的。按搭载平台分类,雷达可分为陆基雷达、舰载雷达、机载雷达、弹载雷达、星载雷达五类。除陆基雷达之外,其余雷达数量均受所搭载平台的数量限制。

我国雷达研制单位主要集中在各大军工集团。其中规模排名前两位的是中电科集团的 14所和 38所,14所是我国最大的雷达研究所,涵盖陆海空天各类平台的雷达装备,综合实力最强。其余还包括航天科工的23所、25所和35所,航天科技的704所、802所,中航工业的607所,中船重工的724所以及兵器工业的206所等。

目前,我国军用雷达市场空间每年或将达 330 亿以上,微波组件占比将超过 60% ,年均市场空间达 200 亿。根据上表中各雷达骨干研究所的营收推测,我国军用雷达市场空间巨大,年均空间或达 330亿以上,其中仅中电 14所在雷达领域的收入就在百亿左右。随着雷达技术向有源相控阵、数字相控阵发展,微波组件在雷达中的价值占比逐步提升,保守估计微波组件成本占整部雷达成本的 60%以上,由此测算,微波组件在军用雷达领域年均市场空间将达 200亿。

2.1.2电子对抗:年均市场或达 80亿元,微波组件占比同样较高

电子对抗就是敌对双方为削弱、破坏对方电子设备的使用效能、保障己方电子设备发挥效能而采取的各种电子措施和行动,是争夺电磁频谱权的关键手段。电子对抗可分为三个方面:电子对抗侦察、电子干扰和电子防御。电子对抗按电子设备的类型可分为雷达对抗、无线电通信对抗、导航对抗、制导对抗、光电对抗和水声对抗等。

电子对抗设备主要包括电子侦察设备、电子干扰设备等类型。电子侦察用于战略战术电子情报搜集、辐射源目标精确识别、测向与定位,战时可用于战场监视及打击引导,主要以侦察吊舱的形式装载于侦察飞机、无人机等,典型代表包括美国的 RC-135战略侦察机,该飞机上的雷达技术侦察系统可以收集预警、制导和引导雷达的频率等技术参数,并对其进行定位,世界上各种雷达参数都在其测量范围内,其测量精度相当高,测量脉冲的宽度可精确到±0.1um、方位可精确到±1°。电子干扰设备主要搭载在专用电子战飞机以及各类作战飞机上,前者用于实施电子进攻,后者主要用于自卫。电子战飞机搭载各类干扰吊舱对敌方实施防空压制、随队干扰等电子支援任务,机载自卫电子装备主要由侦察告警接收机、拖曳式诱饵等组成。

国内从事电子对抗的单位主要包括中电科 29 所、航天科工8511 所以及中船重工723 所。中电科 29所是我国最早建立、专业从事电子战技术研究、装备型号研制和生产的国家一类系统工程研究所,多年来一直承担着国家重点工程、国家重大基础、国家重大安全等工程任务,能够设计开发和生产陆、海、空、天、弹等各种平台的电子信息系统装备。航天科工 8511所、中船重工723所分别为航天领域和舰艇领域专业电子对抗研究所。

目前,我国电子对抗市场空间每年或将达 80 亿元以上,微波组件占比同样较大,年均市场空间或达50 亿。根据上表中各雷达骨干研究所的营收推测,我国电子对抗市场年均空间或达 80亿以上,其中仅中电29所在电子对抗领域的收入就在数十亿。随着未来战场环境日益复杂,电子对抗将日益受到重视,电子对抗装备的投入将持续上升,随着对电子对抗设备技术指标要求的提升,微波组件在电子对抗中的价值占比也将逐步提升,预计微波组件成本占电子对抗设备成本的60%以上,由此测算,微波组件在军用雷达领域年均市场空间将达50亿元。

2.2民用市场:通信、ADAS为主

微波组件在民用市场的应用以通信、ADAS 为主。通信主要包括各大电信运营商的无线基站设备以及消费者的移动终端设备;在 ADAS中的应用主要为汽车毫米波雷达。

2.2.1通信:无线基站与移动终端需求量巨大

在无线通信领域,无线基站与移动终端之间进行通信的载体是微波,无线基站与移动终端均使用了大量的微波组件。

4G 通信中,一个无线基站主要设备包括RRU (射频拉远单元)和 BBU (基带处理单元)。BBU是基站的亟待处理单元,提供对外接口,完成系统的资源管理、操作维护和环境监测等功能;RRU是与BBU一般通过光纤连接,RRU负责将与BBU之间传输的光信号转化为射频信号,发送给天线并辐射到空间中。一个BBU可以支持多个RRU。

RRU 分为中频模块、收发信机模块、功放和滤波模块四大模块。数字中频模块用于光传输的调制解调、数字上下变频、数模转换(A/D & D/A)等;收发信机模块完成中频信号到射频信号的变换;功放和滤波模块将射频信号放大、滤波后通过天线口发射出去。

微波组件在基站中占比越来越高。在 2G 网络基站中,射频器件价值占整个基站价值的比重约为4%,随着基站朝着小型化方向发展,3G和4G技术中射频器件逐步提升至6%~8%,部分基站这一比重可达9%~10%。5G时代射频器件的价值占比将会进一步提高。5G时代基站射频器件的市场空间将超过500亿。

在移动终端通信系统中,射频前端是核心组件之一。移动终端中的射频器件主要包括功率放大器、双工器、射频开关、滤波器、低噪放大器等。射频前端的价值量从 2G到4G不断提升,4G时代平均成本(全频段)约 10美元,4.5G达到约 18美元,预计5G将超过50美元。低功耗、高性能、低成本是其技术升级的主要驱动力。

Yole 数据显示 2017 年手机射频前端市场规模150 亿美元,预计2023 年将达到 352 亿美元,2017~2023CAGR14% 。滤波器市场规模最大。2017年约80亿美元,预计2023年将达到225亿美元,2017~2023年CAGR=19%,主要来自于高频通信对 BAW滤波器的需求增长。功率放大器市场规模位于第二位。2017年达到50亿美元,预计2023年将达到 70亿美元,高端LTE PA市场将保持增长,尤其是在高频和超高频段。射频开关市场规模位居第三位。2017年射频开关市场空间为10亿美元,预计 2023年将达到30亿美元。

化合物半导体迎来新机遇。Yole数据显示 2016年射频功率半导体(>3W)市场规模接近 15亿美元,预计2020年将达到26亿美元;电信基础设施(包含基站、无线回传)射频功率半导体将占据一半的市场份额。2016年LDMOS、GaAs器件市场占比较多,GaN器件仅占比约 20%(>3W,不包括手机 PA)。Yole数据显示2017年 GaN射频器件市场规模约 3.8亿美元,其中电信、军事领域的市场占比分别为 40%、38%。射频前端集成化是必然趋势。集成化可以降低成本、提高性能。

射频前端集成存在单片集成( SoC 片上系统)和混合集成(SiP 封装)两个发展方向。目前通过封装集成的形式更易实现,也是各大厂商重点着力的方向。

2.2.2ADAS:普及率逐步提升,一辆汽车会装载“长+中+短”多个毫米波雷达

ADAS高级驾驶辅助系统是利用安装在车上的各式各样传感器,在汽车行驶过程中随时来感应周围的环境,收集数据,进行静态、动态物体的辨识、侦测与追踪,并结合导航仪地图数据,进行系统的运算与分析,从而预先让驾驶者察觉到可能发生的危险,有效增加汽车驾驶的舒适性和安全性。在自动驾驶领域,主要覆盖SAE L0~L2级别范围,因此被普遍认为是实现自动驾驶的过渡性技术,常见的细分功能有车道偏离警示系统(LDW)、前向碰撞预警系统(FCW)、盲区监测系统(BSD)、变道辅助系统(LCA)、自适应巡航系统(ACC)、自动紧急制动(AEB)、自动泊车系统(APS)等。

ADAS 用到的主要传感器包括摄像头、雷达等,其中雷达包括毫米波雷达和激光雷达两大类。毫米波雷达分为远距离雷达(LRR)和近距离雷达(SRR),由于毫米波在大气中衰减弱,所以可以探测感知到更远的距离,其中远距离雷达可以实现超过200m的感知与探测。毫米波雷达的多项优势,使其目前在汽车防撞传感器中占比较大,根据 IHS的数据,毫米波/微波雷达+摄像头在汽车防撞传感器中占比达到了70%。同超声波雷达相比,毫米波雷达具有体积小、质量轻和空间分辨率高的特点。与红外、激光、摄像头等光学传感器相比,毫米波雷达穿透雾、烟、灰尘的能力强,具有全天候全天时的特点。另外,毫米波雷达的抗干扰能力也优于其他车载传感器。

2015 年全球毫米波汽车雷达市场规模约为19.4 亿美元,预计2018 年将达 34.7 亿美元,到 2020 年全球毫米波雷达市场规模将超50 亿美元。随着国内汽车消费结构升级,无人驾驶汽车市场需求扩大,国内毫米波雷达前后装市场需求爆发式增长。据统计数据显示,2015年中国毫米波雷达市场规模约为18亿元,预计2018年将达 41.4亿元,到2020年中国毫米波雷达或将超72.1亿元。

从频段上,由于 77GHz24GHz 具有更小的波长,可进一步缩减天线尺寸,更便于安装部署。77GHz频段带宽更大、探测距离更远、精度更高,正逐渐成为主流,但24GHz成本优势明显,将长期与77GHz互补共存。通常,为了满足不同距离范围的探测需要,一辆汽车上会安装多颗短程、中程和长程毫米波雷达。其中 24GHz雷达系统主要实现近距离探测(SRR,60米以下),77GHz雷达系统主要实现中、长距离的探测(MRR,100米左右;LRR,200米以上)。

随着 ADAS 普及率的提升,要能够全方位覆盖汽车周围环境的感测,一辆汽车会装载“长++ 短”多颗毫米波雷达,预计未来单车采用毫米波雷达的平均数量将继续增长,到了最终 L5 级自动驾驶阶段甚至超过10 颗。以奔驰 S级为例,其采用 6颗毫米波雷达(1长+1中+4短),包括前向双模长程毫米波雷达 1颗,后向中远程毫米波雷达1颗,前/后保险杠左右短程雷达共4颗,“短程+中程+长程”毫米波雷达三者结合一起共同完成自适应巡航(ACC)、自动紧急制动(AEB)、前方/后方碰撞预警(FCW/BCW)、变道辅助(LCA)、盲点检测(BSD)、倒车辅助(BPA)、泊车辅助(PA)等多种 ADAS功能。

毫米波雷达主要包括雷达射频前端、信号处理系统、后端算法三部分。在现有的产品中,雷达后端算法的专利授权费用约占成本的 50 %,射频前端约占成本的 40 %,信号处理系统约占成本的10 %。

在前端收发组件,高集成化的 MMIC 成为了主流,在工艺上先是 SiGe 替代了 GaAs ,当前正慢慢朝CMOS 方向发展。前端收发组件是毫米波雷达的核心射频部分,负责毫米波信号调制、发射、接收以及回波信号的解调。车载雷达要求前端收发组件具有体积小、成本低、稳定性好等特点,最可行方法就是将前端收发组件集成化。早期的 MMIC主要采用化合物半导体工艺,如砷化镓(GaAs)、磷化铟(InP)等。化合物半导体具有大的禁带宽度、高的电子迁移率和击穿场强等优点,但缺点是集成度不高且价格昂贵。所以,近十几年来低成本、集成度高的硅基(CMOS、SiGe BiCMOS等)MMIC发展迅速。利用 CMOS工艺,不仅可将MMIC做得更小,甚至可以与微控制单元(MCU)和数字信号处理(DSP)集成在一起,实现更高的集成度。

2.3军民融合性:从频率功率区分逐渐走向融合

对于微波组件,军民用技术从原理上是相通的,但涉及到具体应用,对微波组件的需求各不相同,因此造成了军民分立的局面。例如,军品一般要求发射功率高以更远的探测目标,这是其设计的出发点,而民用更多的讲究效率;另外频率上也有所不同,军用为了抗干扰,工作带宽越来越高,而民用一般还是窄带。另外,民用主要强调的是成本,而军品对成本并不敏感。

随着未来技术的发展,军民用相似性越来越多,频率、功率、低成本等要求趋同。未来军民融合是大势所趋。以美国著名公司 Qorvo为例,其主要做基站 PA,也为军工雷达供功放MMIC等,应用在舰载、机载和陆基雷达系统以及通信和电子战系统中。

三、微波组件产业链与竞争格局:军品以央企为主,民品以进口为主

3.1军品竞争格局:军品以央企为主体,民营企业依靠特色技术占据部分市场

我国主要的雷达、导引头、电子对抗等相关研制单位均有一定微波组件研制生产能力。以中电14所为例,14所的组织架构可以分为多个研发部门、生产部门以及管理部门,其中研发部门包括总体设计部、系统部、信号处理部、天线部、结构工艺部以及预研部等;生产部门包括柔性加工制造中心、微电子制造中心等,其中微电子制造中心主要从事微波组件的生产,主要为微波电路、T/R组件生产线,拥有完整的厚膜、薄膜、LTCC工艺生产线和表面组装生产线,可以生产大部分所需要的微波组件,但部分上游产品仍然需要外购。

整机企业外购微波组件主要来自中电 13所和55所。中电13所和55所是我国从事半导体技术研究历史最长、规模最大、专业结构配套齐全的骨干研究所,在微波组件领域尤其是半导体微波器件/芯片领域占据国内龙头地位。中13所、55所的下游几乎覆盖全部军工雷达、通信以及电子对抗相关研制生产单位,综合实力最强,市场占有率最高,在营业收入方面,遥遥领先于竞争对手。

中电13所是我国规模较大、技术力量雄厚、专业结构配套合理的综合性半导体研究所,在半导体领域先后创造了54项国内第一,如中国第一只锗合金晶体管(1956年)、第一只硅超高频晶体管和第一块硅集成电路(1965年)、第一块砷化镓集成电路(1982年)、第一只宽禁带氮化镓功率器件(2004年)等,产品包括射频/微波毫米波半导体器件及集成芯片、射频 /微波毫米波混合集成电路、射频/微波毫米波小型化模块集成模块、复杂组件和小整机等等。

中电55所主要从事固态功率器件、微波毫米波模块电路等专业技术的研发和生产,在固态器件领域,建立一、二、三代半导体的自主发展体系,形成了从设计、工艺到封装、测试,从材料、芯片到模块、组件的完整产品链,推动军用关键元器件的国产化自主保障能力全面提升。

民营企业依靠特色技术和低成本优势占据部分市场。虽然雷达、电子对抗等总体研制单位也有微波组件研制生产能力,但由于其型号众多,相关微波组件任务需要外协外购,另外中电 13所、55所一般聚焦于通用的微波组件研制生产,无法满足下游多样化的定制需求,在此条件下,不少民营企业依靠特色技术与成本优势占据了部分市场,成为了下游雷达、电子对抗等企事业单位的供应商。

民营企业一般对应的客户范围较窄,收入规模相对较小。从事微波组件相关业务的民营企业包括亚光电子(亚光科技子公司)、南京恒电(盛路通信子公司)、成都创新达(盛路通信子公司)、星波通信(红相股份子公司)、北京麦克斯韦(景嘉微子公司)、苏州博海(雷科防务子公司)、肯立科技、南京誉葆、成都雷电微力等。

3.2民品竞争格局:民品以进口为主,军转民市场空间巨大

在无线通信的移动终端领域,微波组件中滤波器、功放、射频开关占据主要市场,其中滤波器的主要供应商为村田、TDK、太阳诱电、Skyworks、Qorvo、博通等,国内滤波器的供应商包括麦捷科技、德清华莹和好达电子等;功放市场绝大部分份额被 Skyworks、Qorvo、Broadcom占据,前三者市占率达92%,国内设计公司有近20家,主要有汉天下、唯捷创芯、紫光展锐、中普微等,国内晶圆代工厂商主要有三安光电、海特高新。集成化可以降低成本、提高性能,未来射频前端集成化是必然趋势,Broadcom、Qorvo、Skyworks、村田、TDK不仅供应元器件还具有模组整合能力,将在集中度很高的市场中进一步确立优势。另外,随着基带厂商也进入射频前端领域,行业竞争更加激烈。

基站最主要的射频器件为滤波器和功放,基站滤波器相关上市公司包括武汉凡谷、大富科技、东山精密,功放主要依赖进口。基站芯片的成熟度和高可靠性和消费级芯片不可同日而语,从开始试用到批量使用需要两年以上的时间,目前在基站射频领域,主要是 Qorvo、Skyworks等厂商。

在汽车毫米波雷达领域,毫米波雷达的关键技术依然被传统汽车零部件公司的典型代表“ABCD”公司等巨头垄断,“ABCD”公司分别指的是奥托立夫Autoliv、博世Bosch、大陆 Continetal、德尔福Dephi,其中Autoliv占据 15~20%的市场份额。而前端单片微波集成电路作为毫米波雷达的关键部件,也仅掌握在英飞凌、意法半导体、恩智浦/飞思卡尔、德州仪器等少数国外芯片厂商手中。目前国内的理工雷科、行易道、森斯泰克等很多企业已经逐步实现 77GHz毫米波雷达的量产,开始和国内整车厂展开合作,并占有了部分国内市场份额。

四、行业发展趋势:垂直整合与专业化整合并存

4.1行业现状:供给侧分散、军民融合程度不足

我国微波组件供应商较为分散,除了体量较大的中电 13、55所外,其余规模都较小。微波组件是雷达、电子对抗等的核心部分,一般主机厂都会从事微波组件的研制生产,上游芯片等产品或主机厂自身能力不足的地方需要外协外购,但部分主机厂自身微波组件基础能力较弱。军用微波组件供应商以中电13所、55所为主,两个研究所为微波半导体领域的龙头企业,主要聚焦于军品,国家投入较大,起步也较早,技术水平和产能处于龙头地位。除亚光科技之外的民营企业,经营规模较小,客户较为集中,规模效应不突出,研发投入也存在不足。

我国微波组件领域军民分立现象较为突出。微波组件从技术上看是相通的,之前由于军品、民品技术特点不同导致分成了两个市场,但随着军民技术的共同发展,两者共同点越来越多,但我国在微波组件领域的军民融合发展并不理想。军工企业一般聚焦于军品,且对成本不敏感,极少向民品转化;从事民品的企业或因需求了解不充分等原因,一般并不涉及军品。

4.2未来发展:垂直整合与专业化整合并存,军民融合为大势所趋

对于军用微波组件领域,垂直整合和专业化整合并存。

下游企业通过垂直整合微波组件厂商可提升对上游产业链掌控能力。 在军用雷达、通信与电子对抗领域,微波组件性能对整机性能的影响是非常关键的,且微波组件在整机中的价值占比越来越高。下游企业通过收购上游微波组件企业,一方面可以通过下游需求牵引带动微波组件厂商技术进步,另一方面,下游企业通过掌握微波组件上游供应,降低整机产品成本,提升产品竞争力,实现协同效应。

以雷科防务为例,其子公司理工雷科擅长的是雷达总体设计与雷达信号处理技术,而雷达信号处理仅占雷达价值的20%左右,通过收购苏州博海、西安恒达可基本实现雷达全产业链覆盖。收购完成后,雷科防务自产部分可占雷达整机价值的80%以上,大幅提升了雷科防务在雷达领域的竞争力,并提升盈利能力。

微波组件企业通过专业化整合可以共享核心技术与客户资源,实现协同效应与规模效应,从而提升企业竞争力。 例如,盛路通信收购南京恒电和成都创新达,两者在微波组件定位类似,但客户各有不同,通过此次整合,两者可以共享客户资源,并开展合作研发,减少重复投入,提高企业效益。

微波组件领域的军民融合也将成为大势所趋。 亚光科技的华光瑞芯用于5G通信的毫米波功率放大器研制成功,GaN功率放大器成功小批量量产,为未来进军5G通信奠定基础;南京恒电已加强在5G通信领域的研发力度,利用多年积累的军品技术开发出的 5G毫米波相控阵天线技术,未来可在5G通信基站、智慧城市、智能家居、无人机、车辆无人驾驶系统、物联网、卫星通信等领域广泛应用;雷科防务利用其雷达信号处理领域优势研制了汽车毫米波雷达,目前已经进入百度 Apollo硬件开发平台。

亚光科技:公司的产品主要应用于GW星座计划,配套产品集中在微波电子元器件、组件领域 目前也开始给G60千帆星座供应器材,起步阶段规模较小

金融界9月7日消息,有投资者在互动平台向亚光科技提问:刚刚发射的千帆星座用到公司配套产品了吗?这个月发射的国网卫星星座用到公司产品吗?

公司回答表示:公司的产品主要应用于GW星座计划,配套产品集中在微波电子元器件、组件领域。目前也开始给G60千帆星座供应器材,起步阶段规模较小。具体应用在哪个型号/批次的产品由客户决定。

本文源自金融界AI电报

相关问答

微波 粒子包括电和光都具有什么性?

波粒二象性微观粒子中的电子和光都具有波粒二象性。波粒二象性是一种性质,不是本质光,作为一种电磁波在传播的行为上表现波的性质,典型的就是衍射和干涉光在...

微波 是什么样的?

微波是什么微波是一种高频率、短波长的无线电波,与一般电视和收音机接收到的电磁波和紫外光灯发射的紫外光波相近,微波本身并不生热,然而当微波使食物中的水、...

电能如何转化为 微波 ?_作业帮

[最佳回答]微波是电磁波的一种,频率在300MHz-300GHz之间,即在1米(不含1米)到1毫米之间,是分米波、厘米波、毫米波和亚毫米波的统称.微波频率比一般的无线电波...

物理问题: 微波 产生的微观机理是原子外层的 电子 爱到激发?

这种说法是错误的,无线电波包括长波,中波,中短波,短波,微波,所以首先可以肯定微波属于无线电波。然后我们看高中课本中的一段话:无线电波是震荡电路中自由...

反射式速调管是常用的 微波 器件之一,它利用 电子 团在电场中的...

[最佳回答]详细解答如下,参考答案,希望可以帮助你:

微波 等离子体原理是什么?

微波炉里面的葡萄!!!!科学家解释:微波辐射的波长,大约五英寸。但是水,葡萄的组成部分,将这些波长压缩到半英寸,这和葡萄的大小差不多,所以微波辐射会...微波...

基站和 微波 这些设备有哪些!中兴,化为中 微波 设备有哪些!急?...

[回答]1、热厨区:燃气炒灶,蒸饭柜,汤炉,煲仔炉具,蒸柜,电磁炉,微波炉,烤炉;2、储藏设备:其分为食品储藏部分,包括常温和低温设备:平板货架、米面柜、打荷...

微波 是怎样产生的?

微波能通常由直流或50MHz交流电通过一特殊的器件来获得。可以产生微波的器件有许多种,但主要分为两大类:半导体器件和电真空器件。电真空器件是利用电子在真...

微波 辐射有什么危害? - 134****1476 的回答 - 懂得

微波是一种波长很短的电磁波,其频率为300—300000兆赫,波长为1毫米一1米,量子能量较低。微波是一种高频电磁福射,它具有频率高、频带宽、信息容量大...

微波 加热设备主要有什么内容都来说说 微波炉 加热温度?

[回答]一般这种油炸食品并不建议微波炉加热,因为会变的很软,没有口感和香味,如果要加热的话建议重新油炸一遍就好,油温控制在180度下锅,炸至外表金黄即可...

标签:

相关阅读