二级管在电子产品中的应用 二极管的4个典型应用电路,一看就懂

小编头像

小编

管理员

发布于:2025年05月03日

113 阅读 · 0 评论

二极管的4个典型应用电路,一看就懂

二极管单相半波整流电路

变压器的二次绕组与负载相接,中间串联一个整流二极管,就是半波整流。利用二极管的单向导电性,只有半个周期内有电流流过负载,另半个周期被二极管所阻断,没有电流。这种电路只适用于小电流整流电路。因为变压器中有直流分量流过,降低了变压器的效率;整流电流的脉动成分太大,对滤波电路的要求高。

图8-8所示为单相半波整流电路图,图中T为电源变压器,它将高电压转变为整流电路所需的低电压;RL是电性负载;VD是整流二极管,它利用二极管的单向导电性进行整流。

图8-8 单相半波整流电路

输入整流电路的交流电压来自于电源变压器的二次绕组输出端,在分析整流原理时应该将交流电压分成正负半个周期两种情况。电路中电流由上而下流过负载,输出电压为单向脉动直流电压,它有正负极之分,在负载上为上正下负。由输出电压的极性和电压电流可知,负载所得的半波整流电压虽然方向不变,但是大小总是随着时间在变化,输出电压为一个周期内电压的平均值。

单相半波整流电路广泛应用于电工电子技术中,是由于此电路采用的电子元器件较少,构成的电路简单、成本低,但是变压器的一半时间未被利用,所以效率较低,它只适合对脉动要求不高的地方。在选用二极管时,应该考虑电流的最高反向工作电压和最大整流电流。

二极管稳压电路

二极管稳压电路的作用就是稳定工作电压,电子电路中一般主要采用直流稳压电路。

图8-9所示为二极管直流稳压电路。电路中R1是限流电阻,用于限制电路中的电流大小。

电路中直流电压通过电阻R1,加到三个串联的二极管上,给三个二极管加上正向的偏置电压,由于直流工作电压比较高,所以三个二极管处于导通状态,三个串联的二极管管压降之和基本不变。当直流工作电压大小变化的时候,电路中稳压二极管起到使压降不变的作用。

R1的作用是限制电流,防止流过二极管的电流过大而烧坏二极管。再者,当直流电压波动时,电压的波动量主要在R1上,使电路中电压比较稳定,基本保持不变。

二极管保护电路

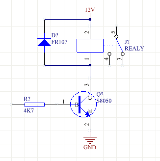
图8-10所示为继电器驱动电路中的二极管保护电路和继电器等效电路,电路中J为继电器,VD是保护用二极管,VT是驱动管,R和C是构成继电器内部开关触点的消火花电路。

图8-9 二极管直流稳压电路

图8-10 二极管保护电路及其等效电路

在正常情况下,直流电压V加到VD的负极,VD处于截止状态,VD内阻大,所以二极管在电路中不起作用,也不影响电路的正常工作。在电路断电的瞬间,继电器两端产生下正上负、幅度很大的反向电动势,这一反向电动势正极加在二极管的正极上,负极加在二极管的负极上,使二极管正向导通,反向电动势产生的电流通过内阻很小的二极管构成回路。二极管导通后的管压降很小,这样继电器两端的反向电动势幅度被大大减小,以此达到保护驱动管的作用。

发光二极管应用电路

生活中经常见到的电子屏幕可以显示数字或者文字,而且会有不同的颜色,这些不同颜色的字是用发光颜色不同的二极管组合而成的电路。

图8-11所示为单管驱动的红外发光二极管电路,电路中VL为发光二极管,VT是发光二极管的驱动管,电阻R2起到限流保护作用。当输入脉冲时,通过电阻R1加到驱动管的基极上,使驱动管处于导通的状态,然后电流由基极流过红外发光二极管,使得二极管发光。当输入脉冲为“0”时,驱动管的基极没有电压,驱动管处于截止状态,红外发光二极管中没有电流,二极管不发光。

图8-11 单管驱动红外发光二极管电路

二极管在电路中的作用

1、整流

  利用二极管单向导电性,可以把方向交替变化的交流电变换成单一方向的脉冲直流电。

在电路中,电流只能从二极管的正极流入,负极流出。P区的载流子是空穴,N区的载流子是电子,在P区和N区间形成一定的位垒。外加电压使P区相对N区为正的电压时,位垒降低,位垒两侧附近产生储存载流子,能通过大电流,具有低的电压降(典型值为0.7V),称为正向导通状态。若加相反的电压,使位垒增加,可承受高的反向电压,流过很小的反向电流(称反向漏电流),称为反向阻断状态。

二极管的结构特征

整流二极管主要用于各种低频半波整流电路,全波整流。 整流桥就是将整流管封在一个壳内了。分全桥和半桥。全桥是将连接好的桥式整流电路的四个二极管封在一起。半桥是将四个二极管桥式整流的一半封在一起,用两个半桥可组成一个桥式整流电路,一个半桥也可以组成变压器带中心抽头的全波整流电路; 在整流桥的每个工作周期内,同一时间只有两个二极管进行工作,通过二极管的单向导通功能,把交流电转换成单向的直流脉动电压。

桥式整流

 2、开关

  二极管在正向电压作用下电阻很小,处于导通状态,相当于一只接通的开关;在反向电压作用下,电阻很大,处于截止状态,如同一只断开的开关。利用二极管的开关特性,可以组成各种逻辑电路。

由于半导体二极管具有单向导电的特性,在正偏压下PN结导通,在导通状态下的电阻很小,约为几十至几百欧;在反向偏压下,则呈截止状态,其电阻很大,一般硅二极管在10ΜΩ以上,锗管也有几十千欧至几百千欧。利用这一特性,二极管将在电路中起到控制电流接通或关断的作用,成为一个理想的电子开关。

最基本的开关电路如图所示,在这个电路中,二极管的两端分别通过电阻连接到Vcc和GND上,二极管处于反向偏置的状态,不会导通。通过C1点施加的交流电压就无法通过二极管,在C2后无法检测到交流成分。

在这张图中,二极管的接法与上图相反,处于正向导通状态的二极管可以使得施加在C1点的交流信号通过二极管,并在C2的输出出呈现出来。这就是二极管导通时的状态,我们也可称它为开关的“导通”状态。

这是一个最简单的电路,通过直流偏置的状态来调节二极管的导通状态。从而实现对交流信号的控制。在实用的过程中,通常是保证一边的电平不变,而调节另一方的电平高低,从而实现控制二极管的导通与否。在射频电路中,这种设计多会在提供偏置的线路上加上防止射频成分混入逻辑/供电线路的措施以减少干扰,但总的来说这种设计还是很常见的。

二极管的开关特性

  3、限幅

所谓限幅二极管就是将信号的幅值限制在所需要的范围之内。由于通常所需要限幅的电路多为高频脉冲电路、高频载波电路、中高频信号放大电路、高频调制电路等,故要求限幅二极管具有较陡直的U-I特性,使之具有良好的开关性能。

限幅二极管的特点:1、多用于中、高频与音频电路;2、导通速度快,恢复时间短;3、正偏置下二极管压降稳定;4、可串、并联实现各向、各值限幅;5、可在限幅的同时实现温度补偿。

  二极管正向导通后,它的正向压降基本保持不变(硅管为0.7V,锗管为0.3V)。利用这一特性,在电路中作为限幅元件,可以把信号幅度限制在一定范围内。

如图所示。当vI小于二极管导通电压时,二极管不导通,vO » vI;当vI超过二极管的导通电压vD,二极管导通,其两端电压就是vD。由于二极管正向导通后,其两端电压变化很小,所以当vI有很大变化时,vO的值却被限制在一定范围内。这种电路可用来减少某些信号的幅值,以适应不同的要求或保护电路中的元器件。

限幅二极管

  4、续流

续流二极管并联在线两端,当流过线圈中的电流消失时,线圈产生的感应电动势通过二极管和线圈构成的回路做功而消耗掉.从而保护了电路中的其它原件的安全.续流二极管在电路中反向并联在继电器或电感线圈的两端,当电感线圈断电时其两端的电动势并不立即消失,此时残余电动势通过一个二极管释放,起这种作用的二极管叫续流二极管。电感线圈、继电器、可控硅电路等都会用到续流二极管防止反向击穿现象。

凡是电路中的继电器线圈两端和电磁阀接口两端都要接续流二极管。接法如上面的图,二极管的负极接线圈的正极,二极管的正极接线圈的负极。不过,你要清楚,续流二极管并不是利用二极管的反方向耐压特性,而是利用二极管的单方向正向导通特性。

  

  5、检波

检波(也称解调)二极管的作用是利用其单向导电性将高频或中频无线电信号中的低频信号或音频信号取出来,广泛应用于半导体收音机、收录机、电视机及通信等设备的小信号电路中,其工作频率较高,处理信号幅度较弱。

检波二极管在电子电路中用来把调制在高频电磁波上的低频信号(如音频信号)检出来。一般高频检波电路选用锗点接触型检波二极管。它的结电容小,反向电流小,工作频率高。

  6、变容

 变容二极管(Varactor Diodes)又称"可变电抗二极管",是利用pN结反偏时结电容大小随外加电压而变化的特性制成的。反偏电压增大时结电容减小、反之结电容增大,变容二极管的电容量一般较小,其最大值为几十皮法到几百皮法,最大区容与最小电容之比约为5:1。它主要在高频电路中用作自动调谐、调频、调相等、例如在电视接收机的调谐回路中作可变电容。

当外加顺向偏压时,有大量电流产生,PN(正负极)结的耗尽区变窄,电容变大,产生扩散电容效应;当外加反向偏压时,则会产生过渡电容效应。但因加顺向偏压时会有漏电流的产生,所以在应用上均供给反向偏压。

现调频的方法很多,大致可分为两类,一类是直接调频,另一类是间接调频。直接调频是用调制信号电压直接去控制自激振荡器的振荡频率(实质上是改变振荡器的定频元件),变容二极管 调频便属于此类。间接调频则是利用频率和相位 之间的关系,将调制信号进行适当处理(如积分)后,再对高频振荡进行调相,以达到调频的目的。两种调频法各有优缺点。直接调频的稳定性较差,但得到的频偏大,线路简单,故应用较广;间接调频稳定性较高,但不易获得较大的频偏。

  7、显示

 发光二极管简称为LED,英文是Light Emitting Diode。。它是半导体二极管的一种,可以把电能转化成光能。发光二极管与普通二极管一样是由一个PN结组成,也具有单向导电性。当给发光二极管加上正向电压后,从P区注入到N区的空穴和由N区注入到P区的电子,在PN结附近数微米内分别与N区的电子和P区的空穴复合,产生自发辐射的荧光。

  8、稳压

一般二极管都是正向导通,反向截止;加在二极管上的反向电压、如果超过二极管的承受能力,二极管就要击穿损毁。但是有一种二极管,它的正向特性与普通二极管相同,而反向特性却比较特殊:当反向电压加到一定程度时,虽然管子呈现击穿状态,通过较大电流,却不损毁,并且这种现象的重复性很好;反过来着,只要管子处在击穿状态,尽管流过管子的电在变化很大,而管子两端的电压却变化极小起到稳压作用。这种特殊的二极管叫稳压管。、

稳压管的伏安特性

  9、触发

  触发二极管又称双向触发二极管(DIAC)属三层结构,具有对称性的二端半导体器件。常用来触发双向可控硅 ,在电路中作过压保护等用途。

双向触发二极管工作时一只正向导通一只反向导通,导通电压是两只稳压管的正向导通电压与反向击穿电压的叠加,因此触发二极管是不区分正负极的。只要外加电压大于触电压VBO就可导通,一旦导通,要使它恢复断流,只有将电源切断或者使其电流、电压将至保持电流,保持电压以下。

双向触发二极管的特性曲线

双向触发二极管的特性曲线如图所示。双向触发二极管正、反向伏安特性几乎完全对称。当器件两端所加电压U低于正向转折电压 V(B0)时,器件呈高阻态。当U>V(B0)时,管子击穿导通进入负阻区。同样当U大于反向转折电压V(BR)时,管子同样能进入负阻区。

相关问答

二极管在 电力 电子 电路 中的 三种用途?

二极管在电路中的作用是单向导电。一般可用于:检波、整流、稳压等电路。二极管是最常用的电子元件之一,他最大的特性就是单向导电,也就是电流只可以从二极管...

二极管在 电器 产品中的 作用?

二极管的作用性质1、作用:二极管的主要特性是单向导电性,也就是在正向电压的作用下,导通电阻很小;而在反向电压作用下导通电阻极大或无穷大。正因为二极管...

二极管 有什么用.怎么利用 - 懂得

二极管是一种半导体器件,主要用于控制电流的流动和方向。以下是它的一些常见用途:1.整流:将交流电转换成直流电,为电子产品提供高稳定的电源。2.限...

二极管应用 场合?

一、电子器具检验设施隔爆型照明信号综合保护装置内的插件保护器是用来检测外部电路故障信号、发出动作信号的电路器件。以往对新的插件保护器进行检测时,因...

二极管电子 有哪些作用?

[回答]二极管电子有哪些作用?,二极管电子,二极管电子批发,二极管电子厂家,邮编:518102PFC的英文全称为“PowerFactorCorrection”,意思是“功率...

红外线 二极管在 工业 产品 上有哪些 应用 ?

[回答]电子用品中的应用:发光二极管在电子用品中一般用作屏背光源或作显示、照明应用。从大型的液晶电视、电脑显示屏到媒体播放器MP3、MP4以及手机等的显...

电子 元件三极管、 二极管 、电阻、电容的作用是什么_作业帮

[最佳回答]三极管的主要作用是放大信号,二极管的主要作用是单向导通,电阻的主要作用是降压分流,电容的主要作用是隔直通交,储存电荷.这些是最基本的作用,详细...

超快恢复 二极管 做什么用?

超快恢复二极管(简称fred)是一种具有开关特性好、反向恢复时间超短的半导体二极管,常用来给高频逆变装置的开关器件作续流、吸收、箝位、隔离、输出和输入整流...

已广泛 应用 电脑、手机等 电子产品中 。有一种LED手灯就是用...

[最佳回答]C(或A1)(3分)E(或V1)(3分)解析:

肖特基 二极管 MBR10100CTF一般 应用在 什么 电子产品 上面?

肖特基二极管应用十分广泛:电源,充电器,适配器,汽车电子,小家电等。国内有很多厂家做:长电,PFC,凌讯电子肖特基二极管应用十分广泛:电源,充电器,适配器,汽车...

标签:

相关阅读