铝合金的分类与应用电子版 产业地图系列-32-一张图看懂消费电子用铝

小编头像

小编

管理员

发布于:2025年05月05日

108 阅读 · 0 评论

产业地图系列-32-一张图看懂消费电子用铝

导读:本文首先对消费电子用铝进行了简单介绍,然后从其发展进程、分类、应用、工艺等方面全面介绍了消费用铝,最后从其国内外市场规模、专利技术、行业现状和发展趋势分析了消费用铝产业。

目录:

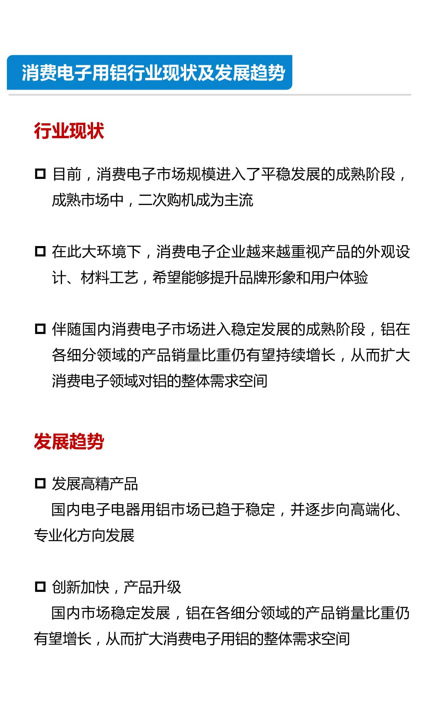
消费电子用铝的简介消费电子用铝的发展进程消费电子用铝的分类及应用铝合金手机外壳加工工艺消费电子用铝的应用举例压铸铝合金全球市场规模分析铝合金国内市场规模分析铝行业专利技术分析消费电子用铝行业现状及发展趋势

【报告领取方式见文末】

【完整版领取方式】

如果您觉得这份资料对您有帮助,希望获取完整的电子版内容可以参考学习;

您可以:关注+评论+转发 ,然后私信我:“标题”+获取资料

【版权声明】本文部分素材来源网络,仅用于行业知识分享,供个人学习参考,不得作商业用途。

【侵权声明】若本文内容有侵权行为,请通过评论区提醒/@/私信的方式告知小编,将在确认后删除相关内容。

经典篇!铝合金门窗设计教学流程

从今天开始狗叔给大家讲解一个偏门的设计行业——铝合金门窗设计。为何说它是偏门的行业呢?因为目前高校各大行业志向,基本是没有专门设立这项科目的,铝合金门窗设计属于机械设计、室内装修设计的衍生品行业。近年来随着各省市建筑行业的蓬勃发展,铝合金门窗设计师的缺口也越来越大,工资待遇也水涨船高,行业内大小公司基本都处于缺人状态。而本人作为该行从业者,希望通过本期的教学流程能让一些有意向从事铝合金门窗行业的学者们找到门路。

对于本行业所需熟练掌握的电脑软件有CAD/EXCEL。所需做的工作步骤用七步概括。

铝合金门窗设计流程指导

一、 熟悉建筑图纸,明确工作范围

1、当我们拿到甲方发来的建筑施工图后,首先需要明确铝合金门窗所需要安装的范围、位置。铝合金门窗是由铝合金材料、玻璃、五金配件及辅助材料组成的,满足日常采光、通风、隔热保温等功能。所以可以归为建筑外围装饰项目。在我们拿到的整套图纸后,只需要看平立面建筑图即可,其他的水电图,结构图一般不会用到。检查核对建筑图中门窗表中的窗型、规格以及数量,并在平面图中找出对应的位置,统计出门窗表格(门窗表一般是由宽和高、数量、面积、所处位置、窗台高度等信息组成)筛选出可能出现错误或增漏项的门窗,并做标记,以待进一步沟通,并最终确定该设计范围;

门窗统计表

二、 联系甲方技术中心或设计院,确定本工程门窗相关设计参数

1、联系到甲方相关负责人员以书面文件的形式,跟相关负责单位明确本设计任务的各项设计参数

如基本风压、基本雪压(北方区多)、地面粗糙度、抗震设防烈度,以及各节能参数,玻璃种类及颜色的确认,对厨房、卫生间、靠近主要道路通道的卧室客厅等特定场所是否有特别要求;对于商铺部分的门窗是否要跟主楼的区分开来。

2、在设计绘图过程中要熟悉相关最新规范的规定做法和构造要求,最好能绘制出节点大样图。国家相关门窗规范有《JGJ113-2015建筑玻璃应用技术规程》、《DBJ15-30-2002 铝合金门窗工程设计、施工及验收规范》、《建筑门窗标准汇编》2006等。

三、 根据确定下来的各项参数来制定设计方案

1、在与甲方沟通各项参数确定后,根据甲方指定或者常用的铝型材厂家(常用铝型材厂家主要有:兴发铝材、凤铝铝材、坚美铝材、忠旺铝材、南山铝材、伟业铝材 ),选定合适的型材系列,以满足规范要求、设计合理、经济实惠、施工方便为基本原则,进行选材,并确立最终方案。

四、 根据所确定好的型材图后就可以进行以下工作:图纸设计说明、门窗大样图、平面图大样索引、门窗节点图(根据前面所选定的材料)、型材图表编排。

绘图注意事项

1、图纸设计说明:按以往类似工程的设计说明为模板,注意根据本项目要求作出设计说明

在前工程项目相关数据进行相应修改,须一项项修改以避免遗漏或编排上的笔误等,物理性能、锚栓受力等几项需计算的参数要与负责计算的同事沟通,特别注意型材选用、玻璃参数、防雷、五金配件项目里面需根据建筑说明作出符合本次任务的修改;

2、门窗大样图:注意门窗的规格尺寸,门窗数量,系列;玻璃厚度、横断竖断、套钢与否需与负责计算的及时沟通,与负责同审图沟通的同事明确分格尺寸是否有改动的,注明;说明部分需检查是否正确一致;

3、平面大样索引图:平面图索引关键是细心,在删除不必要项目时必须注意不能多删,熟悉本次设计范围的门窗编号,在做平立面时在相互对比,做到一一对应,图名、比例、轴号、图框内容等均需一一检查,墙角墙面区记得注明;其中可以在图纸上隐藏不必要出来的图层。

4、节点图:首先根据设计院要求、建筑图,清楚门窗与土建结构连接的具体做法,如窗台位、梁位,其次的就是根据装配图进行节点图设计,关键是要细心认真,在大样图上按照门窗类型进行一一索引,对应画节点图,合理编排,注意比例、标注清晰、五金配件与大样图备注栏一致,不可少项漏项。

5、型材图:按门窗系列逐一抽型材,将每个系列所出现的型材逐个列出并标明总数,抽好后再核对一遍,再反复抽另一个系列;米重需逐个型材一一对应回型材书,书上没有的就根据电子版数据填,再没有才自己计算,型材材质需与负责计算的同事确认,表面处理方式需与设计说明一致。

门窗大样图

五、 方案图的设计计算书工作

1、计算书各计算参数原则上是每种门窗系列至少计算一个,看情况计算。而实际操作中计算门窗荷载、门窗横竖挺及玻璃强度这一块根据项目的要求而定,如果要求测算的需要专业计算软件,需要专业同事来完成。(一般方案都可以测算通过)

六、审图后的修改工作

1、计算书做好之后,需与完成图纸做一一对应的检查,看节点图中的做法是否与计算做法相对应,特别是加强料选用、套钢与否,多少层以上套钢等情况的核对工作,必须仔细认真,型材材质的选用需保证计算书中型材与型材图中一致,设计说明中须计算的参数也需再一次核对是否一致;

2、主要是根据审图意见,按其要求进行相应修改,在修改过程中若觉得

某些修改意见存在不合理地方亦可向审图负责人沟通,提出自己想法,再做进一步处理,在修改过程中,也是给自己一个学习的机会,一些容易被自己忽略或自己难以发现的问题,都可能在审图意见中很好得体现出来,所以必须认真仔细对待每一个修改意见,并思考是否需要按意见修改,错在哪、应如何修改、为何如此修改,是否有更好方法解决等,多做思考,不能人家说啥是啥,总之是要多看多想多问,并总结每一次的错误所在,将上次的错误转换成下次的经验,不断提高。

七、确定方案后的定料、下料工作

注意事项

1、门窗二次深化设计方案,必须经过校对、审核窗型是否合理,是否有新开模的型材,校对清楚,技术员或施工员前期备料阶段必须到现场核对洞口尺寸,备料时提供技术部副框、主框加工尺寸备料,提前做备料的准备工作。根据各公司模板算料做好备料单,用优化软件进行统一优化提取铝型材材料、五金配件、辅材;固定玻璃需等门窗框制作完之后再装的,所以这里不用提前算出来,可以做好单子。得出的数据输出表格,确认无误后给采购员下定单采购,这一步就完成了备料阶段。

2、待铝材料定制好回到加工厂时,就可以按照工地实际洞口制作尺寸进行下单制作。下单时严格按方案图的大样下单,注意图上所提供图纸均为外视图;铝材标明厂家、系列、表面处理方式、颜色;玻璃要标清,中空玻璃的规格、夹胶玻璃的规格、钢化与非钢化;数量要标明;五金标明厂家,型号尽量标清,如采用联动执手、七字执手等;执手安装位置高度;备注表明:方向标明、是否打水孔、是否带隐纱以及隐纱的材质、与墙体的固定方式要标清、如有特殊情况标明固定件、胀丝的长度、玻璃打胶、上胶条标清。如采用固定件注明采用小胀丝还是射钉。

下料制作单图示

好了,以上就是门窗设计的基本流程了。要成为一个铝合金门窗设计师,最快的方法就是到工厂和工人一起学会制作技巧和到工地和安装工人学会安装和熟悉相关流程。后面的国家相关法规熟悉、门窗力学相关知识或软件的使用,进入一家有实力的公司跟一个老设计师做助手3个月,相信可以很快上手。自己尽早成为行业里的佼佼者。

相关问答

求 甘12J3-1断桥 铝合金 节能门窗 电子版 - 一起装修网

算报价10分钟前北京118平米的房子计算报价13分钟前上海78平米的房子计算报价21分钟前石家庄98平米的房子计算报价求甘12J3-1断桥铝合金节能门窗电子版4...

标签:

相关阅读