新媒体电子商务的应用场景 聚焦社交商务新零售,陈熹团队发现超级 APP 零售领域新价值

小编头像

小编

管理员

发布于:2026年04月14日

103 阅读 · 0 评论

聚焦社交商务新零售,陈熹团队发现超级 APP 零售领域新价值

“科研”

ZJUSOM

2022年,美国企业家马斯克以440亿美元的价格收购了社交媒体平台推特,并将其更名为“X”。

当人们讶异于这位商业鬼才为何将商业版图拓展到社交媒体领域时,他公开表示,希望参照微信将“X app”打造成一个包罗万象的超级应用程序(the‘everything’app),即在一个平台上整合多种服务和应用,集成支付、社交媒体、即时通讯等多种功能为一体的超级app(Super app)

无独有偶,Facebook和TikTok也先后在其社交媒体功能基础之上加入了购物功能。可见,超级app深受社交媒体巨头的青睐。

超级app平台不仅支持社交媒体功能,还为第三方企业提供了新的零售平台。基于这一开放式的生态系统,用户能够直接使用移动支付消费,与企业建立更为直接的联系。在激烈的市场竞争中,企业为了获得更大的市场份额和用户粘性,纷纷加大在超级app平台上的投入。

然而,即便超级app平台已逐渐成为零售市场的“宠儿”,企业在超级app上的投入与最终获取的收益是否真正实现了平衡?布局超级应用平台又将会与传统的零售平台产生怎样的交互效应? 这些问题尚未得到充分的研究和探讨。

近日,浙江大学管理学院陈熹携手多位合作者,聚焦数字经济时代新兴零售市场领域的具体问题,在国际顶级期刊《Production and Operations Management》(UTD 24) 上发表了他们的研究成果“Using‘Super Apps’ in Online Retailing Operations: Evidence From a Large Hotel Chain”。

Production and Operations Management是制造业、服务业运营管理的标杆性学术期刊。

论文作者:Chenhui Guo,密歇根州立大学;Bin Zhang,德州农工大学;Xi Chen,浙江大学;Paulo Goes,杜兰大学。

陈熹教授为该论文的通讯作者。(点击“阅读原文”即可查看详情)

该研究以实证研究明确了超级app在零售业中的经济价值及其对客户行为的影响,探讨了超级app如何通过社交媒体功能直接影响零售业务运营的经济绩效 ,为未来的研究提供了新的视角。

同时,作为“数智创新与管理”的交叉学科研究重要成果 ,这项研究也为企业在超级app平台上制定有效的业务战略以促进销售增长提供理论参考和决策支持,为数字经济时代企业更准确地把握市场需求和变化趋势以优化资源配置提供管理启示。

本期【科研】,我们一起来看陈熹教授团队这项助力企业在新兴零售领域把握发展机遇、保持竞争优势的高水平研究。

本 期 学 者

陈 熹

学者简介: 浙江大学管理学院教授,浙江大学管理学院数据科学与管理科学与工程系系主任,浙江大学求是青年学者。

研究方向: 社交媒体、社交网络分析、社交商务等。

零售企业进军“超级app”

是花钱打水漂?还是物超所值?

随着智能手机的普及,超级app(super app)作为一种集成了多种功能的移动应用程序正在迅速发展,尤其是在亚洲市场。

超级app不仅涵盖社交媒体功能,还融合了电子商务,构建了一个全新的零售平台生态系统。用户能够在这一平台上享受一站式服务,极大地提升了消费的便利性。

而微信,作为最早的“super app”之一,也是使用频率最高的移动应用程序。自2011年推出以来,微信逐步加入了各种与商业相关的功能。迄今为止,已经发展成为一个全面的平台,几乎涵盖用户日常生活的所有方面,如多媒体消息、社交网络、移动支付、数字营销、城市服务等。

(图片来源:千库网)

在数字化转型的浪潮中,企业对于高效、灵活、低成本的应用开发平台有着迫切的需求。超级app以其强大的功能和卓越的性能,成为企业数字化转型的重要支撑。

在中国,微信已然成为企业连接消费者、拓展市场、优化服务体验的重要桥梁。通过这一平台,企业能够更有针对性地触达目标用户群体,实现精准营销与个性化服务。因此,以微信平台为范本,研究超级app在零售领域的作用和效应对于零售业的发展和壮大有着不可小觑的作用。

聚焦社交媒体电子商务化发展新趋势,陈熹团队发现,在超级app平台上拓展业务,对企业营收业绩的影响尚未得到充分研究。此外,超级应用新平台与传统零售平台之间的交互效应也仍需进一步探讨和分析。

(图片来源:千库网)

一方面,企业在超级app上增设零售渠道时,确实存在资源投入与预期效益之间的不确定性,所以在超级零售平台上开拓新的零售模式,到底是“花钱打水漂”,还是新旧渠道销量齐增长,仍没有确切答案。

另一方面,超级app的电子商务功能将会和同一企业其他传统的电子商务平台直接构成竞争关系,客户使用超级app平台可能会导致两种截然不同的跨平台效应,既有可能带来溢出效应,也可能产生蚕食效应,这使得跨平台影响尚不明朗。

一种是溢出效应 ,即指超级app平台的广告和推广机制效果扩散到企业的其他平台,连带增加其他平台的销量;另一种则是蚕食效应 ,指由于超级app平台具有更便捷的访问功能,原平台的用户流向新平台。

为深入剖析上述问题,陈熹团队针对一家大型连锁酒店采用微信商务功能后的销售业绩进行了实证研究,旨在探讨超级应用的采用对既有零售平台销售收入的影响。研究特别聚 焦于解析这一新兴平台是传统渠道的替代品,能够引发“蚕食效应”,还是作为新的销售渠道能够激发新的市场需求,实现“溢出效应”

(图片来源:千库网)

为理解超级app对零售企业的影响

他们聚焦这两点

超级app不仅重新定义了零售行业的运作方式,还为零售企业带来前所未有的变革和机遇。为理解超级app对零售企业的具体影响,陈熹团队将其影响主要归纳为两个方面:社交媒体广告推广和移动便捷性。

一方面,超级app的社交媒体广告推广功能为企业在新兴零售领域中的竞争增添了重要的砝码。 借助这一平台,企业不仅能够有效缓解客户对于隐私和信息安全方面的顾虑,从而建立起更为直接的联系,实现与客户的长期稳固关系维护。

同时,该平台也使得企业能够通过精准推送、个性化展示以及在线社区持续吸引并抓取客户的注意力,与客户建立情感联系,促进品牌忠诚度的形成。

(图片来源:千库网)

另一方面,超级app的移动便捷性是其在新兴零售领域饱受青睐的重要原因之一。 该平台基于位置的服务、二维码和近场通信(NFC)的应用,突破了消费场景的限制,使用户能够随时随地便利消费。对于商家来说由于移动支付的便捷性和交易时间的缩短,商家得以节省记账和存放现金收据的成本,同时实现销售额的增长。

从上述角度切入,我们能够更直观地理解超级app对企业运营模式及销售效益的影响,从而深入了解超级app后对于企业及平台所产生的交互效应,进而为零售企业优化运营策略提供理论参考。

研究发现超级app不仅能提升自身平台销售

也助力其他渠道销售增长

为更深入地剖析企业在超级app上的运营策略和取得的绩效,研究以一家在中国320多个城市经营的大型连锁酒店企业为例。

截至2022年,该企业经营着2600家连锁酒店,客房超过36万间,注册客人1.5亿人。该企业于2013年在微信上推出商业账户,将超级应用app作为新的零售平台。在这一平台上,顾客必须订阅酒店的微信公众号(或使用小程序)才能浏览产品信息,进而预订酒店房间。

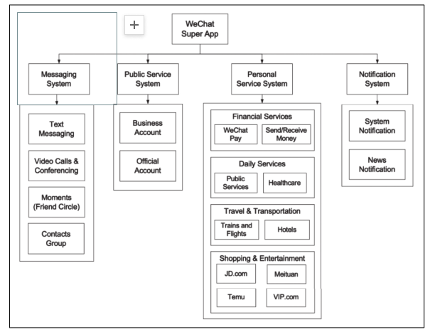
微信超级应用的架构和主要模块

(图片来源:论文原文)

陈熹团队通过分析客户在使用超级app后的购买记录,探讨了以下问题:(1)超级app的采用如何影响整体需求?(2)超级app的采用是否导致现有平台需求的溢出效应或蚕食效应?(3)溢出效应或蚕食效应在现有线上与线下平台之间有何不同?

经过一系列实证分析和假设检验,研究发现,采用微信app后,客户的酒店房间预订显著增加,平均每月增加0.54至0.61次预订,分别对应105.2%和147.4%的增长。此外,客户在其他平台的预订数量也显著增加,显示出溢出效应而非蚕食效应 。这表明,超级app的采用不仅提升了自身平台的销售,也提升了其他销售渠道的业绩。

这项研究为企业将超级app

纳入业务战略注入“强心剂”

或许仍有不少零售企业或商家正因投入与销量比而踌躇着是否布局超级app平台,又或许担忧这一线上零售模式对实体店面的经营构成潜在威胁。

陈熹团队的这项研究为超级app作为零售平台的经济价值提供实证证据,也为企业继续将超级app作为额外零售平台,纳入业务战略的市场决策打上一针“强心剂”。

研究结果揭示了社交媒体与电子商务整合在数字经济环境中的重要作用。 企业在业务战略中积极布局超级app平台,可以通过无缝衔接的购物体验、精准有针对性的营销方式有效促进销售增长,提升企业竞争力。

(图片来源:千库网)

同时,企业可以通过设计特定策略来增强溢出效应。 在新平台和现有平台之间创造协同效应,不仅可以增加新平台的销售,还能提升现有平台的销售业绩。

总之,超级app不仅为企业打开了全新的营销渠道,还通过其强大的用户基础、个性化推荐及便捷的购物体验,助力企业实现业绩的显著增长。深入理解和有效利用超级应用的潜力,对于企业在市场中抢占先机至关重要。

这项研究赋能企业数字化转型

为管理学研究贡献新知

当前数字经济和实体经济深度融合,中小企业作为市场经济的主体,蕴含庞大增长潜力,党中央和政府早已为加快中小企业数字化转型指明方向。

零售平台是中小企业数字化转型的重要推动力。 借助超级App,企业可以获取更多关于消费者行为、市场趋势等有价值的数据,进而指导生产和服务优化,推动企业向数字化转型。

陈熹团队的这项研究为超级app作为零售平台的经济价值提供实证证据,也为那些渴望在激烈的市场竞争环境中,通过超级app来增强收入与市场份额的企业,提供了市场洞察和策略方向,进一步推动线上线下融合发展

(图片来源:千库网)

此外,先前研究多是聚焦于社交媒体作为广告工具的作用,探讨社交媒体上的口碑传播对于零售平台和用户行为的影响。

这项研究则是将社交媒体平台置于在线零售运营视角下考量,深入研究超级app如何通过社交媒体功能直接影响零售业务运营的经济绩效,为未来的研究提供了新的视角,为管理学贡献了新知

附:论文摘要

Abstract

The introduction of super app,a mobile application with comprehensive e-commerce and social media functions, creates a new retailing platform that enables customers to pay to businesses directly. The convenience of mobile payment, the richness of product information, and the easiness of online customer service may induce more demand.

This study aims to quantify the effect of adopting a super app as a new platform on the sales revenue of multiple existing platforms. Using transaction data from a large hotel chain, we track the timing that customers started following the company’s business account on the super app and identify the effect of adopting the super app as a retailing platform on hotel room reservations.

Our results show that the adoption will cause customers to make significantly more reservations. However, a significant proportion of the increase attributes to more transactions through the existing platforms, as customers do not switch from existing platforms to the new super app platform. Interestingly, spillover primarily occurs both on the pre-existing offline platforms and digital payment enabled online platforms. To the best of our knowledge, this study is the first to examine the economic implications of using a super app as a new retailing platform.

编辑:曹敏

审核:佟庆、陈熹

《2023美国电子商务报告》正式发布:AI在电子商务中的7个应用

近日,备受瞩目的《2023美国电子商务报告》正式发布,该报告由Comscore的Consumer Panel及持续研究数据支持,深入剖析了美国电子商务市场的最新动态与未来趋势。报告显示,2023年美国在线零售支出首次突破1.3万亿美元大关。

报告总结了AI在电子商务中的7个应用,主要体现在个性化推荐、自动化客服、库存管理与预测、欺诈检测与风险管理、市场趋势分析与营销策略制定、用户体验优化以及自动化流程与成本节约等方面。这些特点共同推动了电子商务行业的智能化转型和升级。

报告核心观点概览

报告的核心亮点在于,2023年美国在线零售支出首次突破1.3万亿美元大关,这一里程碑式的成就标志着电子商务已全面融入并深刻改变了消费者的购物习惯。此外,报告还指出,数字商务持续增长的动力主要源自移动端购物的普及、在线杂货市场的爆发式增长以及社交电商的兴起。这些趋势共同驱动了数字商务的繁荣,使得年度总支出相较于十年前激增了超过1万亿美元。

移动端购物的崛起

移动端购物作为数字商务的重要驱动力,其影响力在2023年得到了进一步巩固。报告显示,通过智能手机和平板电脑在非旅游零售类别中的消费额持续增长,这反映了消费者对于便捷、即时购物体验的高度需求。例如,在Q4这一传统购物旺季,移动端购物更是贡献了约32%的年度总支出,显示出其在关键时刻的爆发力。这种趋势不仅改变了零售业的格局,也促使商家不断优化移动端购物体验,以满足日益增长的消费者需求。

在线杂货市场的爆发

在线杂货市场的增长是2023年电子商务领域的另一大亮点。随着消费者对线上购物便利性的认可加深,越来越多的家庭开始选择在线购买日常杂货。这一变化不仅推动了亚马逊、沃尔玛等电商巨头的杂货业务快速增长,也催生了一批专注于在线杂货销售的新兴企业。在线杂货市场的爆发,不仅满足了消费者对高效、便捷购物方式的需求,也促进了供应链体系的优化升级,为整个零售行业带来了深远的影响。

社交电商的兴起

社交电商作为新兴的消费模式,在2023年展现出了强大的生命力和市场潜力。通过将社交媒体与电子商务相结合,社交电商为消费者提供了更加个性化、互动化的购物体验。例如,一些社交平台通过引入直播带货、KOL推荐等形式,极大地激发了消费者的购买欲望。同时,社交电商还利用大数据分析技术,精准推送符合消费者兴趣的商品信息,进一步提升了购物转化率。这种全新的购物模式不仅丰富了消费者的购物选择,也为商家提供了更多的营销渠道和销售机会。

数字商务的持续繁荣

报告还指出,尽管面临全球经济波动、供应链挑战等多重因素影响,但数字商务依然保持了强劲的增长势头。这得益于其独特的优势:无地域限制、24小时营业、丰富的商品选择以及便捷的支付方式等。这些优势使得数字商务在疫情期间得到了快速发展,并在后疫情时代持续巩固其市场地位。展望未来,随着技术的不断进步和消费者购物习惯的进一步转变,数字商务有望迎来更加广阔的发展空间。

AI在电子商务中的7个应用

AI在电子商务中的应用特点主要体现在个性化推荐、自动化客服、库存管理与预测、欺诈检测与风险管理、市场趋势分析与营销策略制定、用户体验优化以及自动化流程与成本节约等方面。这些特点共同推动了电子商务行业的智能化转型和升级。

1. 个性化推荐系统

精准定位:AI技术通过分析用户的浏览历史、购买记录、搜索行为及偏好等数据,为每位用户生成个性化的商品推荐。

提高转化率:这种个性化的推荐能够显著提高用户的购买意愿和转化率,因为推荐内容更符合用户的实际需求和兴趣。

2. 自动化客服与聊天机器人

24/7服务:AI聊天机器人能够全天候不间断地为客户提供服务,及时响应客户需求,提升客户满意度。

智能解答:通过自然语言处理技术,聊天机器人能够准确理解用户问题,并给出智能、准确的回答,减少人工客服的工作量。

3. 库存管理与预测

精准预测:AI算法可以分析历史销售数据、市场趋势、季节性变化等因素,预测未来库存需求,帮助商家避免缺货或库存积压。

优化供应链:通过实时数据分析和预测,AI能够优化供应链管理,提高物流效率和库存周转率。

4. 欺诈检测与风险管理

实时监控:AI系统能够实时监控交易行为,识别潜在的欺诈模式,及时阻断可疑交易,保护商家和消费者的利益。

智能分析:通过复杂的数据分析模型,AI能够识别出人类难以察觉的欺诈迹象,提高欺诈检测的准确性和效率。

5. 市场趋势分析与营销策略制定

大数据洞察:AI能够处理和分析海量市场数据,帮助商家洞察市场趋势、消费者偏好和竞争对手动态。

智能决策支持:基于数据分析结果,AI为商家提供智能化的营销策略建议,如产品定价、促销活动设计、广告投放等,提高营销效果和投资回报率。

6. 用户体验优化

界面优化:AI技术可以分析用户行为数据,优化网站或APP的界面布局、导航流程和交互设计,提升用户体验。

情感分析:通过情感分析技术,AI能够识别用户对商品、服务或品牌的情感态度,为商家提供改进产品和服务的依据。

7. 自动化流程与成本节约

流程自动化:AI能够自动化处理许多重复性和繁琐的任务,如订单处理、库存盘点、数据录入等,提高工作效率。

成本节约:通过自动化和智能化管理,AI帮助商家降低人力成本、运营成本和时间成本,提升整体盈利能力。

时代责任四十人论坛智库专家点评,我们深刻感受到电子商务行业在推动经济发展、促进社会进步方面所发挥的重要作用。2023年电子商务呈现出各种特征,尤其是综合应用AI带来的整体水平的提升更是对未来巨大发展潜力的预示。我们相信,在创新驱动和消费升级的双重推动下,电子商务将继续引领全球零售业的发展潮流。

相关问答

电子商务的应用 范围和涉及领域有哪些..._电子商务_帮考网

电子商务的应用范围和涉及领域非常广泛,包括但不限于以下几个方面:1.在线购物:电子商务的最常见应用就是在线购物,消费者可以通过电子商务平台购买...

电子商务新媒体 运营方向是什么?

电子商务新媒体运营方向包括以下几个方面:1.社交媒体:通过在微信、微博、抖音等社交媒体平台上运营,吸引潜在客户,提高品牌知名度和曝光度,并发布和推广产...

请问 电子商务 在零售业的 应用 有哪些??..._电子商务_帮考网

电子商务在零售业的应用包括但不限于以下几个方面:1.网上商城:通过建立网上商城,零售商可以将产品在线上销售,使得消费者可以在家中或办公室购买商...

电子商务 属于 新媒体 类型吗? - 紫嫣狐狸 的回答 - 懂得

电子商务包含可以通过新媒体的形势传播,但并不属于新媒体的范畴。新媒体对应的是一种传播途径,而电商则是一种商业运营模式。新媒体是新的技术支撑...

电子商务新媒体 营销是做什么的?

在电商新媒体行业,这些XX运营们,都可以围绕这以下三种进行:1.内容:打造原创内容/非原创内容,为品牌塑造价值,或获得用户。2.项目:从0-1打造到完成具体...

电商 新媒体 是什么? 新媒体 和电商 新媒体 有什么区别?

电子商务包含可以通过新媒体的形势传播,但并不属于新媒体的范畴。新媒体对应的是一种传播途径,而电子商务则是一种商业运营模式。新媒体是新的技术支撑体系下...

电商都包括哪些领域?

电子商务的主要领域有:1.B2B(企业对企业)业界代表:阿里巴巴、慧聪、环球资源网。2.B2C(企业对个人)电子商业界代表:1.平台类B2C:Amazon、当当、淘宝商...

电子商务 涉及哪些业务范围?..._电子商务_帮考网

电子商务涉及的业务范围包括但不限于以下几个方面:1.网上购物:包括通过网站、移动应用等渠道进行商品或服务的购买、支付、配送等业务。2.网络支...

线上 新媒体 电商什么意思?

线上新媒体电商是指一种在互联网上通过新媒体平台进行商品销售的商业模式。该模式是在传统线下零售业的基础上创新发展而来的。线上新媒体电商的崛起使得消费...

电子商务的 形式包括哪些?

B2B、B2C、C2C、B2M、M2C、B2A(即B2G)、C2A(即C2G)七类电子商务模式等等。B2B=BusinesstoBusiness.商家(泛指企业)对商家的电子商务,即企业与...

标签:

相关阅读