物联网应用技术图解电子版 一图看懂物联网在各行业的使用现状

小编头像

小编

管理员

发布于:2025年05月05日

200 阅读 · 0 评论

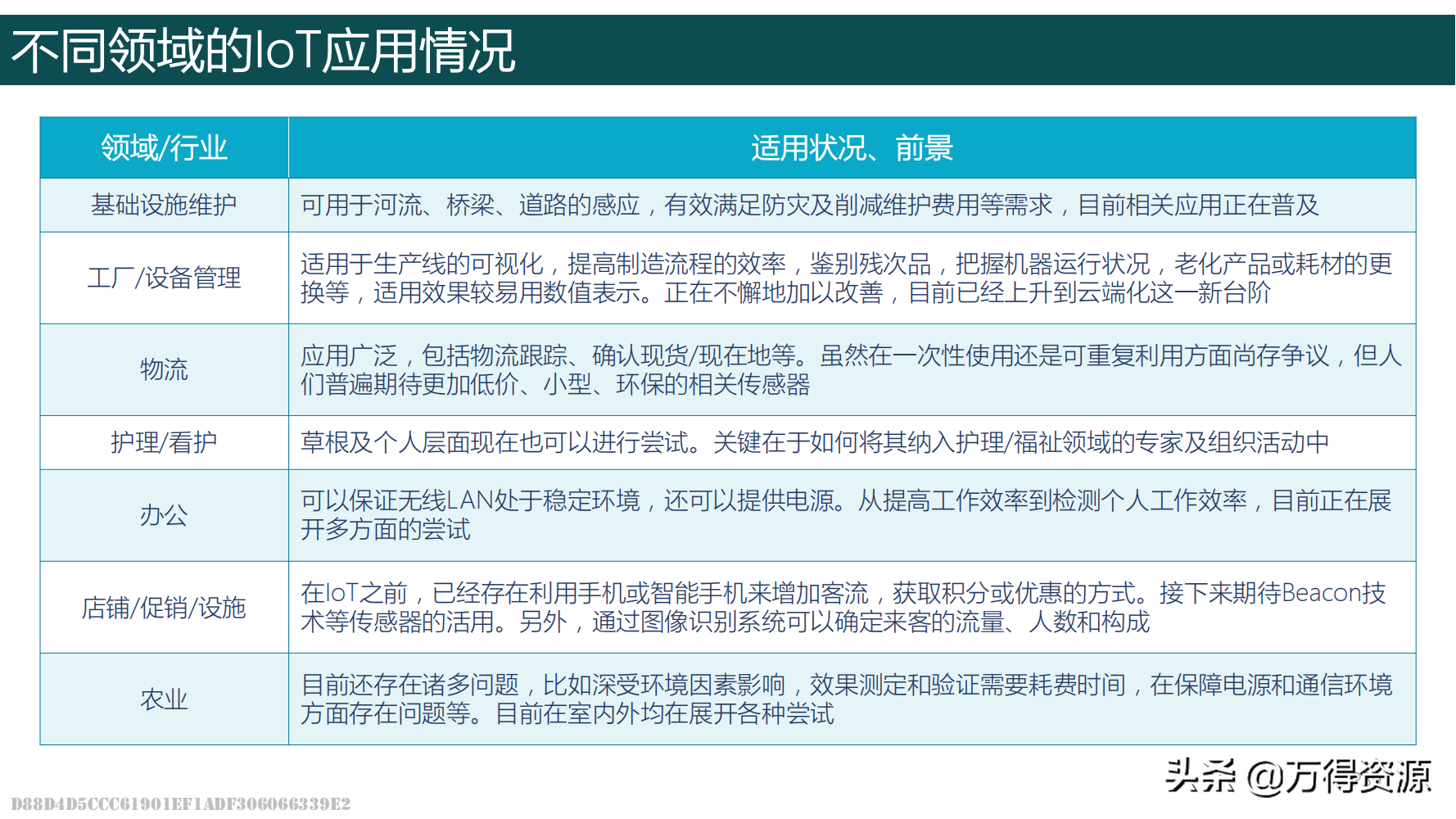
一图看懂物联网在各行业的使用现状

全球企业机构如何使用物联网

全球无线网络服务商HPE Aruba近日发布了一份关于物联网的调查研究报告《物联网:今天和明天》。据该报告结果显示,到2019年,亚太地区达86%的企业机构都将以某种形式加入物联网部署的行列。

报告显示,企业机构部署物联网的特点是:一方面,遍布全球各个企业、工业、医疗保健、零售和市政部门的机构有意愿采用物联网来提升业务效率和创新水平;而另一方面,Aruba的研究成果也提出警告表示,把成千上万的“物”连接到现有业务网络将带来新的安全挑战,目前亚太地区绝大多数企业机构业已面临安全漏洞方面的威胁。

另据该报告显示,中国已跻身亚太地区最具发展潜力物联网市场行列,但维护成本高、数据安全等问题仍是企业在利用物联网创造商业价值道路上面临的主要阻力。

该调查还发现,尽管在来自亚太地区(澳大利亚、中国、印度、日本、新加坡和韩国)的1150名受访者中有97%的人声称“了解物联网”,但许多人仍不清楚物联网的确切定义。 “物联网”这一概念的提出者Kevin Ashton受在其撰写的《理解物联网》(《Making Sense of IoT》)这本电子版新书中,对物联网提出了以下定义:

“物联网意味着将传感器连接到互联网,并通过开放、临时的连接,允许数据自由共享及随机的应用程序运行,做到像互联网一样行事。这样,计算机就可以了解它们周围的世界,并成为人类的神经系统”。

干货!《物联网商业时代》全面展示物联网前沿的分析手册笔记

明冬亮

物联网的英文名为“the Internet of things”,简称IoT。它是将各种信息传感设备与互联网结合起来而形成的巨大网络,也是继计算机、互联网与移动通信网之后的又一次信息产业浪潮。物联网主要通过射频识别、红外感应器、全球定位系统、激光扫描器等信息传感设备,按约定的协议将所有的“物”(小到手表、钥匙,大到汽车、楼房等)与互联网相连,进行信息交换和通信,以实现对物品的智能化识别、定位、跟踪、监控和管理。

本读书笔记参考书籍及资料

《物联网商业时代》《IoT变现-物联网创利模型和全新实践》《图解物联网》《无处不在的物联网装置》《物联网开发与应用》《医疗健康物联网白皮书(2020)》《医疗物联网安全研究报告(2021年)》《面向物联网的数据基础设施白皮书》《物联网+制造业向智能服务转型的新引擎》

【资料领取方式见文末】

完整版领取方式

该份资料共90页

如需获取完整的电子版内容参考学习

您可以关注+评论+转发

然后私信我:资料

相关问答

通过创客教育学生能够提升的能力包括哪些 - mmm烦 的回答 - 懂得

发明灵感激发:学习多种发明方法,高效激发创意,提升孩子的创新发明能力;关心日常生活,了解最新科技、人工智能、物联网等挖掘孩子自己发现需求的能力...

什么是智慧公安?

智慧公安是以互联网、物联网、云计算、智能引擎、视频技术、数据挖掘、知识管理等为技术支撑,以公安信息化为核心,通过互联化、物联化、智能化的方式,促进公安...

企业如何做好印章管理工作?

3:指纹或...特色功能3:指纹或密码鉴权登录方能操作设备;(远程登入申请,在线审批,提升工作效率的同时记录申请用章人信息,杜绝上诉新闻案例中没有相关人签字而不...

刷脸领证!抚州电子结婚证上线了, 你怎么看?

抚州市电子结婚证开通是大势所趋!所以不必大惊小怪,随着互联网以及物联网的发展,未来的世界会更加精彩,生活会更丰富!电子版证件越来越普及了,因为实体的证...

有没有:什么是4G模块,4G模块是什么?,监测4G模块哪家收费...

[回答]用来定位的,有这个模块可以实现定位,就是能确定知道你在什么位置,再安上导航软件就可以实现导航了,相当于你带了一份电子版的地图即合智能科技有限...

电子学生证的号码是固定的吗?

是固定的。学生证电子版只是将传统学生证上的身份信息电子化,而电子学生证是一款智能硬件产品,它不仅承载了孩子们的在校身份信息,同时也包含了蜂窝通讯、卫星...

当5g时代到来,实体读物会不会被慢慢淘汰?

按照目前的发展趋势来看,在未来的5年里,5G网络将覆盖全国,并且进入一个全新的智能化大时代,而且随着时代的变迁,技术的发展,科学已经正在改变人民的生活了...第...

十八岁借款用什么软件 - 找法网免费法律咨询

YSM国际物联网类型的电子版原始股票1个解答请问网利宝现在的情况是什么样的,款还能拿回来么?1个解答以前欠的提留款需要交吗1个解答国家法定结婚年龄晚婚...

想请教下:二级建筑师价格多少?

[回答]自考专升本专业;环境工程、动画设计、机械制造及自动化、计算机通信工程、食品科学与工程、机电一体化工程、消防工程、计算机及应用、物联网工程、...

韩巡-韩巡下载_韩巡轻量版直装

物联网[电影解说]适合在家居士修行的10种方法,你知道吗?_三宝_修行者_时间240...你们要的初中全学科电子版课本来了!还有对应的教[电影解说]1080p平定映像丨城...

标签:

相关阅读