国际贸易电子化应用项目 独家|贸易和贸易金融的电子化

小编头像

小编

管理员

发布于:2025年05月02日

98 阅读 · 0 评论

独家|贸易和贸易金融的电子化

由国际商会银行委员会主办发起的年度全球贸易金融调查报告,因其极全面地分析了贸易和贸易融资领域的发展变化而广获赞誉。

今天,商会君将继续连载《国际商会全球贸易金融调查报告》中的另一篇精彩文章《贸易和贸易金融的电子化》(ICC金融调查报告连载十二),为大家奉上独一无二的贸易金融解读!

连载十二:贸易和贸易金融的电子化

作者:ESSDOCS

当前有许多文章详细讨论电子化、区块链、优步化和共享经济。从根本上改变核心业务经营方式的压力从未如此巨大。贸易金融也不例外。

金融科技与银行的竞争虽然被大肆炒作,但是其真实性是不容忽视的。这种竞争最初将出现在零售银行业务市场中的汇兑、众筹贷款、挑战者银行等。如今,在贸易金融板块中,涉及的资金数额、监管框架以及在最大程度上减少风险所需的专门知识意味着金融科技是银行的伙伴,而非竞争者。

为何进行电子化?

电子化实现集聚物质链、金融链和单证链的聚合,从而使贸易金融获益。这种聚合使银行和企业能够减少贸易金融和自动化流程的成本和复杂程度,改善营运资本管理并减少经营成本。简化贸易金融并降低贸易金融成本,将增加中小企业融资渠道,从而促进全球贸易。

电子化的部分优点概述如下:

协作:电子平台使货运的各个当事方能够协作拟定相关单证,减少错误,集中管理流程,维持数据完整性,加快正本单证的最终确定和开具。

自动化:电子合同和单证使关键流程实现自动化,例如生成采购订单、发票、单证对比和制裁核查。

STP:直通式处理减少数据重复输入和相应错误,使数据从商品销售合同或采购订单环节流入融资申请和装运单证环节,并最终流入财务结算环节。

减少风险:电子文档通过加大对正本单证控制力度大大减少欺诈风险,同时消除了单证丢失的可能性,。此外,电子文档可在全球即时传输,这意味着公司能够大幅减少风险、工作负担和流程耗时。

摆脱赔偿保证书:电子文档可消除银行和企业面临的与开具或依赖贸易赔偿保证书和解除赔偿保证书有关的风险,包括赔偿保证书不构成商品抵押以及不足以满足资本充足性要求。

合规与可见性:电子文档确保只有授权用户才能开具或背书正本单据,或者进行配置,防止在不知情的情况下将单证传输至被制裁方;电子文档也提高物权凭证在组织或集团内的可见性。

运营方面的改善:以远程和独立于其他方的方式访问、审核和批准正本电子文档,能够明显改善银行、接口和终端的操作。

提升体验:电子解决方案通过实现用户可随处使用电子文档并节省查找或管理文件的时间,提升组织内部和整条供应链相关人员的使用体验。

挑战

贸易电子化存在许多重大挑战。第一个挑战是项目规模。如果把小项目管理比作驱赶猫群而大项目管理比作驱赶虎群的话,那么贸易电子化就如同将地球上的所有的动物都驱赶到正在建造中的诺亚方舟上!

贸易电子化是一个复杂的项目,因为它需要三个行业(例如金属商品、货运和银行)同时变革。此外,贸易电子化必须获得相关政府部门(例如海关和金融监管机构)的承认做支持。

即使在一个组织内部,合同和流程的变革也涉及多个部门。对于企业,该变革管理涉及贸易、金融、执行或运作和货运部门等。对于银行,该变革将对多种产品和多个分支机构的单证团队产生操作上的影响。

此外,由于电子化贸易需要整个供应链各方的参与,因此电子贸易的益处随网络规模的扩大而增加,但是在解决方案达到临界规模之前也受到限制。其实,这意味着在达到临界规模之前,电子网络将限制所有参与方的投资回报,导致因果难辨的困境。

伴随电子化的其他问题

电子化的一个副作用是在评审当前纸质流程和程序合理性时不良习惯往往成为关注点。例如使用航空运单和信用证项下的其他不可转让收据。当然,在贸易金融安排中,这种文件未能向银行提供所有权,导致更高风险。

这种习惯是解决纸质流程效率低的暂时方法。在探讨纸质流程时,将强调这些习惯。(幸运的是,许多此类不良流程也可通过电子化根除,例如将可转让的eAWB与银行付款责任整合)。

新兴的电子贸易

IFT开发MT798和TSU,ICC制定eUCP 和URBPO,企业努力推动采用电子单据(包括正本提单),均体现出无纸化贸易切实可行。在航空货运领域,目前国际航空运输协会的电子航空运单已达到39% 。

政府参与

长期以来,泛亚电子商务联盟成员在国内提供企业对政府解决方案并为跨境贸易提供电子原产地证书21。

国家植物保护机构已经参与电子贸易,根据《国际植物保护公约》(联合国粮食及农业组织的一部分)发布电子植物检疫标准。去年,联合国粮食与农业组织批准电子植物检疫中心。电子植物检疫中心可加快电子卫生与植物检疫证书的推出和采用。

如何进行数字化:最佳实践和向无纸化过渡

引导实体向无纸化过渡的企业和银行已经确立了一些最佳实践案例。

最重要的是,一旦公司做出在内部进行电子化变革的战略决策,就需要通过获得授权的跨职能高级电子文档团队促进和强调该变革,并且该团队应能够支持决策在整个公司得到自上而下的落实。将电子文档因素纳入个人奖励,有助于确保最终用户经常使用电子化措施。

一旦您的组织获得高层支持并配备获得激励的跨职能高级团队,电子化也不过就是一个大型项目管理而已,例如:

注重容易做到的事情,以便在内部证明电子化可行性并证明电子化的价值。

凝聚业界共识和力量,因为单靠一个公司自身的力量无法完成贸易电子化。就这一点而言,注重正处于电子化过程的贸易行业,有助于获取经验并使该行业达到电子化临界规模(即使该行业对您而言无意义或该行业的纸质化流程并没有给您带来问题)。

逐步进行数字化,以便确保在您推进计划时能快速实现效益,例如您可从使用在线DocPrep解决方案创建电子文件开始,然后通过文件的在线申请和电子交单对贸易金融进行电子化化,在向端对端无纸化贸易推进。

确保您在自己的组织和行业公开交流计划,以便其他人能够从中学习并与您共同推进电子化。

最后,设定切合实际的时间表十分重要。电子化无法在一夜之间实现。企业和银行应为他们希望电子化的业务百分比设定年度目标,然后朝着这一目标努力。若您的目标与交易对手和行业竞争者的目标保持一致,那么将更有可能顺利实现贸易电子化。

结论

在法律、标准、技术解决方案和贸易便利化方面,大量的贸易电子化准备工作已经完成。

随着行业集聚到达临界规模,本年年末之前,我们将会看到电子贸易有意义的加速发展。实际上,在未来几年,您将在某些方面不可避免的参与电子贸易。在迄今为止的这个过渡中,亚太区可能已经处于领先地位,但在未来十八个月,电子化的采用将会更快速,更具全球性。虽然贸易电子化面临挑战,但是人们不断克服这些挑战,企业和银行很快就能收获成果。

本报告由国际商会中国国家委员会(ICC China)组织翻译,感谢各位委员会成员的辛勤劳动!

翻译人员:洪韦、邵宇锋、杨慧、周亚玲、申丽珍、杨琳、陈昊嘉、秦浩东、黄莉、张毅琳、黄明辉

校译人员:邵宇锋、洪韦、杨慧、周亚玲、申丽珍、杨琳、陈昊嘉、秦浩东、黄莉、宋燕、黄卉

译审:徐珺、邵宇锋

排版:邵宇锋

观点 区块链贸易融资应用探索

文 / 建信金融科技有限责任公司  嵇润栋 雷鸣

2018年来,随着区块链的热度潮涨潮落,币圈几番浮沉,链圈的生态也已逐渐成型。所谓币圈是最为大众所熟知的区块链,通过发行虚拟币、通证实现业务功能,全民可参与,彼此匿名平等。链圈则是利用区块链技术针对性解决实际问题,通常参与者需要一定门槛准入,在圈内互相高可信,技术壁垒相对更高。而贸易融资则是区块链在链圈最适配的实施领域之一。

贸易融资与区块链的结合

贸易融资业务指银行为国内和跨境贸易提供的包括结算、融资、信用担保、保值避险等综合金融服务,包含福费廷、信用证等相关业务。在业务整个流转过程中,涉及银行、买卖双方、供应商、物流公司、监管机构等多方交易实体,互相间取得信任代价较大;流程繁杂,业务的每一个步骤都可能多方确认,交易周期长;每个环节都需要大量人力物力,“一处失误推倒重来”使效率难保。

区块链的公开透明、不可篡改、分布式账本的技术特性,正好完美应用于贸易融资领域,解决了同业机构的互联互通,实现全业务流程信息的共享,从而保障了业务的连续性,做到风险的可控。而福费廷、信用证、保理与再保理等也是目前区块链在贸易融资领域应用最迅速的场景。利用区块链的特点,有效协助推进了贸易金融的线上化和智能化发展:在买方、卖方、银行等多方参与的区块链贸易融资平台上,银行通过“朋友圈”式管理,可以更高效地通过既往交易信息评估授信;单据的全电子化可以极大提高业务的流转效率,简化业务流程,摒弃线下繁冗工作,提高用户体验;银行集成融资、存贷款、仓储物流等信息的一体化,可以保护市场、规避市场风险,同时意味着创新性金融产品的更多可能。

国内区块链贸易融资“链圈”

在过去近两年中,区块链在贸易融资领域的应用频繁在政企端涌现,2018年初,人行数字票据交易平台上线,外管局跨境业务区块链服务平台也预计今年投产,而商业银行依托金融科技的发展,也迅速意识到区块链特性与贸易融资的高度匹配,成为新技术的弄潮儿。与此同时,工商银行自建区块链系统于2018年12月上线,招商银行的区块链跨境清算平台,在2018年也已完成数万笔交易。

贸易融资区块链建设的阶段性成果

建设银行于2017年底开始,在区块链贸易融资领域的业务探索和试点,2018年初在业界率先投产“区块链贸易融资平台”,至今已先后上线了信用证、福费廷、国际保理、再保理等功能,投产以来交易金额已突破4000亿元,充分显现了区块链技术在贸易融资领域的适配和潜力。同时,建设银行持续发力,一方面致力于全贸易生态的建设:物流金融、海关等在建待建项目,即将打通与仓储、物流、海关的连接,打造全贸易生态圈全业务流程信息的互通互信共享;一方面与中银协合作,联合国开行、工行、农行以及12家中小银行和企业共同开发“中国贸易融资跨行区块链平台”,监管接入参与,共同繁荣同业生态。

区块链贸易融资应用推广的同时,建设银行在技术研发方面同样深耕精作,对框架底层服务进行了改进和封装,解决了一系列实施中遇到的问题。

1.数据安全和隐私控制。 区块链去中心化特性,在解决贸易融资领域存在效率低、单据造假等痛点的同时,因为其账本共享的特点,参与方普遍存在着客户数据泄漏、交易信息被竞争对手获取的疑虑。建行区块链系统通过用户证书申请,加盟注册等联盟链准入流程建立起了一套完整的用户和机构证书体系,通过对落链数据进行公共数据结构抽象,并基于用户机构证书电子保险箱系统对数据内容进行对称/非对称混合加解密,从而实现落链数据的交易相关方精确访问权限控制。第三方机构(包括系统运维方)均无法解密和查看数据。

2.数据备份/容灾。 区块链底层账本通过P2P协议实现自动同步,对应用透明,每个账本都是全量数据,无需额外灾备系统建设,单个节点宕机不影响系统运行,多个背书和记账节点部署情况下为多活模式,共同维护账本数据,多个普通节点部署情况下为主备模式,接受主节点同步过来的数据。

3.交易历史追溯。 每笔交易落链后生成唯一交易序号TxID,通过TxID可以对单个交易进行溯源,同时通过链上资产ID可以进行资产转移和分裂历史进行追溯,可视化地展现权益扭转历史。

4.链外存储。 大文件(影像/附件)不上链,进行链外存储,通过Hash值关联链上交易,并确保链下数据的不可篡改性。

5.可扩展性。 节点的加入不影响整体的效率。按照业务产品维度,贸易融资联盟链数据存储结构设计成多通道多账本的体系,每个通道中都有一个完全独立的账本,通道内节点都保存一份相同的数据,同类型业务在同一个通道上运行,通道间业务数据互相隔离互不影响。每个加盟节点仅访问业务相关的通道,从而控制了各业务通道内加盟节点的数量,业务的增加可以通过通道的扩展来达成,从而保障了整个联盟业务生态的可扩展。

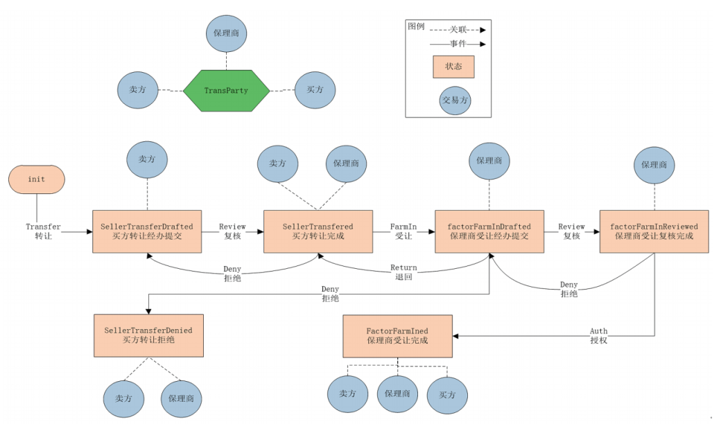
6.基于有限状态机FSM的业务逻辑智能合约开发。 上链资产通常是电子化后的线下资产,比如发票。链上资产的交易和转让等事件会导致资产状态的变化,根据业务行为抽象出一套独立的状态机,由业务人员可视化画出UML模型,系统导入模型后智能合约逻辑根据当前资产状态+事件自动计算目标资产状态,同时根据目标状态下的交易相关方可见性实现自动加解密和隐私控制。保理市场的票据转让状态机详见图1。

图1 保理市场的票据转让状态机

7.优化性能。 区块链网络下影响性能的主要因素包括:背书策略的复杂度、区块链通信成本、智能合约的复杂度、交易频率。其中背书策略复杂度、智能合约复杂度、交易频率三者正关联。将业务进行一定规则进行划分,并控制业务通道内节点数量,则可以对以上几个方面都有所改进。

在贸易融资区块链,参与的机构或公司是基于协议的,即授信网络。在此基础上,可以看到其应用的场景有两类:一类参与方是两方的,一类是多方的。比如,支付结算业务一般是点对点,参与方是两方的;物流金融业务则是多方的,企业将存放在仓储的货物质押,向银行申请融资,银行为了控制质押货物风险,则需要从仓储确认货物的有效性,从海关获取贸易背景信息来确认交易的真实性。对以上两类业务,为了控制通道内加盟参与交易节点数量,在将业务划分不同通道的基础上,需要将加盟节点角色,进行进一步的分类、分层处理。提供公共服务的角色,比如银行、监管机构,以独立节点加盟模式加入,具备独立记账和读取权限;调用公共服务参与交易的角色,比如企业、仓储方,以代理节点的模式加盟,即同类用户共享一个节点来完成记账和信息获取的能力,一方面无需单独配备记账节点所需硬件,降低了企业、仓储方的加盟门槛,另一方面也降低了通道内业务数据同步共享的成本,提升了业务通道的处理效率。

区块链发展亟待解决的问题

建行区块链项目的实施,取得了一定的成果,积累了一定的经验,同时也发现自身乃至国内贸易融资区块链生态,存在一些问题待完善。

1.联盟连通性问题。 实施过程中发现,各大机构目前普遍自建了区块链试点,也积累了不少自己的交易数据和信息。然而贸易融资目的是互通,如果仅是每家机构自己内部使用,区块链意义其实并不显著。那么如何打通不同机构的区块链,又成了目前新的问题。虽然有跨链方案,但是如何做到真正行内的互通又牵扯到各方利益需要协调。

从区块链在商业领域的应用前景来看,终极状态可能是国家级行业监管机构牵头,各大联盟链间通过跨链智能合约调用,形成联盟级区块链生态圈。

2.整体性能瓶颈问题。 每笔交易落链都需要参与共识的过程,随着背书和记账节点越多,共识时间越长,性能越差,另外由于隐私控制说带来的加解密也导致交易时间更长,相对应传统集中式系统,TPS相差较大。

3.数据容量&清理机制问题。 每个链都是全量账本数据,从创世区块开始,链式结构数据不可更改,随着时间的变化,单机数据容量成为瓶颈,不能直接对链上数据进行清理,需要创建新链和分链,通过跨链实现多账本数据贡献。

4.分布式系统事务一致性&运维。 多数据源(链上/链下)分布式事务难以保证,落链数据不可技术冲正,需要业务补充机制弥补,同时智能合约开发部署和分布式系统的运维相对传统集中式系统要复杂很多。

展望未来

“连接比拥有更重要,协同比分享更有价值”。未来区块链在贸易融资领域将大致经历以下四个阶段(如图2所示):银行间同业协同联盟、企业间贸易行为为主的区块链贸易融资联盟、银企融合的区块链贸易融资联盟、区块链贸易融资平台生态系统。

图2 未来区块链在贸易融资领域的应用

银行间同业协同区块链贸易融资:打通银行间的信息孤岛,实现以信用证、保理同业等为代表的金融同业协同平台。

企业间贸易行为为主的区块链贸易融资:打通企业间的信息孤岛,实现物流的跨主体循环。连接贸易上下游企业与金融机构,构建可信的贸易融资环境。

银企融合的区块链贸易融资:打通企业的财务职能与银行的金融职能,实现银企资源的高效共享。银行提高效率、降低风险和成本;企业解决“融资难、融资贵”问题,资金在企业间分配效率提升。引入大数据、云计算、人工智能等技术,实现企业资产与金融产品的智能撮配,并配套各金融产品智能合约,依赖区块链连接协同能力,实现贷前、贷中、贷后链上协同管理,银行、政府真实嵌入式管控。

区块链贸易融资平台生态系统:物流、资金流、商流、信息流交汇在区块链。外部生态功能的打通:政府、海关、监管;区块链重塑贸易融资生态,为各个贸易融资主体提供区块链平台信息,跨越传统贸易融资的缺陷和不足,解决现实痛点,形成角色丰富、功能完备的基于区块链基础信用平台的生态系统。

近阶段战略目标

目前整个区块链贸易融资圈,还处于自建联盟跑马圈地的粗放发展阶段,可能矛盾暂不突出。但是预计在1~2年内就会形成以各大行机构区块链平台为核心,中小行机构参与治理的几大区块链联盟,利益纷争也会随之而来。如何协调和沟通相关方,真正达到多联盟内信息互联互通,交易随处可达,其实是一个非技术问题。

区块链在贸易融资领域的应用,不仅是技术层面的革新,也是业务整个流程的进化,需要整个行业用更高的视角来看待。在发展过程中,参与单位应该更加注重场景和链条完整性,更多着眼于生态和标准的建设,而不局限于单个企业或者自己的联盟;对于各联盟间乃至和企业端的合作,也应该在允许的范围内尽量开放探索,才能在新领域中碰撞融合出新的模式。

结束语

所有金融交易的基础就是信任。从以前熟人关系社会,到各种风控体系,再到结合区块链这一新的信任构建工具。一个包含资商流、物流、资金流、信用流,更加立体、完整的“四流合一”贸易链条呈现眼前。所有的金融交易模式在未来也一定会被重构:资产和交易的追踪溯源视图,完整刻画企业的贸易背景,为企业和银行提供信息整合服务。通过物联网技术,解决链上资产与实物资产的有效映射,实现商品资产数字化;利用大数据与AI技术实现在线风控,构建产业上下游基于“价值+信用”的新型信用模型。

区块链、物联网、大数据、人工智能等现代信息技术与贸易融资业务的有机结合,有望打破业务发展瓶颈,填补行业空白,建立数据驱动的新金融,实现全产业链整体“降本增效”的发展目标,并将实惠和资源切实带给小微企业,更好地实现普惠金融。

相关问答

信息技术在日常生活中有哪些 应用 - 151****9225 的回答 - 懂得

一、信息技术的定义信息技术是主要用于管理和处理信息所采用的各种技术的总称。它主要是应用计算机科学和通信技术来设计、开发、安装和实施信息系...

()(1分)A.对B.错2、联合国 国际贸易 程序简化工作组对电子商...

[回答]1.A2.C3.A4.D5.A6.C7.C8.B9.B10.A11.C12.C13.14.a(仅供参考)同学,你也应该是电子商务专业的吧,要考电子商务员证是不,这些练习题练一次...

国际 经济与 贸易 专业学生考研需要考哪些科目?

专业课根据学校的不同考的也不一样,最好到具体学校网站上查一下,都可以查到。国际经济与贸易专业主干课程:政治经济学、西方经济学、国际经济学、计量经济学...

国际 经济与 贸易 专业主修哪几门课?

国际经济与贸易专业主干课程:政治经济学、西方经济学、国际经济学、计量经济学、世界经济概论、国际贸易理论与实务、国际金融、国际结算、货币银行学、财政学...

edi包括哪三方面?

答案是1.EDI是英文ElectronicDataInterchange的缩写,中文可译为“电子数据互换”,它是一种在公司之间传输订单、发票等作业文件的电子化手段。它通过计算机...

国际 物流的基本活动和特点?..._物流师_帮考网

广义的跨境电商,指的是分属不同关境的交易主体,通过电子商务的方式完成进出口贸易中的展示、洽谈和交易环节,并通过跨境物流送达商品、完成交割的一...

什么是 国际 电子商务?

国际电子商务,是指企业利用电子商务运作的各种手段所从事的国际贸易活动。它所反映的是现代信息网络技术所带来的国际贸易过程的电子化。它利用现代通信技术...

大仙们有谁能给我推荐一下!!什么是直播电商?有哪些直播电...

[回答]在直观概念上,业界将电商划分为狭义与广义,狭义电商(E-Commerce)是指实现整个贸易过程中各阶段贸易活动的电子化,而广义电商(E-Business)是指利用网...

电子商务iap定义?????????..._电子商务_帮考网

网上看资料去买书去现在还没有具体明确的定义基本概念;电子商务(ElectronicCommerce,EC)简单地讲,电子商务是指利用互联网络进行的商务活动。...

商业银行表外业务有哪些基本类型?- 汇财吧专业问答

[回答]按目前人行的规章是大致分为担保类、承诺类和金融衍生交易类三种类型的业务。担保类业务是指商业银行接受客户的委托对第三方承担责任的业务,包括担...

标签:

相关阅读