电子商务应用龙头企业名单 12月15日十大人气股:跨境电商板块尾盘活跃

小编头像

小编

管理员

发布于:2026年04月14日

108 阅读 · 0 评论

12月15日十大人气股:跨境电商板块尾盘活跃

12月15日沪深两市继续下挫,成交量变化不大。板块上地产、有色板块领涨,医药、算力板块走势较为疲软。人气股方面银宝山新、跨境通、音飞储存涨停,云鼎科技、苏州科达跌幅居前。下面是今日十大人气股排名的详细情况。

笔者将从今日人气股中,选择几个有代表性的个股进行点评,希望对投资者有所帮助。

1、银宝山新:或将反复震荡

今日老牌妖股银宝山新承接昨天跌停之势低开,快速拉高后该股持续震荡,午后继续发力,收于涨停。

银宝山新昨日跌停后,或许有不少投资者选择在今日水下割肉离场,但跌的多了反弹概率就逐渐增大,就是近期行情的特点之一。而今日该股选择反包,则是选择了最为强势的方式。整体来看,该股概念较多,且华为汽车、芯片等概念也比较具有吸引力,在该股整体行情还未走坏的前提下,后市该股仍有反复震荡乃至挑战前高的机会。

2、苏州科达:注意风险

此前六连板(其中有四个一字板)的苏州科达今日平开后逐渐走低,午盘该股一度翻红但承接乏力,随后该股持续走低,最终收跌近8%。

在多模态AI板块中,苏州科达此前一直是走势上的龙头个股,资料显示,公司于2023年7月正式推出了KD-GPT大模型,包括多模态大模型、AIGC图像大模型和行业大模型已经初具雏形,并开始在实际项目中投入应用。然而,连续的一字板让该股的获利筹码变得异常丰厚。且公司所涉及的大模型部分,属于“赢者通吃”,相对来说大厂无论是在模型成熟度还是算力部分,都有较大的优势。因此从基本面上看,公司较难通过多模态的AI大模型部分,实现业绩的飞速增长,在连续一字板后,对于该股投资者还是要注意风险,谨慎投资。

3、跨境通:板块活跃后谨防退潮

今日跨境电商概念龙头股跨境通全天大部分时间都在水下“潜泳”,收盘前,一则上海、北京等六省市扩大实施跨境贸易投资高水平开放政策试点的消息引爆了跨境电商板块,跨境通也直线拉升,快速封板直至收盘。

尽管跨境通作为板块龙头,强势封板后周一开盘或许仍有高开的溢价,但从板块其他个股表现来看,若羽臣、壹网壹创、联络互动等个股的反应都相对有限。而从消息本身的性质来看,本次政策的范围仅限于六个省市,并未在全国范围施行,且政策主要还是在一些工商变更、便利收付等细则上,政策本身更多也是在于便利项目施行,对于上市公司业绩影响相对有限。因此如果周一板块整体反馈不及预期的话,投资者也要注意该股的跟随板块退潮的风险。

本文源自证券之星

电商巨头激战AIGC

智东西

作者 | 李水青

编辑 | 心缘

营销正在成为AIGC的第一着陆点。今年“双11”购物节,AIGC技术实现了首次大规模落地。

电商巨头、直播电商新秀和社交电商平台三路玩家都入局了。

首先是“猫狗”大战,淘宝天猫和京东正面PK。这厢,淘天在“双11”期间一口气开放了十几款AIGC免费工具,并用聊天交互检索改变网购玩法;那厢,京东放出首个电商行业大模型,让商家几乎不要钱就能用上一条龙的AI跟单服务,凭空多了一个AI助理。“猫狗”展开了全维多点的AIGC比拼。

然后是直播电商新战场,短视频大厂抖音刚刚扔出“即创”这一免费的商家AIGC工具箱,让用户免费地用AI创作视频、图文和直播素材;另一大短视频平台快手就火速上线基于自研“快意”大模型的AI助手,为用户带去各种文生图、文案修改等新体验。AIGC正在成为直播电商的秘密“带货神器”。

社交平台也加入了今年的电商AIGC大试练。生活方式社交平台小红书在“双11”期间推出了AI智能笔记助手,可助商家一键生成标题、正文及图片;购物指南平台值得买科技则把AIGC写进2023年双11大促战报:AIGC内容发布量同比提升101.68%,占比近40%;同时其GMV同比增长27.22%。

在这三路玩家的电商卖场中,AIGC已经悄然在广告、内容、社媒、用户增长、创新等各个营销方面渗透,带来新的市场想象空间。面向这一新蓝海,营销行业的专业机构、扎根处之赛道的AI公司更加为之感到兴奋。

各大平台巨头都看重哪些AIGC应用场景?这又对上游的营销行业机构和AI技术供应商带来了什么新参考?本文对此进行了深入探讨。

一、“猫狗”激战首个「AI双11」:对话淘宝、智能比价、AI跟单

很多消费者可能想不到,在今年“双11”购物平台,咨询的购物客服可能是个GPT机器人,看到的详情页、活动促销海报是AI做的,就连直播间里让你忍不住“买它”的主播都是AI数字人……

以淘宝天猫和京东为首,电商平台在今年“双11”打响了AIGC角逐战,颠覆传统的网购玩法,成为AIGC产业人和营销行业人不得不研究的新情况。

一些AIGC功能大平台自己就做得很好,一些AIGC功能大平台也刚开始试水。而对于上游AIGC项目创业者来说,如何避开“巨头的脚印”,找到巨头的需求点,尤为重要。

1、电商老大带头革命,扔出十几款AIGC工具颠覆网购玩法

首先来看看专门的电商平台,电商一哥阿里的声势最为浩大,也是AIGC产业人最关注的潜在客户。

“抓住了AI技术的革命趋势,一定能确保品牌商家的未来增长!”淘天集团首席执行官戴珊在10月20日的2023天猫双11发布会上发起动员。随着戴珊一声令下,天猫首届“AI花车大巡游”活动立刻打响,双11王牌商家代表队的50辆AIGC花车传播铺面而来,在双11前夜先声夺人。

天猫双11 AI花车大巡游

淘宝最大的动作,是在“双11”期间开放了十几款AI工具。其中最令人印象深刻的,无疑是打开App就能用到的“淘宝问问”,它一改此前打字检索商品列表的传统网购体验,转而让消费者以与机器人对话的方式挑选商品。

如下图所示,当智东西告诉“淘宝问问”我需要一条冬季骑行裤,价格200元左右,它立刻做出了推荐,并给出了几款产品的链接。

使用“淘宝问问”体验

当我需要对比不同款的差别,它就给出了几点商品卖点的直观对比,并提供图文并茂的对照。

使用“淘宝问问”体验

据悉,淘宝问问是淘天集团面向C端的首款AI产品,是基于阿里自有大模型的原生AI功能。“最大的一个目标是,希望它能给淘天带来新用户增量。”淘宝问问产品经理伽楠此前对媒体说。

面向商家,淘宝天猫本次“双11”也提供了10款被商家用爆的免费AI工具,包括模特图智能生成、场景智能生成、客服机器人、智能翻译、智能数据周报、视频脚本生成、商品标题生成等,助商家效率大大提升。

比如,阿里国际站11月1日上线的外贸AI产品“生意助手”,就让出海的商家提供了精调多国语言、精通外贸专业知识的智能助手。

而这厢“双11”购物狂欢进入尾声,那厢首届“2023淘宝天猫开放生态AIGC挑战赛”也落下帷幕。服饰鞋靴、快消美妆、家装家电三大赛道的63个公司激烈角逐,美图公司等卫冕了大赛头奖。

电商老大带头革命,用十几款AIGC工具变革网购玩法,同时催促了一批新的应用。同时大多AIGC工具仍处于磨合阶段,从“双11”反馈来看尚未全面出圈。从淘天来看,其可能是试水看看用户的反应如何。AIGC产业的创业者通过扬长避短,能够找到更有发前景的细分场景赛道。

2、首个电商大模型进场,AIGC从促单到收货一路“挑大梁”

与阿里同台进行AIGC火拼的,是另一电商龙头企业京东。

作为排面的体现,京东举办了一场非常盛大的“京东首届AIGC创作大赛”。大赛要求选手运用AIGC构想“2048年的京东AI小镇”,随即引爆广告圈,收到了来自全国各地的6904份的AI绘画、AI编程等作品,为京东鏖战AIGC造足势,这也表明京东希望吸引更多AIGC创业者的关注。

京东首届AIGC创作大赛获奖作品

在京东“11.11”大促中,智能客服“京小智”是其第一大杀手锏。京小智是接入了京东自研言犀大模型的AIGC客服,因此买家们可以发现这一客服相比此前“智力明显升级”。根据京东官方数据,京东云智能客服在开售10分钟累计咨询服务量超188万次。

许多卖家青睐的,是京小智的全链跟单功能。简单说,这就是让AI在商家售前营销、售中提醒、售后关怀环节提供全程服务。京东今年下手非常快,在9月26日就为这一服务预热:“原价¥204/季度,现在仅需¥11.11/季度(0.5折!)”,也几乎是免费换用户。

京东智能客服“京小智”大促

除了京小智,许多卖家也用上了基于言犀大模型的其他多款AIGC工具。

比如在电话客服方面,基于言犀的“言犀智能外呼”帮助卖家在“11.11”购物节期间批量主动对外通话,大模型的加持让很多人都没意识到对方是AI,因此减少了抵触情绪。

在广告投放方面,京东旗下的京准通投放平台推出了智能投放新客计划、新品推广、爆款计划,让广告投放更智能的动态调价,根据客户效果期待,让更契合的选品更精准地匹配目标受众。

在私域营销方面,京东提供了AIGC工具。比如给卖家提供AI仿声技术服务,支持某买家的十万粉丝接到了代言人偶像打去的语音节日祝福,据称加粉率高达35%。

言犀大模型是京东云于今年7月推出的电商行业大模型,据称结合30%的数智供应链原生数据进行了调优,使其效果优于市面上的通用大模型。京东提早布局电商行业大模型底座抢占先机,但在AIGC爆款应用爆发丰富度方面略逊于淘天。淘天背靠的阿里集团旗下目前有通义千问、夸克大模型等支撑,也可以说底座深厚。

而从京东的野心来看,其应该是想用AI大模型技术加强其全供应链优势,这需要开发者围绕其电商生态做应用开发。业内人士告诉智东西,京东电商营销生态的开放程度相对不如淘天,因此上游AIGC创业者需要京东开放更多接口和数据为其提供更好的条件。

二、短视频直播成“双11”新战场,AIGC成带货神器

直播电商是今年“双11”的另一大战场,同样是AIGC的爆发地。

作为短视频第一大厂,抖音今年开启了长达23天的“抖音商城双11好物节”,大手笔推出单品价格直降15%起和亿级消费券的大促。而在AIGC方面,已经推出云雀大模型的抖音丝毫没有手软。

就在“双11”之战打响前夕,10月24日,抖音抢先低调公测一款AI智能创作管理平台“即创”,放出“AIGC”大招:AI视频创作、AI图文创作、AI直播创作三大平台,为抖音商家备战“双11”提供了神器。

通过“即创”,商家们能免费用AI生成各类素材,包括免费生成数字人视频、图文素材、短视频脚本、直播脚本、直播背景生成等。

比如在智能成片功能中,用户选择在十几个数字人中选中一个形象,就可以用这个形象生成需要的视频,从而免去了拍摄和剪辑的过程。

抖音”即创“智能成片功能

在抖音App上,“即创”平台相关短视频获得了超700万次播放。网友大赞“抖音AI大全套来了”、“AIGC一步之遥”,就连白发老爷爷都发视频直呼“学会即创,走进新时代”。抖音正在将AIGC推向下沉市场,渗透进消费的各个角落。

抖音”即创“被称为:免费商家AI工具箱

短视频正成为AIGC内容爆发的第一战场,而抖音也率先做足备案。早在5月9日,抖音就发布《抖音关于人工智能生成内容的平台规范暨行业倡议》,这为本次“双11”抖音加码电商AIGC提供了保障。

一边抖音高歌猛进,另一边快手没有落下。

今年“双11”,快手电商拿下了预售GMV同比增长84%的好成绩,除了“官方加补20亿”、“大牌好物1元起”等促销政策,其背后在AIGC布局不可谓不用心良苦。

就在抖音上线即创的前后脚,10月26日,快手赶在双十一之前内测基于自研“快意”大模型的“AI小快”助手,支持以人格化的口吻,在评论区助用户AI互动问答、修改文案、生成图片、攻略检索。

此前9月15日,快手在短视频评论区内测AI文生图功能“快手AI玩评”,支持用户在评论区AI生成创意文字、图片。而6月下旬,快手已在其“快影”视频剪辑产品中上线了AI动漫视频、AI简笔画、AI文案推荐等功能,这都为包括直播电商卖家在内的创作者提供了效率工具。

快手AI玩评支持用户在评论区进行AI创作

可以看到,今年抖音快手积极地参与了“双11”,AIGC成了不少商家的秘密神器。

短视频平台亲自下场做智能创作平台等AIGC产品,一出手就是免费的打法,可能让很多AIGC收费创企直接丧失竞争力。如果产品功能和抖音的“即创”差异化较小,则需要考虑及时调转项目方向。

实际上,还有很多不同领域的电商玩家都在今年“双11”打出了AIGC牌,但功能可能比较细分。比如小红书在“双11”期间推出了AI智能笔记助手,可助商家一键生成标题、正文及图片,解救了不会写文案的小红书“卖家”。

购物指南平台什么值得买在今年7月已上线一系列AIGC初步成果,而此次“双11”期间,AIGC更是取得了广泛的应用,目前平台上AIGC内容贡献占比近四成,AI内容提优准确度相比人工提升27.8%。比如平台上线的AIGC应用“AI评论机器人”、“AI购买建议”在页面随时响应,为消费者梳理产品的优缺点与适用场景。

也有电商平台并未官方就AIGC有明显动作,比如拼多多在AIGC的官方发声较少,但旗下跨境电商Temu推出了“全托管”服务,支持托管商家货物的运营、物流、客服、售后等环节,据称可能用到了AI技术。

无论是传统电商还是直播电商,我们看到,AIGC在本届“双11”已经渗透到了从产品上架到售后的方方面面。

术业有专攻。互联网平台的行动对AIGC产业来说起到了打样和划重点的作用,如何在这些条块中找到AIGC深入落地的机会点,需要产业链上游的营销专业公司、AIGC技术公司深入挖掘探讨。

三、掘金营销AIGC,互联网大厂、行业龙头、AI企业混战

以电商为切入点,我们看到了AIGC在营销全领域新市场机遇,覆盖电商、广告、内容、社媒、用户增长、创新等各个方向,这是一个巨大的新市场。

以电商为切入点,AIGC赋能营销(图源COM Club报告)

从产业链分布来看,已经有三路玩家在这一领域割据混战,它们分别是:互联网大厂、行业龙头和AI企业。

互联网大厂已经圈定AIGC落地的重点方向,并在自己的能力圈强发力。

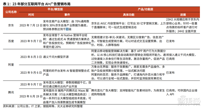
这里既包括阿里、京东、抖音等这些拥有电商业务的大厂,也包括百度、腾讯等其他类的互联网大厂。这类玩家的优势是具有强大的大模型能力、海量算力和数据资源、大量C端用户基础。

上文中我们还到了阿里、京东等电商物联网玩家将AIGC落地电商全流程的做法,其一致的逻辑是从营销内容生成、买卖双方交互、用户触达与数据洞察几大方向切入。

而差异化很明显,淘天侧重于面向包括中小商家在内的海量用户提供易用工具,京东侧重用AIGC强化其全供应链的速度优势,抖音和快手则更侧重于视频物料AI创作这一内容大本营。

百度、腾讯等非电商玩家也十分积极。

比如,百度在基于文心大模型推出了全球首个AI原生营销平台“百度轻舸”、业界首个AI全栈式数字人直播解决方案“慧播星”,据称能2分钟可以生成100条文案、5分钟生成一条数字人视频。

百度一方面亲自拿这些技术去打行业,一方面也在重新布局电商。此前5月,百度就借AI之势推出新电商业务“百度优选”,在智能电商赛道埋了一步棋。

2023年部分互联网平台AI+广告营销布局(图源光大证券)

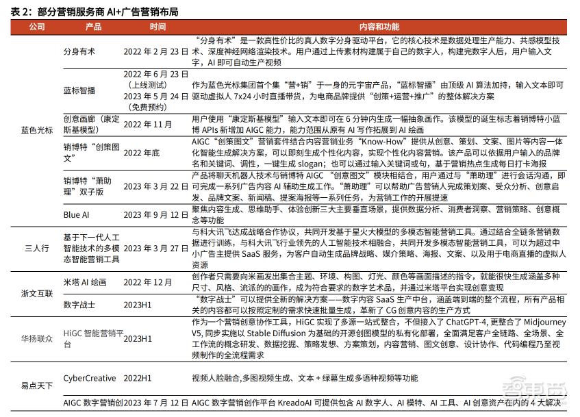
第二路玩家是营销行业的专业机构,它们的优势在于靠近客户并具备营销专业知识。

以国内第一大营销及公关公司蓝色光标为例,其已经吃到了AIGC的第一波红利。根据财报,蓝色光标前三季度归属于上市公司股东的净利润2.88亿元,同比增长847.94%。

按照官方解释,蓝色光标的增长离不开其上半年发布的AI²战略在业务层面奏效,其70%以上客户已使用生成式AI相关服务,深度使用并带来一定收入的客户约20%,整体业务提效约30%。

蓝色光标于9月中旬发布了Blue AI模型1.0,目前已推出了蓝标智播、分身有术、萧助理等多款AIGC产品。而早在今年4月,蓝色光标高层就停止创意设计、方案撰写、文案撰写、短期雇员四类外包支出,内部引入AIGC工具。

营销行业机构的优势在于距离行业场景的距离近,容易触达客户,了解他们的痛点,因此是最容易让AIGC变现的突破口。包括蓝色光标、三人行、分众传媒、易点天下、宣亚国际等知名营销行业专业公司都已经推出了AIGC服务。

同时,营销行业机构的弱点在于技术和人才储备不足,因此大多选择与大模型厂商合作。比如蓝色光标选择微软云、百度、智谱AI为其提供底层基座支持;知名营销公司三人行选择基于讯飞星火认知大模型,开发其多模态的智能营销工具;分众传媒也是选择与智谱AI合作,部署其行业垂直模型服务。

2023年部分营销服务商AI+广告营销布局(图源光大证券)

第三类玩家,则是扎根垂直赛道的AI公司,它们更精通细分领域技术和定制化。

目前,国内已经有了非常多AI公司推出了“小而美”的AIGC创新项目,覆盖数字人、智能商拍、视频脚本创作等各个细分领域。

比如数字人公司硅基智能为5万多个直播间打造了数字人主播,有的销售额已经做到了100万元以上;虹软科技推出的PhotoStudio AI智能商拍摄影云工作室(Beta)近期上线,让商家简单几步点击,就能让衣服就穿到了虚拟模特身上,变革商拍玩法。

AI公司的优势,在于其可以在细分领域将技术产品优化地更极致,比如在效率、个性化、交互或者沉浸感某一个方面做到绝佳,以及提供更加物美价廉的定制化服务。

但AI公司的弱势在于缺乏场景和用户基础,为此不少AI创企选择加入大公司生态。比如极睿科技,它基于自研行业垂直大模型“ECGPT”,在大促期间为品牌提供AI图文、商品短视频及直播切片内容生成方案,依托的正是淘宝天猫生态。

总的来看,掘金营销AIGC领域,互联网大厂、行业龙头和一众AI企业都有其优势和劣势,如何扬长避短,也成为它们在这场竞赛中的一大关键。

通过“双11”,互联网巨头是面向AIGC营销场景划了重点。如何在巨头营销生态中找到自己的位置,是AIGC创业人需要考虑的一个重要问题。

结语:电商巨头引爆首个AI“双11”,营销成AIGC第一战场

自2009年以来,走过14个春秋的双十一购物节正在被赋予新的内涵,那就是一场AIGC技术正在改变电商乃至整个营销行业的玩法。从商品的上架、销售到售后服务,AI正在承担内容物料创作者、客服人员、策划专员、运营专员等各种角色的功能,互联网巨头先下场打了个样。

对于AIGC产业的公司和机构来说,融入互联网大厂的生态并找准自己的定位变得更加重要。表面来看,本次AIGC首战双11是一场混战,实际上大厂也在测试买家和卖家的反应,从而找到自己的能力圈。而避开巨头自己做的好的,大力做巨头想做而无暇深入做的,搁置做市场反应一般的,对AIGC创业者来说尤为重要。

相关问答

中国电商 企业龙头 ?

I、序言互联网近二十载沉浮,大浪淘沙,不计其数的商业模式在其间兴替交错,有的早已黯然离场,而有的历经磨砺,仍随时而新。电商赛道无疑是互联网最大受益者...

ai➕电商 龙头 股?

返利科技(人工智能ai电商龙头股)公司作为百度文心一言首批生态合作伙伴,已经获得百度向公司开放的共享ERNIEBot(百度文心一言)内测对接权限。公司将积极、充...

互联网电商 龙头 股?

苏宁易购(002024),天泽信息(300209),永辉超市(601933),生意宝(002095),上海钢联(300226),万里马(300591),东方盛虹(000301),百联股份(600827...

电子商务龙头股 - ?July 喵 的回答 - 懂得

领先就是龙头——300077国民技术

互联网电商细分 龙头 现价4.45元?

截止23年3月24号收盘价4.45元电商龙头企业是北巴传媒。公司心竞争力广告传媒板块,汽车服务板块,运营机制保障,户外广告资源优势。公司主营业务由广告传媒...

电子商务 专业,就业方向是什么呢?

很多人说,电子商务就是开网店?其实这种说法是不准确的,这种说法产生的原因大多是因为局外人对这个行业不够了解,就像很多人土木工程理解就是搬砖,计算机就是...

亚马逊跨境电商 龙头 有哪些?

亚马逊跨境电商龙头有亚马逊中国、亚马逊美国、亚马逊英国等。亚马逊中国是亚马逊在中国市场的主要运营平台,拥有广泛的商品种类和丰富的服务,是中国跨境电商...

跨境电商有哪些 企业 ?

帕拓逊是国内A股上市企业跨境通的全资子公司,是全球消费者美好生活的物质提供商,以“点靓每个人的生活”为使命,为全球个人及家庭提供高品质的消费类产品,客...

朋友们,求了解,全网电商app哪个比较推荐,电商app主要有什...

[回答]p呀,上面...哆啦盒子是新出来的网购app,现在活动很多,可以下载一个试用下。可以下载盲哆啦盒子app呀,上面美妆,衣服,手办,奢侈品都卖,而且还有个盲...

为什么淘宝依然在中国电商平台占有率上独占鳌头?

为什么淘宝依然在中国电商平台占有率上独占鳌头?有以下几个原因:第一,淘宝是中国发展的最早的综合电商网购平台。淘宝发展一直到今天都是处于一个领跑地位的...

标签:

相关阅读