电子商务应用的框架 电商优惠券产品设计:整体框架分析

小编头像

小编

管理员

发布于:2025年05月04日

93 阅读 · 0 评论

电商优惠券产品设计:整体框架分析

编辑导读:优惠券的作用对于电商网站来说是不可或缺的,它是保持电商活跃度和转化率的手段,了解电商优惠券的整体框架设计有助于产品工作的顺利展开。本文作者总结了一份详细的设计攻略,其中有很多学习和参考的内容,希望对大家有所帮助。

上篇文章介绍了电商优惠券的功能、价值、活动流程等呈现在运营和用户面前的前端展示,本篇文章将继续来介绍优惠券产品系统设计,以优惠券的活动编码来贯穿整个活动过程。

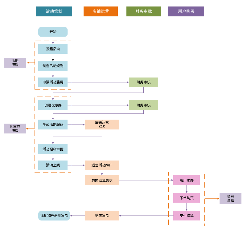
优惠券系统是一个极其复杂的TOB系统,最重要的是功能的实现。优惠券系统是需要产品经理、活动策划人员、财务人员、店铺运营人员、用户等各方人士协同工作,才可保证活动的完美进行,以下将优惠券的系统流程进行分析。

一、创建系统活动

活动创建主要进行三个步骤:建立活动规则、创建活动、活动发布。

1. 建立活动规则

无规矩不成方圆,在活动的举办中也是如此,涉及到优惠券的活动更是需要建立完善的规则,防止各家店铺来套取优惠券,影响平台的活动心智。完善的活动规则能促进活动的顺利进行,也能避免很多不必要问题的出现,因此在活动的前期就需要将规则梳理清楚。

对于电商的促销活动,主要涉及5个维度—商家、商品、价格、库存、活动费用承担。

商户维度: 对于电商平台而言,商户的规模是良莠不齐的,部分商户经过多年的积累已发展成为平台的核心店铺,而部分店铺规模小,不能带来大的销量,因此在不同类型的活动需要不同类型的商户来参与,如果是为了销售达成,则需核心起量商户参与,如需发展腰部商户,政策则需进行倾斜。

商品维度: 更多时候是需要爆款/新品等高热度、高流速单品参与,为实现高ROI的效果。

价格维度: 对近期的商品到手价格有所要求,例如价格到手价(即券前价)全网最低,且≤近30天最低价。

库存维度: 核心要求为存销比,低存销比的产品在销售时可能出现无货现象,影响用户。

活动经费承担维度: 平台对费用的承担比例,避免活动结束出现费用结算不清的问题。

2. 活动创建

在电商平台中,活动是营销策略,是最为重视的运营手段之一,优惠券是具体的营销力度或营销动作。

一个活动下可设置多种类型的优惠券来进行营销,这些优惠券都是为此活动进行服务的,那活动与这些优惠券之间的关系可形象的比作父子,因此可将活动与优惠券设置为父子活动。

首先根据活动主题来设置活动的基本信息,以近期的国庆活动为例:活动名称为国庆嗨购行业券,针对的类目为手机类目。

3. 优惠券招商活动设置

活动招商报名即创建优惠券,报名相关选品。设置优惠券包含三大板块:活动详情介绍、活动规则介绍、选品报名规则介绍,在上篇文章中已有所介绍。

活动详情介绍:主要介绍此活动的名称、对象、主要内容,招商的要求等,设置人员可对此活动进行简单的介绍。

活动规则介绍:活动规则设置包含活动类型、活动时间、券面额、展示区域。活动类型指不同类型的营销活动,常见的有限时打折、平台券、预约预定等。

活动时间指活动开始和活动截止时间。

每天领券时间:可设置为全天领券和指定时间段领券,全天领券可设置全天可领张数,指定时间段领券是分时间段来领券,每个时间段设置固定张数。

券面额和券的活动次数都需设置,券的展示区域设置为该券可展示的位置。

选品报名规则介绍:设置报名时间和活动审核时间,店铺、商品的报名门槛,逾期和不符合要求的店铺和商品不可报名此营销活动。

审核:根据实际情况可设置为人工审核或系统审核。

4. 活动发布

活动发布之前可对活动内容进行修改、再编辑等一系列操作,但是一旦活动发布,也就意味活动将要进行到下一个环节,发布之后不可进行编辑再操作,而活动设置的细节不可再进行修改。当确认营销活动设置的细节没有问题后,即可对此营销活动进行发布。

二、财务审批系统

根据前期对活动流程的分析可知在整个活动周期中至少需要两次的财务审批流程。

1. 整体活动额度申请审批

第一次为活动费用申请审批,财务根据活动的收益和活动的消耗额度对此活动进行评估,若出现活动费用短缺等问题,财务可有权一键驳回。

2. 活动优惠券设置审批

第二次审批则是在活动流程发布之后,同样需要财务人员对优惠券活动进行审批,财务人员需把控整体活动的费用预算,在各个时间节点,财务将通知费用的消耗情况。常见的财务审批系统是依托于OA办公系统,流程到财务人员权限下,财务人员核对活动设置细节,评估锁定的资源,如符合要求即可审批通过,活动入口正式建立成功。

核心审批券信息有:招商对象、展示区域、券面值平台、承担比例、预估券转化率、优惠说明等,而这些信息都是在设置券的过程中就需完成的。财务人员是对券信息的进一步检查,防止出现券设置错误等问题。

三、 运营报名与投放

1. 活动报名

活动入口建立成功后将产生活动入口编码,运营人员可根据活动入口来报名对应的营销活动。若活动设置为以店铺维度参加活动,则运营人员可报名店铺编码,若活动设置为单品维度参与,运营人员需提报对应的SKU。

活动报名时间截止后,活动策划人员可以按照活动规则要求对报名的选品进行审批,如果不符合要求,即可清退。此工作要求熟悉行业的各种产品,如爆款产品型号、滞销产品型号等,在具有销售压力的情况下,如何最大程度地发挥优惠券地作用,提升优惠券地ROI,参与地选品起到至关重要的作用。

报名结束后将生成券活动编码,此编码将是后期页面展示和活动数据复盘的重要查询条件,也是券链接的重要组成部分。

2. 优惠券投放与页面展示

一般的优惠券的投放分为站内投放和站外投放。

(1)站内投放

站内投放是指在公司内部平台中展示相应的广告资源。优惠券常见的投放渠道有会员领券、类目会场领券、店铺页面领券等。如何在页面中投放优惠券呢,核心需要优惠券编码数据。下面将以会场页面投放为例介绍如何置放优惠券。

会场页面主要包含主题、利益点、优惠券、核心产品等内容,这些内容都是通过相应的编码进行编辑的,以产品素材为例,运营人员通过编辑产品编码、产品型号、产品价格、产品核心利益点等关键信息,从而在会场页面中出现对应的产品。

同样,在会场页面中添加优惠券也是通过编辑添加优惠券的编码,页面即可出现对应的优惠券,之后可调整优惠券的位置来提醒用户领取需要的优惠券。优惠券在其他渠道的投放操作也是类似的。

大多数商品的四级详情页中会设置相应的优惠券,此优惠券是在创建券活动招商入口时就可进行设置,设置过程在上篇文章中有详细介绍。

(2)站外投放

和站内投放不同,站外投放是在外部平台中投放广告资源,付相应的广告费用,利用外部平台的流量来为自己的产品进行宣传。站外投放的主要作用是引流,引导消费者进入购物页面,领取优惠券后进行消费。

优惠券的页面展示

页面中的优惠券的状态分为立即领取和已抢光。若优惠券设置为全天领券,页面中的优惠券将一直释放优惠券,若优惠券领取完毕,则当天不再释放,页面显示已抢光。若优惠券设置为分时间段领券,页面中的优惠券是分时间段进行领取的,在某一时间段内领取完,页面显示已领完,下一时间段(如10点)开抢。

优惠券显示主要信息:面额、使用门槛、使用规则等,下图展示的是某平台页面展示的优惠券。

四、用户购买系统

1. 我的优惠券

在用户购物系统中,通常会有单独的一栏:我的优惠券,在此模块中会展示该用户账户中存在的所有的优惠券。用户账户中的优惠券分为三种状态:可用、已用(使用记录)、过期。

下图展示了某购物平台的优惠券。对于账户中新出现的优惠券或是即将过期的优惠券,系统推送消息进行提醒。

2. 支付

在订单付款页面结算时,系统会自动扣减可使用的最大额度的优惠券,面额相同的优先使用快过期的券。用户也可手动调整是否使用优惠券。在优惠券列表中存在可使用的优惠券和不可使用的优惠券,不可使用的优惠券可设置为灰色。

3. 退货

当用户申请退货且退货成功后,在规定时间后优惠券可自动返回至用户的账户中。

五、数据分析系统

数据分析系统中核心指标数据为:优惠券的领取量、优惠券领取率、优惠券有效使用率、优惠券支付金额、优惠券的ROI、优惠券使用新买家数等,以下是对这些指标的简单介绍。

优惠券的领取量:指用户成功领取的优惠券数量,具体分析两点:时间段、面额,不同时间段、不同面额的的优惠券领取量不同;优惠券领取率:(领取量 / 总发行量) * 100%;优惠券有效使用率:(有效使用量 / 使用量) * 100%;具体分析品牌、商品型号所对应的不同面额的优惠券的使用率;优惠券支付金额:成功使用优惠券订单的累计支付金额;优惠券ROI: 使用优惠券订单支付金额/优惠券金额,ROI越高,活动效果越好;优惠券使用新买家数 :新买家数越高,优惠券的拉新效果越显著。在数据分析系统中,以券编码作为查询条件,可方便快速地查找到对应活动的数据。

六、总结

券编码是贯穿了整个活动周期的:创建活动时生成活动编码,报名活动后生成券编码,页面展示时将券编码作为媒介搜索券信息,从而生成优惠券,分析数据时依据券信息查询活动数据。

本文对电商优惠券所涉及到的系统都进行了较为详细的介绍,电商优惠券系统是电商系统中较为复杂的部分,同时电商优惠券系统大多数是TOB系统,第一优先级是实现功能,但是其用户体验也是不可忽略的部分,之后针对一些细节板块我也将进行深入研究。

作者:Caroline,一名希望每天都有进步的运营和产品爱好者。

本文由 @Caroline 原创发布于人人都是产品经理,未经作者许可,禁止转载。

题图来自Unsplash,基于CC0协议。

电商详情页有哪些必备框架?

从认识商品到最终购买,根据买家心理的4个过程,我们要在详情页上半部分诉说产品价值,后半部分培养顾客的消费信任感。对于消费信任感不光通过各种证书、品牌认证的图片来树立。使用正确的颜色、字体,还有排版结构,这些对赢得顾客消费信任感也会起到重要的作用。

详情页每一块组成都有它的价值,都要经过仔细的推敲和设计。

产品整体展示图

①焦点图(引发兴趣)。当消费者点击商品进入店铺后,卖家要快速的切换到焦点图环节,通过让消费者看焦点图,迅速吸引和抓住他的眼球,使其明白这个商品是什么、商品的使用对象是谁?什么能够引发消费者的兴趣?引发兴趣的焦点图可以是热销盛况、产品升级,或者是买家的痛点等。

②场景图(激发潜在需求)。场景图的设置是要告诉消费者:这个商品用在什么场合、什么情境下。要迅速告诉消费者这个商品的使用者和消费者是谁。比如礼品类商品,其包含两个目标客户,一个是商品使用者,另一个是商品的购买者。所以要清楚地界定客户对象。

③细节图。通过场景图让客户对产品产生感性认识,形成兴趣,接下来就是理性部分要考虑的因素,也就是商品的细节。从哪些角度来展现商品细节才能让买家了解商品呢?这就需要尽量全面。设想一下,买家在实体店购买时会关注哪些细节:产品各角度的外观图、产品的内部细节等。

此外,还可以在图上附上文字,将图片无法传递的产品特性表述出来,让买家了解商品细节越多,产生的信任就越多。

产品介绍

①为什么购买?好处设计:为什么购买这个商品?要为商品做卖点设计、好处设计。痛点设计:加入消费者不买这个商品会有什么痛苦,做痛点设计最能打动消费者。

②同类型产品对比(产生信任)。前面的介绍已经让消费者动心,但如果要买,为何一定要选择这家店铺的商品?为了不让消费者流失到具备同类型商品的其他店铺去,一定要在详情页中做好同类型商品的对比,比如价格对比、价值对比、原料对比等。

店铺活动介绍

①提高收藏。对于中小卖家,一个非常关键的点是收藏店铺。一旦风格符合买家的喜好,并且购买商品满意后,他们很有可能再次光顾店铺。而此时我们需要抓紧卖家心理,提供最便捷的收藏按钮,还可以告知促销活动,让其提前收藏,触动买家收藏的欲望。收藏和促销的部分可以根据具体需要放置在详情页的最前端或者底部。

②购物须知。和消费者相关的合约,比如邮费、怎么发货、怎么退换货、有哪些售后服务等,这些内容有必要告知买家,虽然有的顾客可能不会细看,但是写在这里可以给顾客安全感,同时还能避免以后发生没必要的纠纷。来源:微信公众号 PingMianDesigner(平面设计)

相关问答

电子商务的 基本 框架 模式?

1、综合商城:将许多品牌专卖店装进去,这就是商城。而后面的淘宝商城也是这个形式,它有庞大的购物群体,有稳定的网站平台,有完备的支付体系,诚信安全体系(...

_____?3. 电子商务 是3层 框架 结构,底层是网络平台,中间是__?...

[最佳回答]1、互联网最基本的特征是:互动、共享、廉价;2、电子支票的使用步骤是购买电子支票、电子支票付款、清算;3、电子商务是3层框架结构,底层是网络平台,...

电子商务的 一般 框架 模型由哪些内容组成?

我是学电子商务的,我们若把电子商务形象化地看作是一座建筑物的话,那么中间的主题分为4层,而左右两旁各有一大支柱。主体4层:即3层基础和1层上层,自下而上...

简述 电子商务框架 包括的三个层次和两个支柱?

网络层是实现电子商务的最低层基础设施,即信息基础设施。它是信息的传输系统,也是实现电子商务最基本的保证。主要包括电信网络、有线电视网络和计算机网络。...

简述 电子商务的 基本 框架结构 ..._电子商务_帮考网

电子商务基本框架主要包括:1、建设电子商务数字证书认证中心和密钥管理机制;2、建设Internet支付网关;3、对已形成一个市级中心和三个行业分中心...

电子商务的 支撑体系 框架 是怎样的?

电子商务系统框架结构是电子商务系统中可拓展性强的一种结构模式,它是由三个层次和两个支柱组成的。三个层次分别是网络基础设施、信息发布和传输技术设施、一...

电子商务的框架 结构模型是如何构成的?

我是学电子商务的,我们若把电子商务形象化地看作是一座建筑物的话,那么中间的主题分为4层,而左右两旁各有一大支柱。主体4层:即3层基础和1层上层,自下而上...

电子商务 法的主要内容 框架 ?

电子商务法是调整在线交易关系的法律规范的总称。其主要内容包括电子商务的交易主体、交易合同、电子支付、数据与隐私权保护、消费者保护、市场准入与退出等...

电子商务的 一般 框架 分成哪几个层次电子商务的?

电子商务体系结构可以分为网络基础平台、安全结构、支付体系和业务系统四个层次。网络基础平台1.电子商务的网络基础平台电子商务以因特网为主要...电子商...

电商 框架 模型怎么组成?

电商框架模型的组成因平台和业务模式不同而异,但一般包含以下模块:用户模块、商品模块、订单模块、支付模块、物流模块、客服模块、运营模块等。用户模块包括...

标签:

相关阅读