电力电子器件应用论文 战略研究丨面向2035的新材料强国战略

小编头像

小编

管理员

发布于:2025年04月29日

107 阅读 · 0 评论

战略研究丨面向2035的新材料强国战略

文选自中国工程院院刊《中国工程科学》2020年第5期

作者:谢曼,干勇,王慧

来源:面向2035的新材料强国战略研究[J].中国工程科学,2020,22(5):1-9.

编者按

材料产业是国民经济建设、社会进步和国防安全的物质基础。我国已进入工业化中后期,材料的作用显得尤为重要,开展新材料强国战略研究,对支撑我国制造强国战略实施具有重要战略意义。新一代信息技术与新材料是制造业的两大“底盘技术”,信息技术与新材料深度融合,共同推动制造业向高端化发展。

近期,中国工程院干勇院士科研团队在中国工程院院刊《中国工程科学》撰文,系统分析了国内外新材料产业发展现状、趋势以及存在的问题,梳理了国内外新材料产业政策,围绕未来新材料发展战略需求,提出了新材料强国战略总体发展思路、强国特征和发展目标。文章聚焦先进基础材料、关键战略材料、前沿新材料及新材料“评价、表征、标准”平台建设等重点领域,梳理了重点发展方向,并从构建新材料自主创新体系,建设新材料数字化研发平台、生产应用示范平台、资源共享平台,完善新材料质量技术基础体系,培育与新材料产业发展相适应的人才队伍等方面提出政策措施建议,以期为我国新材料产业发展和政府有关部门提供决策参考。

一、前言

材料服务国民经济、社会发展、国防建设和人民生活的各个领域,是经济建设、社会进步和国家安全的物质基础和先导,支撑了整个社会经济和国防建设。新一代信息技术与新材料是制造业的两大“底盘技术”。新一代信息技术是第四次工业革命的驱动力,而新材料是支撑战略性新兴产业和重大工程不可或缺的物质基础。信息技术与新材料深度融合,共同推动制造业向高端化发展。

近几年,在新一轮科技革命和产业革命的大背景下,新材料技术不断取得新突破,新材料和新物质结构不断涌现,全球新材料产业保持快速增长态势。与发达国家相比,我国新材料产业起步较晚、基础薄弱。“十二五”以来,我国出台多项政策文件,在材料领域全面部署,对标发达国家奋起直追。经过不懈努力,我国在体系建设、产业规模、技术进步、集群效应等方面取得了较大进步,为国民经济和国防建设做出了重要贡献,已成为名副其实的材料大国。但与此同时,我国新材料产业发展也存在诸多问题,材料强国之路任重道远。

为推动新材料产业高质量发展,支撑制造强国战略实施,2017年12月,中国工程院正式启动“新材料强国2035战略研究”重大咨询项目,旨在对我国新材料产业发展进行顶层设计。项目组织先进基础材料、关键战略材料、前沿新材料,以及新材料评价、表征、标准平台建设等课题组,聚焦重点领域,制定面向2035的新材料强国发展战略,为国家加快提升新材料自主创新能力和产业核心竞争力提供咨询建议。

本文作为“新材料强国2035战略研究”项目的学术性成果展示,分析新材料产业发展现状、趋势及存在问题,梳理新材料产业政策,围绕新材料战略需求,研究新材料强国发展战略总体思路、强国特征及发展目标,针对新材料产业重点领域提出重点发展方向,研究提出相关政策措施,为我国新材料产业发展和政府有关部门决策提供支撑和参考

二、新材料产业发展现状及趋势

(一)国外新材料产业发展现状及趋势

1. 产业发展现状及趋势

全球新材料产业发展迅速,产业规模不断扩大 。据统计,2019年全球新材料产值达2.82万亿美元。全球新材料产业已形成三级梯队竞争格局,各国产业发展各有所长。第一梯队是美国、日本、欧洲等发达国家和地区,在经济实力、核心技术、研发能力、市场占有率等方面占据绝对优势。第二梯队是韩国、俄罗斯、中国等国家,新材料产业正处在快速发展时期。第三梯队是巴西、印度等国家。从全球看,新材料产业垄断加剧,高端材料技术壁垒日趋显现。大型跨国公司凭借技术研发、资金、人才等优势,以技术、专利等作为壁垒,已在大多数高技术含量、高附加值的新材料产品中占据了主导地位。

当前,以新一代信息技术、新能源、智能制造等为代表的新兴产业快速发展,对材料提出了更高要求 ,如超高纯度、超高性能、超低缺陷、高速迭代、多功能、高耐用、低成本、易回收、设备精良等,新材料的研制难度前所未有。新材料产业向绿色化、低碳化、精细化、节约化方向发展。新材料研发及制备方法创新进程加快。以材料基因工程为代表的材料设计新方法的出现,大幅缩减了新材料的研发周期和研发成本,加速新材料的创新过程。物联网、人工智能、云计算等新一代信息技术和互联网技术的飞速发展,以及新型感知技术和自动化技术的应用,推动新材料产业研发进程不断加快。

2. 新材料产业政策

近年来,国外主要发达国家针对新材料重点领域出台了相关专项政策 ,对重点新材料领域实行长期精准扶持和提前战略布局,促进本国新材料产业快速发展,使其纷纷在国际新材料产业中占据了领先地位。如在第三代半导体领域,美国、欧洲、英国、日本、韩国等国家和地区近年来出台了60余项政策,总投入37亿美元,主要发展电力电子、光电子、微波射频、半导体照明等领域的SiC衬底、GaN射频器件、GaN LED、SiC和 Si基GaN功率器件、有机发光半导体(OLED)、电力电子器件等芯片封装材料。

针对重点材料领域,国外积极实施保护本国利益的贸易政策。 截至2020年8月,美国已对约5500亿美元中国输美商品加征关税,关税清单中广泛涉及通信、电子、机械设备、汽车、家具等产品,这些产业间接或直接影响到上游新材料企业,尤其是低附加值的材料企业利润将受到较大影响。

发达国家对关键技术和产品的出口不断设置壁垒。 2018年8月,美国总统签署了《出口管制改革法案》,同年11月美国商务部工业与安全局又提出了一份针对关键技术和相关产品的出口管制框架方案,列出了14个考虑进行管制的领域,涉及先进材料技术以及与新材料制备相关的设备、检测仪器等。

(二)我国新材料产业发展现状及问题

1. 产业发展现状

新材料产业的生产体系基本完整,产业规模不断壮大 。我国新材料产业已形成了全球门类最全、规模第一的材料产业体系。建成了涵盖金属、高分子、陶瓷等结构与功能材料的研发和生产体系;形成了庞大的材料生产规模,我国钢铁、有色金属、稀土金属、水泥、玻璃、化学纤维、先进储能材料、光伏材料、有机硅、超硬材料、特种不锈钢等百余种材料产量达到世界第一位。据统计,自“十二五”以来,我国新材料产业产值快速扩张,从2010年的0.65万亿元增长到2019年的4.57万亿元。逐步建立了以企业为主体、市场为导向、“用产学研”相互结合的新材料创新体系;依托地区资源优势,形成了环渤海、长江三角洲、珠江三角洲地区,中西部地区,东北地区新材料产业集群。

新材料科技快速发展不断推动产业结构优化。 如超级钢、电解铝、低环境负荷型水泥、全氟离子膜、聚烯烃催化剂等产业化关键技术的突破,促进了钢铁、有色金属、建材、石化等传统产业转型升级。新材料为我国航空航天、能源交通、工程建设、资源节约及环境治理等领域一系列国家重大工程的实施提供了不可或缺的物质基础和保障。例如,高性能钢材料、轻合金材料、工程塑料等产品结构不断优化,有力支撑和促进了高速铁路、载人航天、海洋工程、能源装备的“走出去”;第三代铝锂合金成功实现在大飞机上应用等。

2. 新材料产业政策

近些年,国家高度重视新材料产业发展,相关部委陆续推出了一系列政策文件,如《增强制造业核心竞争力三年行动计划(2018—2020年)》《“十三五”先进制造技术领域科技创新专项规划》《“十三五”材料领域科技创新专项规划》《新材料产业发展指南》《国家新材料生产应用示范平台建设方案》《国家新材料测试评价平台建设方案》《新材料标准领航行动计划(2018—2020年)》《重点新材料首批次应用示范指导目录(2019年版)》等,这些政策的出台大大促进了新材料产业的快速发展。

同时, 各地方政府和主管部门对新材料产业也十分关注,制定了一批地方性新材料产业政策 。如北京、内蒙古、安徽、河北、广东等多个省(自治区、市)及计划单列市也先后出台了新材料产业指导意见、发展规划、行动计划、实施方案,突出地方特色,推动新材料产业快速发展,初步统计有63项政策。在各地方案中既有大的综合性规划,也有地方特色的专题规划,如河南省出台的《河南省尼龙新材料产业发展行动方案》《安徽省半导体产业发展规划(2018—2021年)》《江苏省增材制造产业发展三年行动计划(2018—2020年)》等,部分地方政府还专门就新材料企业进行认定,尤其是新材料首批次保险补偿机制得到了大力的推广,其中广东、江西、四川、湖南、甘肃、山东、吉林、上海、宁波、厦门等诸多省(区、市)出台了地方性保险补偿政策。

3. 产业发展存在的问题

材料支撑保障能力不强,受制于人问题突出,产业链自主可控性较差。 究其原因,长期以来,随着我国经济的爆发式增长,材料能买则买,对材料的原创性、基础性、支撑性缺乏足够的重视,导致新材料产业基础薄弱,成为“短板”中的重灾区,对产业安全和重点领域构成重大风险。

引领发展能力不足,创新链不通畅,难以抢占战略制高点。 由于材料的研发与应用结合不够紧密,工程应用研究不足、数据积累严重缺乏,不仅导致面向材料实际服役环境有针对性的研究缺失,还导致材料的质量工艺不稳定、性能数据不完备、技术标准不配套、考核验证不充分,从而造成大量的新材料难以跨越从研制到应用的“死亡之谷”,有材不能用、有材不会用问题十分突出。

新材料研发投入方式单一,投入不足且分散,原始创新能力弱 。国家对新材料基础研究缺乏长期稳定的支持,在科技项目中财政资金投入的集中度较低,存在“撒胡椒面”现象。此外,新材料企业自主投入不足,大多新材料企业重视眼前利益从而忽视了原始创新。

质量技术基础设施建设薄弱,产业支撑体系不健全。 材料评价标准严重缺失,认证认可质量保障服务不够,尚未建立完善的材料标准体系。材料检验检测等基础能力差,检验检测资源优化配置不足,检测能力不足,检测市场机制不完善,检验检测服务能力无法满足产业全面需求,检验检测技术水平和服务能力无法满足国际化需求。

未形成良好的产业发展生态,产业发展环境有待优化。 新材料产业创新投融资环境不佳,新材料领域的创新人才缺乏,新材料进出口政策体系和知识产权法律制度不健全。

三、面向2035的新材料产业发展战略需求

当前,我国正处于战略转型期,亟需开辟新的经济增长点,提高环境承载能力,这为我国新材料的大发展提供了难得的历史机遇。在转型升级和新型工业化发展的交汇时期,对新材料的战略需求特别突出。

(一)运载工具领域

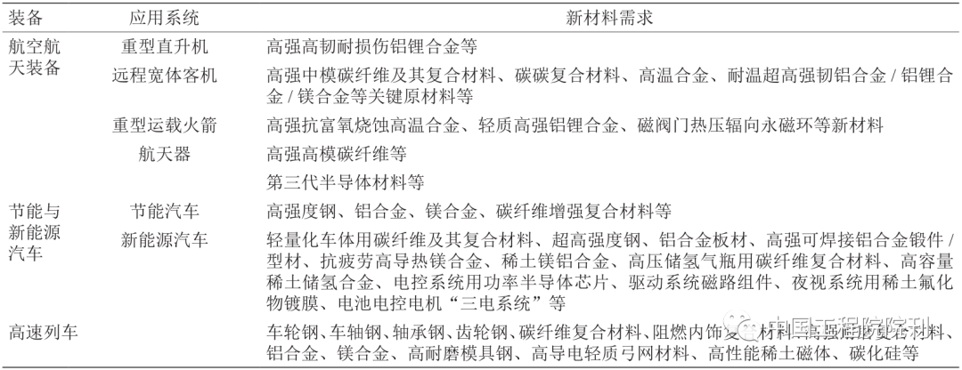
《中国制造2025》中提出大力发展新能源、高效能、高安全的系统技术与装备,完善我国现代交通运载核心技术体系,发展时速 400 km 高速列车、远程宽体客机、新能源汽车等运载工具,提升交通运载可持续发展能力和“走出去”战略支撑能力。因此,亟需对重型直升机、高速列车、远程宽体客机、新能源汽车、重型运载火箭、航天器等运载工具所需核心部件及关键材料进行研发,形成核心部件产品自主保障能力 (见表1)。

表1 运载工具领域新材料需求

(二)能源动力领域

以煤炭为主和油气资源紧缺的能源结构,决定了我国国家能源战略发展重点在于发展新一代高效清洁燃煤发电技术和深海油气资源开发技术 。先进能源动力系统用特种合金代表国家高端装备核心竞争力,属于国家战略型新材料范畴,是我国抢占技术制高点的重大机遇。核电、油气开发等能源领域重大项目对特种合金、稀土材料、非晶材料、超导材料、复合材料等新材料提出急迫需求(见表2)。

表2 能源动力领域新材料需求

(三)信息显示领域

集成电路与信息显示是我国电子信息产业的两大基石,是信息领域为数不多的千亿美元级产业,带动力和辐射力极强,在我国国民经济中占有极其重要的战略地位,信息显示领域新材料需求见表3。新型信息技术及产业的发展需要电子信息材料支撑,当前我国电子信息材料研发技术与发达国家存在较大差距。

表3信息显示领域新材料需求

注:QLED为量子点发光二极管;LD为激光二极管;LED为发光二极管

(四)生命健康领域

随着全球人口老龄化日益加剧,人们对自身健康的关注度不断提高,健康产业进入加速发展时期。生物医用材料的快速突破,将在疾病快速诊断、人体器官修复移植方面为人类带来福祉,对国家的医疗安全、人民健康产生至关重要的影响 ,生命健康领域新材料需求见表4。

表4 生命健康领域新材料需求

四、新材料强国发展战略

(一)总体思路

以习近平新时代中国特色社会主义思想为指导,全面贯彻落实党的“十九大”精神,面向建设科技强国和制造强国的战略蓝图,立足国民经济和国防安全重大需求,以提高新材料自主创新能力为核心,以先进基础材料、关键战略材料、前沿新材料为发展重点, 坚持供给侧结构改革,坚持可持续发展,大力发展新技术、新模式、新业态,实现新材料产业转型升级和结构调整,以创新驱动发展,建立以企业为主体,“产学研用”深度融合的新材料自主创新体系,全面提升我国新材料自主保障能力和市场竞争力,把我国建设成为新材料强国。

(二)发展目标

到2025年,重点新材料总体技术和应用与国际先进水平同步, 部分达到国际领先水平;全面提升新材料产品质量水平与稳定性,中高端产品所占比重大幅提升,整体水平进入全球价值链中高端环节;关键高端材料和高端装备自主研发水平和自主保障能力显著提升,关键短板材料受制于人问题得到有效缓解。

到2035年,在世界材料强国行列中占有一席之地 ;围绕保障国家安全、产业安全、科技安全的重大需求,核心系统、关键器件受制于人的问题基本解决;对事关国计民生和国家安全重点领域的器件与材料需求,构建系统性、全方位的支撑保障能力;全面提升材料行业的国际竞争力,基本建成材料自主创新体系。

到2050年,位于世界材料强国前列,全面建成材料自主创新体系 ,材料研发能力和产业竞争力处于全球领先水平;材料发展全面满足国民经济建设和国防安全需求,支撑人类经济社会发展。

(三)发展重点与发展方向

1. 先进基础材料

先进基础材料领域发展重点及发展方向主要包括 先进钢铁材料、先进有色金属材料、先进石化材料、先进建筑材料、先进轻工材料及先进纺织材料等(见表5)。

表5 先进基础材料领域发展重点及发展方向

2. 关键战略材料

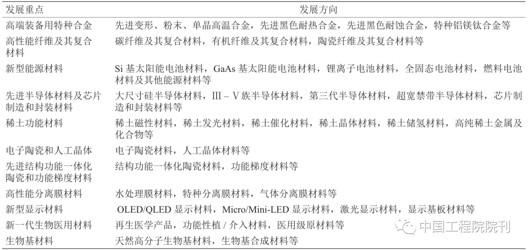
关键战略材料领域发展重点及发展方向主要包括 高端装备用特种合金、高性能纤维及其复合材料、新型能源材料、先进半导体材料及芯片制造和封装材料、稀土功能材料、电子陶瓷和人工晶体、先进结构功能一体化陶瓷和功能梯度材料、高性能分离膜材料、新型显示材料、新一代生物医用材料及生物基材料等(见表6)。

表6 关键战略材料领域发展重点及发展方向

3. 前沿新材料

前沿新材料领域发展重点及发展方向主要包括 3D打印用材料、超导材料、智能仿生材料、石墨烯材料等(见表7)。

表7 前沿新材料领域发展重点及发展方向

4. 新材料评价、表征、标准平台建设

新材料评价、表征、标准平台建设主要包括 平台基础要素建设与完善、机制建设与完善、平台运行重点任务等重点发展方向(见表8)。

表8 新材料评价、表征、标准平台建设发展重点及发展方向

五、政策及保障措施

(一)构建新材料自主创新体系

构建以企业为主体的自主创新体系,推进材料领域国家重点实验室的资源整合和规划布局。 在石墨烯、轻量化材料、稀土新材料、先进复合材料等关键材料领域建设国家制造业创新中心,培育材料领域新型产业技术研究院,统筹建设新材料协同攻关机构,加强科学技术部、工业和信息化部、发展和改革委员会等各部委组织协调,形成工作合力,合理分配创新资源,避免新材料领域的创新资源分散、创新载体重复建设。

(二)加强新材料数字研发平台、生产应用平台、资源共享平台建设

大力推进材料基因工程,建设材料数字化研发平台,推动材料基因工程加速融入新材料的研发、设计、制造和应用全生命周期,缩短新材料研发周期,降低研发成本。 完善国家级生产应用示范平台,解决核心材料生产应用技术开发、应用技术服役环境评价、生产应用示范线建设、资源数据库共享等问题,推动新材料的应用技术创新发展水平。加强新材料资源共享平台建设,对新材料产品、企业、集聚区、资金项目、成果奖励、学术文献、标准、专利、专家等海量数据资源进行汇聚加工,构建新材料行业知识服务系统;搭建新材料仪器设施共享系统,实现关键仪器设施的在线互联与服务共享等。

(三)构建促进新材料发展的政策体系

完善财税金融政策,加大财税金融支持力度,健全投融资机制。 大力实施知识产权战略,设立国家知识产权专项基金,聚焦于产业核心技术攻关,将核心技术成果转化为知识产权,同时加强知识产权保护,增强知识产权运营效率。积极发挥政府采购等政策引导作用,鼓励在关系国民经济命脉的重要行业和重点产业、重大基础设施、重大建设项目等领域,优先使用新材料首批次应用示范目录产品。完善进出口政策体系,维护公平贸易环境,支持新材料企业运用贸易救济、反垄断等方式维护公平竞争秩序,引导并支持新材料企业做好贸易摩擦应对。建立新材料首批次应用容错和激励机制,研究建立政府投资基金容错机制,加大对新材料领域的支持力度,在保障资金安全稳健的前提下,加快投资决策速度。

(四)完善新材料标准、测试、表征、评价体系

建立支撑新材料产业高质量发展的标准体系 ,开展新材料标准领航行动,加大先进基础材料、关键战略材料及前沿新材料标准的有效供给,充分发挥标准化对新材料产业发展和质量变革的引领作用。完善新材料测试、表征、评价体系,建立国家新材料测试评价平台,构建新材料测试评价体系,解决新材料测试评价的瓶颈和短板。大力培育发展自主认证、检测品牌,提升国际竞争力。

(五)培育与新材料产业发展相适应的人才队伍

在吸引国外新材料创新人才的同时,也要加大国内新材料人才的培养力度,形成可持续的人才供给模式。 在新材料基础研究和重大全球性问题研究领域,主动发起国际重大科学计划和工程,搭建世界级新材料科研平台/项目,可吸引国外顶尖科学家和团队参与,攻克科研难关,为科学家提供可以发挥实力的事业平台;对不涉及国家机密的新材料重大科技项目,可吸引国外人才参与研究。不断完善我国新材料人才的评价机制,克服唯论文、唯职称、唯学历、唯奖项倾向,注重标志性成果的质量、贡献、影响。建议调整人才的科技评价机制,通过相关激励方式,让科技人员在成果转化中体现价值。

注:本文内容呈现略有调整,若需可查看原文。

作者介绍

干勇 ,冶金材料专家,中国工程院院士。

长期从事冶金、新材料及现代钢铁流程技术研究,是我国材料、冶金、现代钢铁流程的学术带头人之一。

☟ 如 点击文末 “阅读原文”

战略研究:金属基复合材料的发展机遇和挑战

战略研究:金属激光增材制造技术发展研究

前沿研究:数据驱动的材料创新基础设施

前沿研究:一种连接材料基因组工程数据库与集成智能制造的新型数据标识编码

前沿研究:稀土永磁材料专题

前沿研究:稀土永磁体的前景展望

战略研究:核能用材 & 矿产资源强国

中国工程院院刊

工程造福人类

科技开创未来

微信公众号ID :CAE-Engineering

注:论文反映的是研究成果进展,不代表《中国工程科学》杂志社的观点。

植入式生物电子器件柔软“贴身”不怕水

◎卢力媛 本报记者 王 春

近日,中国科学院上海微系统与信息技术研究所研究员陶虎团队与上海交通大学医学院附属第六人民医院合作,利用蚕丝蛋白材料的超收缩特性与键合工艺,实现了器件的水触发可控几何重构,开发出一种具有高度生物适配性的植入式生物电子器件。相关研究论文发表于《先进材料》。

克服原材料局限性

蚕丝蛋白由天然蚕茧提炼加工得来,具有无生物毒性、不引起排异反应、体内可降解、强韧等特点,常被应用于研制各种生物医学植入物,如人工心脏瓣膜、骨科接骨板钉等。不过,使用蚕丝蛋白等聚合物制备生物电子器件时,相关研究仍面临一定挑战。

论文通讯作者、中国科学院上海微系统与信息技术研究所副研究员柳克银告诉记者,蚕丝蛋白薄膜常用于制作植入式生物电子器件的衬底。这种薄膜遇水后会吸水膨胀,使得器件表面的导电结构被撕裂,致使电子器件无法在人体内长期工作。此外,用蚕丝蛋白制作的柔性电子器件往往通过被动形变的方式与人体的组织器官相贴合。这意味着这些器件的贴附效果有限,影响治疗效果。

针对上述难题,科研团队开发出了一种基于蚕丝蛋白材料的植入式生物电子器件。

“大多数柔性物质遇水会膨胀,但蜘蛛丝例外,遇水反而收缩,这种超收缩性是蜘蛛网遇水不破的奥秘。”柳克银告诉记者,受此启发,研究团队调整了蚕丝蛋白的分子结构,使其具备超收缩特性,不会遇水膨胀断裂。

为了让蚕丝蛋白膜具备更好的贴附效果,研究团队利用多层蚕丝蛋白膜键合工艺,设计开发出形变可控的水触发几何重构蛋白薄膜。

“人体的器官和组织有各种形状,通过叠加可收缩、可扩张的蚕丝蛋白膜,可以使植入器件的形态产生变化。”柳克银指着改变为风车形状的蚕丝蛋白膜向记者解释。研究团队利用微纳米加工技术等方法,最终实现了蚕丝蛋白植入式器件与目标组织或器官的适配功能。

具有高度适配性

近年来,以植入式器件为基础的神经接口技术常被用于多种神经系统疾病的缓解和治疗。然而,传统的植入式器件面临器件植入创伤大、与人体适配性不高等问题。

研究团队不断创新,将蚕丝“跨界”应用于神经接口,解决了神经电极在植入时容易造成较大创伤的问题。为进一步提高蚕丝蛋白神经接口与神经组织的适配性,团队基于双层可卷曲蚕丝蛋白膜及微机电系统工艺,开发出一种用于外周神经的螺旋电极。

“血管和神经组织是柔软可弯折的,传统的神经电极很难适配。”柳克银说,受到爬藤植物启发,研究团队制作的螺旋电极可以像藤蔓一样“爬”上血管,能够跟随血管弯折而不造成影响,从而实现高度适配。

据了解,这种螺旋电极的电生理刺激功能和中长期在体生物相容性已得到初步验证。这也证明,多层几何可重构蛋白膜在生物电子器件制备领域有很广泛的应用前景。

柳克银说:“在进一步集成可控给药、电刺激等功能后,这类植入式电子生物器件有望应用于外周神经修复、脑皮层电生理信号记录以及肠道疾病治疗等方面。”

来源: 科技日报

相关问答

常用 电力电子器件 问题目前常用的电力电子器件有IGBT、SCR、P...

[最佳回答]电力电子器件太多了,你上面列举的IGBT、SCR、P-MOSFET只是功率开关类,事实上此类用的多的还有N-MOS、BJT等;理想的电力电子功率开关器件,最好是耐压...

如何利用等厚干涉检验光学元件表面的质量 论文 _作业帮

[最佳回答]等厚干涉条纹的不规则之处就是两镜面不吻合之处,算一下光路,就只到大概的缺陷了这个实验一般用迈克尔逊干涉仪做,有专门的电脑软件分析等厚干涉条...

电工技师 论文 怎么写?

文章总结了电工技术实验装置常见的故障现象、故障原因及维修方法,包括可调直流稳压电源、三相电源、IGBT元器件等常见故障,总结了诊断故障和处理故障问题的一...

机电一体化专业的毕业实习技术总结 论文 最好是关于..._求职实...

今年暑假,学院为了使我们更多了解机电产品、设备,提高对机电工程制造技术的认识,加深机电在工业各领域应用的感性认识,开阔视野,了解相关设备及技术...

微电子 要学什么课程? - ZzzZzzZzz 的回答 - 懂得

高数、英语、普通物理学、普通物理与实验、数学物理方法、理论物理(含导论)、近代物理实验、固体物理、电子线路及实验、微机原理及实验、数据结构...

科学小 论文 400字以上_作业帮

[最佳回答]蚂蚁的观察论文蚂蚁整天忙忙碌碌爬个不停,它们有时分头行动,有时成群结队,像有人在无声地指挥.我发现,不论什么时候,蚂蚁头上的两根触角总是不...

华工材料学院的专业都怎么样? 申请方

论文写完了,哪个网站可以检测论文?很多即将毕业的同学们,论文写作完成后都需要进行论文检测、论文查重等工作,但是很多的同学们不知道该怎么去检测,...

有什么杂志专门介绍 电子 产品?

《电子产品世界》半月刊系国家一级科技期刊、中国科技论文统计源期刊。1993年8月由中美两家权威性信息研究与服务机构中国科技信息研究所和美国IDG合办,并与...

论文 引用中的〔M〕和〔J〕代表什么? - 156****8939 的回答 -...

不得将引用文献标注置于各级标题处。文科学位论文可采用标注与脚注并行的原则。脚注编号用阿拉伯数字置于圆圈中,如”…成果①”,脚注作页下注,用...

美国再次限制华为,明天芯片股会怎么走?

华为回应:没有伤痕累累哪来皮糙肉厚,英雄自古多磨难!5月15日,美国商务部方宣布,美国商务部全面限制华为购买采用美国软件和技术生产的半导体。5月16日,...综...

标签:

相关阅读