可控硅电子开关应用 可控硅控制电路有什么用?

小编头像

小编

管理员

发布于:2026年04月14日

98 阅读 · 0 评论

可控硅控制电路有什么用?

可控硅(Silicon Controlled Rectifier) 简称SCR,是一种大功率电器元件,也称晶闸管。它具有体积小、效率高、寿命长等优点。在自动控制系统中,可作为大功率驱动器件,实现用小功率控件控制大功率设备。它在交直流电机调速系统、调功系统及随动系统中得到了广泛的应用。目前交流调压器多采用可控硅调压器。今天就让我们来看看可控硅电路:

可控硅调压器电路(一)

  可控硅交流调压器由可控整流电路和触发电路两部分组成,二极管D1—D4组成桥式整流电路,双基极二极管T1构成张弛振荡器作为可控硅的同步触发电路。当调压器接上市电后,220V交流电通过负载电阻RL经二极管D1—D4整流,在可控硅SCR的A、K两端形成一个脉动直流电压,该电压由电阻R1降压后作为触发电路的直流电源。在交流电的正半周时,整流电压通过R4、W1对电容C充电。

  当充电电压Uc达到单结晶体管T1管的峰值电压Up时,单结晶体管T1由截止变为导通,于是电容C通过T1管的e、b1结和R2迅速放电,结果在R2上获得一个尖脉冲。这个脉冲作为控制信号送到可控硅SCR的控制极, 使可控硅导通。可控硅导通后的管压降很低,一般小于1V,所以张弛振荡器停止工作。当交流电通过零点时,可控硅自关断。当交流电在负半周时,电容C又重新充电,周而复始,便可调整负载RL上的功率了。

元器件选择

  调压器的调节电位器选用阻值为470KΩ的WH114-1型合成碳膜电位器,这种电位器可以直接焊在电路板上,电阻除R1要用功率为1W的金属膜电阻外,其余的都用功率为1/8W的碳膜电阻。D1—D4选用反向击穿电压大于300V、最大整流电流大于0.3A的硅整流二极管。SCR选用正向与反向电压大于300V、额定平均电流大于1A的可控硅整流器件,如国产3CT系列。

可控硅调压器电路(二)

在很多使用交流电源的负载中,需要完成调光、调温等功能,要求交流电源能平稳地调节电压。这一路电路是一种筒单交流调压器,可代替普通交流调压器,体积小、重量轻、控制方便。

工作原理:电源经电阻R,和电位器W 向电容C充电。当电容上的电成送到手定值时尧通过二极管D和可控硅控制极,使可控硅触发导通,电流流经负载,可控硅导通后。触发电路被短接。在交流电压为零时,可控硅又自动断开,而后触发电路中电容C再次充电,使可控硅再次导通。改变电容的容量和w阻值。可增大或减小导通角,使输出电压升高或降低。从而起到调压之目的。

可控硅的反向电压由电源电压来定:电流参数由负载Rr 婴求来定。

可控硅调压器电路(三)

  本图介绍的温度控制器,具有SB260取材方便、性能可靠等特点,可用于种子催 芽、食用菌培养、幼畜饲养及禽蛋卵化等方面的温度控制,也可用于控制电热毯、小功 率电暖器等家用电器。

工作原理:

  220V交流电压经Cl降压、VD,和VD。整流、C2滤波及VS稳压后,一路作为IC(TL431型三端稳压集成电路)的输入直流电压;另一路经RT、R3和RP分压后,为IC提供控制电压。在被测温度低于RP的设定温度时,NTC502型负温度系数热敏电阻器Rr的电阻值较 大,IC的控制电压高于其开启电压,IC导通,使LED点亮,VS受触发而导通,电热器 EH通电开始加热。随着温度的不断上升,Rr的电阻值逐渐减小,同时IC的控制电压也随之下降。当被测温度高于设定温度时,IC截止,使LED熄灭,VS关断,EH断电而停止加热。随后温度又开始缓慢下降,当被测温度低于设定温度时,IC又导通,EH又开始通电加热。如此循环不止,将被测温度控制在设定的范围内。

可控硅调压器电路(四)

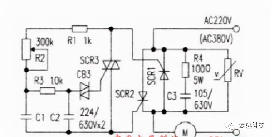
  一般书刊介绍的大功率可控硅触发电路都比较复杂,而且有些元件难以购买。笔者仅花几元钱制作的触发电路已成功触发100A以上的可控硅模块,用于工业淬火炉上调节380V电压,又装一套用于大功率鼓风机作无级调速用,效果非常好。本电路也可用作调节220V交流供电的用电器。

将两只单向可控硅SCRl、SCR2反向并联.再将控制板与本触发电路连接,就组成了一个简单实用的大功率无级调速电路。这个电路的独特之处在于可控硅控制极不需外加电源,只要将负载与本电路串联后接通电源,两个控制极与各自的阴极之间便有5V~8V脉动直流电压产生,调节电位器R2即可改变两只可控硅的导通角,增大R2的阻值到一定程度,便可使两个主可控硅阻断,因此R2还可起开关的作用。该电路的另一个特点是两只主可控硅交替导通,一个的正向压降就是另一个的反向压降,因此不存在反向击穿问题。

但当外加电压瞬时超过阻断电压时,SCR1、SCR2会误导通,导通程度由电位器R2决定。SCR3与周围元件构成普通移相触发电路,其原理这里从略。SCR1、SCR2笔者选用的是封装好的可控硅模块(110A/1000V),SCR3选用BTl36,即600V的双向可控 硅。本电路如用于感性负载,应增加R4,C3阻容吸收电路及压敏电阻RV作过压保护,防止负载断开和接通瞬间产生很高的感应电压损坏可控硅。

可控硅调压器电路(五)

一种吸尘器使用可控硅元件构成调速电路

可控硅调压器电路(六)

  这个电路的独特之处在于可控硅控制极不需外加电源。

可控硅调压器电路(七)

  一种大功率直流电机调速电路。

可控硅调压器电路(八)

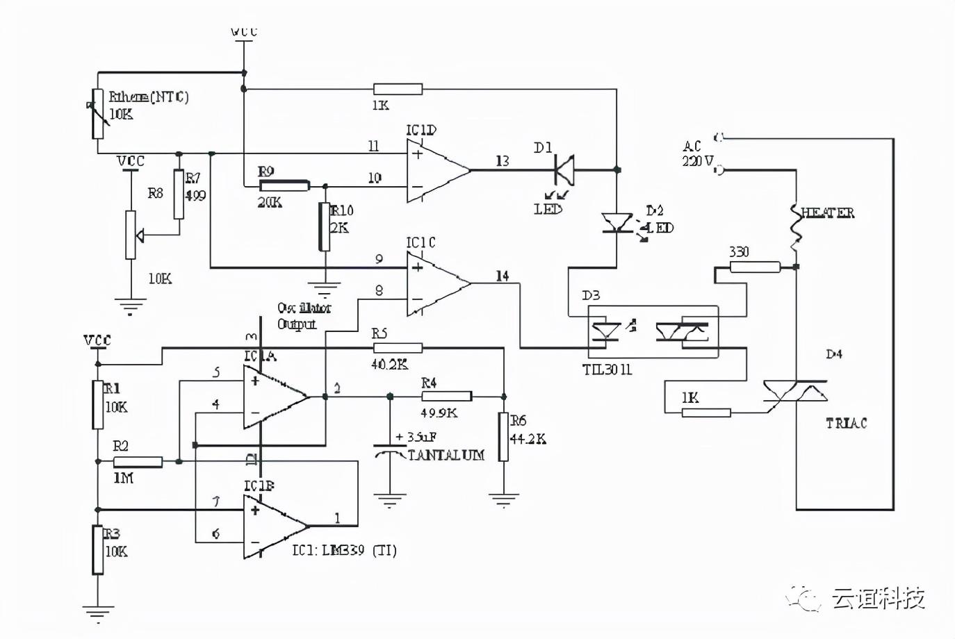
  使用一个负温度系数(NTC)的热敏电阻,用如图1a的电路可以用最少的元件、成本和复杂性将温度控制到1℃或更好的精度。该电路 含有保护以防止温度传感器短路或开路,且所有的元器件都是常用件。该控制器是PWM类型的,但它有指数的传递特性,而不是线性的。这个设计是基于一个LM339(四比较器),并包含了温度补偿。由于比较器的温漂会产生的Vos的变化,并导致了振荡器输出改变。然而,在产生工作周期的比较器上,也发生了同样的变化,两者相抵消从而消除了控制器的温漂。该控制器的核心是由IC1a、IC1b和相关元件组成的振荡器。振荡器输出的电压峰值和最小电压值是决定控制器精度的主要因素。

  振荡器的输出直接接到产生工作周期的比较器IC1c的输入端。R8决定温度的设置点。R8到Rtherm的分压为产生工作周期的比较器提供 比较电压,比较的输出驱动一个光隔离的双向可控硅驱动器。图所示出的元件参数值的温度系列是25~115℃。D1和D2用于温度传感器错误和工作周期指示。R9和R10设置IC1d的反相端电平,用以检测到温度传感器的开路。

该内容是小编转载自网络,仅供学习交流使用,如有侵权,请联系删除。如果你还想了解更多关于电子元器件的相关知识及电子元器件行业实时市场信息,敬请关注微信公众号 【上海衡丽贸易有限公司】主要以代理:铝电解电容、薄膜电容、MOSFET、压敏电阻、保险丝等国产知名品牌元器件。

浅谈可控硅的应用

家庭常用的调光台灯,无级调温电热毯,等等用电器,内部电路都有可控硅,我们今天就简单介绍一下它的工作原理,不讲通篇大论。重点是使用注意事项。感兴趣的朋友可往下看。

可控硅实物图

可控硅电原理图

简单的讲可控硅就是一个无触点电子开关,有单相双向之分,常用的就是单相可控硅。它有三个电极,阳极A,阴极K和控制极G,阳极和阴极相当于开关的两个接点,控制极相当于开关的钮子,纽子的“作用力”可使两个接点闭合或者断开。但是这个“纽子”还有一个特殊功能,就是它可以无级调整供给负载(用电器)的电压,换句话说“无级调整”的功能术语讲叫“调整导通角”,也就是说,假如负载是一个灯泡,调整可控硅的导通角就可以给灯泡提供0~220v的电压,从而使灯泡的亮度从:不亮——微亮——较亮——最亮。线性变化控制。

无级调光台灯

从理论上讲,要使控制极触发,它才能工作,触发的方式有直流,交流,脉冲等方式。

假如负载是一个无级调温的电热毯,通过可控硅电路的调整,那电热毯就从微微热温度,直到最热的温度。

(韩国双温双控)无级调温电热毯

我们使用要注意的就是不要超负荷使用负载,啥意思?简单的说就是这个调光台灯最大能使用60W的灯泡,你就不能使用100W的灯泡,否则可控硅就会击穿!

我们家里最常用的电热毯是有三个档位的,“高,低,关”,它不是可控硅控制电路,只是简单的二极管半波整流限压而已,不是无级调温,要么很热,要么中温。

只有能在360度范围内调整的园纽才有无级调温功能,而且温度很适宜人体。

简易电热毯开关

所以,使用无级调温调光,调速的电器切记:负载一定按要求来使用,不能超载,超负荷使用!

(韩国电热毯就是无级调温。声明:我不卖货,它有几种产品:单人,双人,双温双控几种规格等等)

相关问答

可控硅 在电路中的主要用途是什么? - 177****8924 的回答 - 懂得

可以利用可控硅,在它的触发极上施加脉冲信号,来控制主回路的通断。还可以利用可控硅整流,利用改变同步触发脉冲的相位,来改变直流输出电压的高低。...

可控硅开关 电路原理?

可控硅的工作原理为:要使晶闸管导通,一是在它的阳极A与阴极K之间外加正向电压,二是在它的控制极G与阴极K之间输入一个正向触发电压。晶闸管导通后,松开按钮...

空调电路中光耦 可控硅 起什么作用?

1、起到隔离作用、使低压和高压隔离,可控硅也可以开关负载但它不能隔离。2、把小的驱动电压变成可以启动更大电流的开关。1、起到隔离作用、使低压和高压隔...

可控硅 智能 开关 原理?

可控硅智能开关是一种常用于电力控制的器件,其原理主要基于可控硅(也称为晶闸管)的工作原理。以下是可控硅智能开关的基本原理:1.可控硅的结构:可控硅由四...

可控硅开关 和复合开关的区别?

电力电容器组装成无功补偿柜,有多种投切方式,接触器的,复合开关的,可控硅的。接触器由于触点拉弧严重,损坏率高,一般在稳定负载上用还可以;复合开关的质量...

可控硅 开关 用的时候要怎么才会关闭啊?

可控硅导通有两个条件:一是可控硅阳极与阴极间必须加正向电压,二是控制极也要加正向电压。以上两个条件必须同时具备,可控硅才会处于导通状态。另外,可控硅一...

PLC晶闸管形式 应用 在什么场合?

1、晶闸管应用交直流调压,整流,无触点开关,逆变器等。2、晶闸管(Thyristor)是晶体闸流管的简称,又可称做可控硅整流器,以前被简称为可控硅;1957年美国通用电...

三脚 可控硅 的作用?

可控硅的作用一:可控整流作用可控硅的作用之一就是可控整流,这也是可控硅最基本也最重要的作用。大家所熟知的二极管整流电路只可完成整流的功能,并没有...

用双向 可控硅 作交流 开关 控制感性负载?

可控硅是半控型器件,触发导通后,即使没有触发脉冲也不会关断。要关断必须流过反向电流。作交流开关觉得不太好实现。可以尝试把负载补偿成容性负载。其他就想...

旋钮 可控硅开关 可以控制几个回路?

可以控制一个回路,用低电压小电流控制高电压大电流的负载。相当于你用人手去推动以前家庭用电电路里的闸刀,可控硅的控制极就代替了你的手,由它的信号来控制...

标签:

相关阅读