模拟电子技术应用举例 电气必备20个经典模拟电路,不同层级人员不同要求,建议收藏

小编头像

小编

管理员

发布于:2026年04月14日

104 阅读 · 0 评论

电气必备20个经典模拟电路,不同层级人员不同要求,建议收藏

初级层次 是熟练记住这二十个电路,清楚这二十个电路的作用。只要是学习自动化、电子等电控类专业的人士都应该且能够记住这二十个基本模拟电路。

中级层次 是能分析这二十个电路中的关键元器件的作用,每个元器件出现故障时电路的功能受到什么影响,测量时参数的变化规律,掌握对故障元器件的处理方法;定性分析电路信号的流向,相位变化;定性分析信号波形的变化过程;定性了解电路输入输出阻抗的大小,信号与阻抗的关系。有了这些电路知识,极有可能成长为电子产品和工业控制设备的出色的维修维护技师。

高级层次 是能定量计算这二十个电路的输入输出阻抗、输出信号与输入信号的比值、电路中信号电流或电压与电路参数的关系、电路中信号的幅度与频率关系特性、相位与频率关系特性、电路中元器件参数的选择等。达到高级层次后,电子产品和工业控制设备的开发设计工程师将是的首选职业。

电路一:桥式整流电路

注意要点:

①二极管的单向导电性:

二极管的PN结加正向电压,处于导通状态;加反向电压,处于截止状态。

▲伏安特性曲线

理想开关模型和恒压降模型:

理想模型指的是在二极管正向偏置时,其管压降为0,而当其反向偏置时,认为它的电阻为无穷大,电流为零.就是截止。恒压降模型是说当二极管导通以后,其管压降为恒定值,硅管为0.7V,锗管0.5V。

②桥式整流电流流向过程:

当u2是正半周期时,二极管Vd1和Vd2导通;而夺极管Vd3和Vd4截止,负载RL是的电流是自上而下流过负载,负载上得到了与u 2正半周期相同的电压;在u 2的负半周,u 2的实际极性是下正上负,二极管Vd3和Vd4导通而Vd1和Vd2截止,负载RL上的电流仍是自上而下流过负载,负载上得到了与u 2正半周期相同的电压。

③计算:

Vo, Io,二极管反向电压:

Uo=0.9U2, Io=0.9U 2/RL,URM=√2 U 2

电路2:电源滤波器

▲电源滤波器

注意要点:

①电源滤波的过程分析:

电源滤波是在负载RL两端并联一只较大容量的电容器。由于电容两端电压不能突变,因而负载两端的电压也不会突变,使输出电压得以平滑,达到滤波的目的。

波形形成过程:

输出端接负载RL时,当电源供电时,向负载提供电流的同时也向电容C充电,充电时间常数为τ充=(Ri∥RLC)≈RiC,一般Ri〈〈RL,忽略Ri压降的影响,电容上电压将随u 2迅速上升,当ωt=ωt1时,有u 2=u 0,此后u 2低于u 0,所有二极管截止,这时电容C通过RL放电,放电时间常数为RLC,放电时间慢,u 0变化平缓。

当ωt=ωt2时,u 2=u 0, ωt2后u 2又变化到比u 0大,又开始充电过程,u 0迅速上升。ωt=ωt3时有u 2=u 0,ωt3后,电容通过RL放电。如此反复,周期性充放电。由于电容C的储能作用,RL上的电压波动大大减小了。电容滤波适合于电流变化不大的场合。LC滤波电路适用于电流较大,要求电压脉动较小的场合。

②计算:

滤波电容的容量和耐压值选择

电容滤波整流电路输出电压Uo在√2U 2~0.9U 2之间,输出电压的平均值取决于放电时间常数的大小。

电容容量RLC≧(3~5)T/2其中T为交流电源电压的周期。实际中,经常进一步近似为Uo≈1.2U2整流管的最大反向峰值电压URM=√2U 2,每个二极管的平均电流是负载电流的一半。

电路三:信号滤波器

▲信号滤波器

注意要点:

①信号滤波器的作用:

把输入信号中不需要的信号成分衰减到足够小的程度,但同时必须让有用信号顺利通过。

与电源滤波器的区别和相同点:

两者区别为:信号滤波器用来过滤信号,其通带是一定的频率范围,而电源滤波器则是用来滤除交流成分,使直流通过,从而保持输出电压稳定;交流电源则是只允许某一特定的频率通过。

相同点: 都是用电路的幅频特性来工作。

②LC 串联和并联电路的阻抗计算:

串联时,电路阻抗为Z=R+j(XL-XC)=R+j(ωL-1/ωC);

并联时电路阻抗为Z=1/jωC∥(R+jωL)=

考滤到实际中,常有R<<ωL,所以有Z≈

▲幅频关系和相频关系曲线

③画出通频带曲线:

计算谐振频率:fo=1/2π√LC

电路四:

/

微分和积分电路

▲微分和积分电路

注意要点:

①电路的作用,与滤波器的区别和相同点;

②微分和积分电路电压变化过程分析,画出电压变化波形图;

③计算:时间常数,电压变化方程,电阻和电容参数的选择

电路五:

/

共射极放大电路

▲共射极放大电路

注意要点:

①三极管的结构、三极管各极电流关系、特性曲线、放大条件;

②元器件的作用、电路的用途、电压放大倍数、输入和输出的信号电压相位关系、交流和直流等效电路图;

③静态工作点的计算、电压放大倍数的计算。

电路六:

/

分压偏置式共射极放大电路

▲分压偏置式共射极放大电路

注意要点:

①元器件的作用、电路的用途、电压放大倍数、输入和输出的信号电压相位关系、交流和直流等效电路图;

②电流串联负反馈过程的分析,负反馈对电路参数的影响;

③静态工作点的计算、电压放大倍数的计算;

④受控源等效电路分析。

电路七:共集电极放大电路(射极跟随器)

▲共集电极放大电路(射极跟随器)

▲共集电极放大电路(射极跟随器)

注意要点:

①元器件的作用、电路的用途、电压放大倍数、输入和输出的信号电压相位关系、交流和直流等效电路图,电路的输入和输出阻抗特点;

②电流串联负反馈过程的分析,负反馈对电路参数的影响;

③静态工作点的计算、电压放大倍数的计算。

电路八:电路反馈框图

注意要点:

①反馈的概念,正负反馈及其判断方法、并联反馈和串联反馈及其判断方法、电流反馈和电压反馈及其判断方法;

②带负反馈电路的放大增益;

③负反馈对电路的放大增益、通频带、增益的稳定性、失真、输入和输出电阻的影响。

电路九:二极管稳压电路

▲二极管稳压电路

注意要点:

①稳压二极管的特性曲线;

②稳压二极管应用注意事项;

③稳压过程分析。

电路十:串联稳压电源

▲串联稳压电路

注意要点:

①串联稳压电源的组成框图;

②每个元器件的作用;稳压过程分析;

③输出电压计算。

电路十一:差分放大电路

注意要点:

①电路各元器件的作用,电路的用途、电路的特点;

②电路的工作原理分析。如何放大差模信号而抑制共模信号;

③电路的单端输入和双端输入,单端输出和双端输出工作方式

电路十二:场效应管放大电路

▲场效应管放大电路

注意要点:

①场效应管的分类,特点,结构,转移特性和输出特性曲线;

②场效应放大电路的特点;

③场效应放大电路的应用场合

电路十三:选频(带通)放大电路

▲选频(带通)放大电路

注意要点:

①每个元器件的作用,选频放大电路的特点,电路的作用;

②特征频率的计算,选频元件参数的选择;

③幅频特性曲线

电路十四:运算放大电路

注意要点:

①理想运算放大器的概念,运放的输入端虚拟短路,运放的输入端的虚拟断路;

②反相输入方式的运放电路的主要用途,输入电压与输出电压信号的相位关系;

③同相输入方式下的增益表达,输入阻抗,输出阻抗。

电路十五:差分输入运算放大电路

注意要点:

①差分输入运算放大电路的的特点,用途;

②输出信号电压与输入信号电压的关系式。

电路十六:电压比较电路

注意要点:

①电压比较器的作用,工作过程;

②比较器的输入-输出特性曲线图;

③如何构成迟滞比较器。

电路十七:RC振荡电路

注意要点:

①振荡电路的组成,作用,起振的相位条件,起振和平衡幅度条件;

②RC电路阻抗与频率的关系曲线,相位与频率的关系曲线;

③RC振荡电路的相位条件分析,振荡频率,如何选择元器件。

电路十八:LC振荡电路

注意要点:

①振荡相位条件分析;

②直流等效电路图和交流等效电路图;

③振荡频率计算。

电路十九:石英晶体振荡电路

注意要点:

①石英晶体的特点,石英晶体的等效电路,石英晶体的特性曲;

②石英晶体振动器的特点;

③石英晶体振动器的振荡频率。

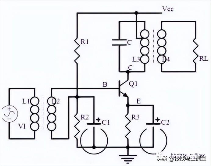
电路二十:功率放大电路

注意要点:

①乙类功率放大器的工作过程以及交越失真;

②复合三极管的复合规则;

③甲乙类功率放大器的工作原理,自举过程,甲类功率放大器,甲乙类功率放大器的特点。

(来源:网络,版权归原作者所有,侵删)

100G电工入门资料

北大团队开发新型模拟计算电路,实现微秒级一步求解压缩感知还原

近期,北京大学孙仲研究员课题组在模拟计算领域取得重要突破,基于忆阻器(又称阻变存储器)阵列,成功实现了在微秒级一步求解复杂的压缩感知还原问题。

在该研究中,他们首先设计了一步实现“矩阵-矩阵”乘法的存内模拟计算单元,并基于该单元构建反馈回路,实现连续时间内一步还原压缩感知信号。

研究人员利用该电路在实验中还原了一维稀疏信号、二维彩图和核磁共振影像,其归一化均值误差低至 0.01,图片的峰值信噪比达到 27dB。在求解速度上,该电路比深度学习等数字计算方法快 1 至 2 个数量级。

孙仲表示:“我们的新方法最大的优势是速度极快,目前在实验上能够实现几微秒求解压缩感知还原。如果用带宽更宽的运算放大器,则能够在纳秒量级完成。在进行图片或影像还原时,可能最终时间只需要几毫秒。”

同时,该方法优于其他的电子或光子模拟计算方案,为压缩感知终端设备的实时信号处理提供了一种全新的解决方案,有望促进实现先进的医疗、通信和图像处理技术,例如核磁共振成像及信道估计。

“我们的电路解决的是稀疏近似的问题,在信道估计方向,可通过追踪信道实时更新信息,为提升未来 5G、6G 无线服务的质量提供可靠的预测方法。”孙仲说道。

图丨相关论文(来源:Science Advances)

近日,相关论文以《实现一步还原压缩感知的存内模拟计算方案》(In-memory analog solution of compressed sensing recovery in one step)为题在 Science Advances 发表[1]。北京大学博士生王识清为论文第一作者,孙仲为论文通讯作者。

图丨孙仲(右)与王识清(来源:该团队)

压缩感知还原涉及复杂的矩阵计算和非线性元素操作,在数字计算机中具有很高的计算复杂度。

近年来,基于新型计算范式的压缩感知还原计算加速得到了一些研究进展,但这些方案往往依赖于数字域的矩阵预计算,或离散时间的迭代计算。实际上,这些方案并没有降低计算复杂度,这些因素可能会引起额外的模数转换成本。

因此,一步实现压缩感知还原是一项巨大的挑战。孙仲解释说道:“在我们的研究开始之前,最多是用忆阻器阵列做出一个矩阵-向量乘法,而矩阵-矩阵乘法则被认为是不可能实现的。”

图丨用于一步求解压缩感知还原的内存模拟电路(来源:Science Advances)

为了解决该问题,该团队首先巧妙地设计了一种一步实现“矩阵-矩阵-向量”乘法的模拟存内计算单元,从而避免了以往研究中离散迭代或矩阵乘法的预计算的操作。

在此基础上,研究人员从求解的动力学方程出发,基于忆阻器阵列构建存内模拟计算电路,将该单元与其他模拟元件连接形成反馈回路,包含局部反馈或全局反馈,准确地映射相应的算法,从而实现了无需预计算、无需迭代的一步求解压缩感知还原。

实验中,研究人员首先通过标准的半导体工艺制备了忆阻器阵列,并基于该阵列构建了所设计的压缩感知还原电路。将压缩感知得到的信息转化为电压信号输入到电路中,电路的输出端即可输出还原的原始信号。

图丨在实验中还原一维稀疏信号、二维彩图和核磁共振影像(来源:Science Advances)

值得关注的是,在该研究中,图片的峰值信噪比达到 27dB。现在,已经有较多研究基于忆阻器阵列作为神经网络加速器。但不可忽视的是,忆阻器阵列由于存在噪声,会导致计算精度的问题。

孙仲指出,“我们之所以在信噪比方面取得较好的效果,是因为在压缩感知还原中包含了非线性操作,能够压制噪声,让它具有容错性,这一点和神经网络类似。”

另外,研究人员用模拟计算的方法对图片进行还原,对比结果显示,功耗为传统模拟器件的 2%;以专用数字电路进行比对,该方法的功耗为数字电路的三分之一。

一位了解该研究的专家认为,这个想法新颖而迷人。尽管他们使用的阵列尺寸很小,包括器件制造、电路设计和分析在内的结果证明了他们提出的方法的潜力和可行性。毫无疑问,这项研究有望在未来扩大阻变存储器的应用范围。

另一位专家则表示:“我喜欢这种紧凑的设计,也很欣赏减少模数、数模转换的想法,我认为该电路可能(对于某些应用)会有帮助。”

图丨DeepTech 2022 年“中国智能计算科技创新人物”入选者孙仲(来源:DeepTech)

近年来,孙仲与团队原创性地提出模拟矩阵计算技术,发展了相关基本理论,深入研究了其独特的计算复杂度问题,并完成了实验室阶段的电路验证,研究成果连续多年被写入国际电子器件与系统发展路线图。

凭借以原创、变革性的硬件计算范式,为智能计算相关行业中广泛的矩阵计算提供一种极致的加速技术,孙仲成为 DeepTech 2022 年“中国智能计算科技创新人物”入选者之一。

接下来,孙仲计划带领课题组进一步扩大阵列规模。“我们后续将集中解决大规模集成的问题,希望实现模拟计算电路集成,从而推动真正的应用。”

参考资料:

1.Wang,S. et al. In-memory analog solution of compressed sensing recovery in one step. Science Advances 9,50(2023). https://www.science.org/doi/10.1126/sciadv.adj2908

相关问答

模拟电子技术 的发展史是怎样的?模拟电子技术?

模拟电子技术的发展史,从1900年到1947年是电子管时代,从1947年开始是晶体管时代,从1960年开始进入集成电路时代。现在虽说早已经进入集成电路时代,但是学习模...

...眼睛设计了 电子 眼根据鸟的翅膀设计了飞机根据海星的触_作业帮

[最佳回答]仿生学举15个例子:1.由令人讨厌的苍蝇,仿制成功一种十分奇特的小型气体分析仪.已经被安装在宇宙飞船的座舱里,用来检测舱内气体的成分.2.从萤火虫到...

仿生学的 应用 的例子_作业帮

[最佳回答]乌贼和鱼雷诱饵乌贼体内的囊状物能分泌黑色液体,遇到危险时它便释放出这种黑色液体,诱骗攻击者上当.潜艇设计者们仿效乌贼的这一功能读者设计出了...

模拟电子技术 这门课有人学的比较好吗?

学得好不好,能否解决实际问题是王道!先来看一看模拟电子技术第一章BJT原理,以下10个基本的实际问题,学完模电能答上来几道:(1)硅自由PN结内电场内建电势(...

模电学的是什么?

模电是模拟电路的简称。模拟电路主要学半导体分立器件的应用,以此为基础的模拟集成电路的运用。主要内容包括:半导体基础知识,半导体器件,基本放大电路,多级...

俄罗斯发展 电子 模拟 电路在军事对抗中是优还是劣?

看了对本问题的十几个回答,没一个靠谱,而且绝大多数回答都把模拟电路与计算机扯到一起,实际上是胡扯。所以,我来回答这个问题。当然不能说前面这些回答本问...

俄罗斯的 模拟 电路是什么意思?

答:俄罗斯模拟电路技术,用激晶体振荡器替代了芯片。俄罗斯能在美国高压政策下保持硬气的一大原因就是它们有一套特殊的芯片生产技术。俄罗斯在前苏联遗留的...

电子技术 基础和模电有什么区别?

区别一、内容不同1、模拟电子技术基础:讲述了半导体二极管及其应用和晶体管及其放大电路等知识。2、电子技术基础:全面、系统地介绍了电子技术的基础知识和...

模拟 电路应该学习哪些课程?

电路与模拟电路2门课程都是属于电子,通信,自动化等专业必修的专业基础课程,很多学校都在大一开设这2门课程。电路课程主要内容包括电路模型和电路定律,...电...

模拟电子技术 和数字电子技术有什么区别?

模拟电子技术和数字电子技术是电子工程领域中的两个重要分支。模拟电子技术是指处理模拟信号的技术,模拟信号是连续变化的信号,可以取任意数值。模拟电子技术...

标签:

相关阅读