行业应用电子账户 详解“商户进件”与“支付账号”配置

小编头像

小编

管理员

发布于:2025年05月04日

88 阅读 · 0 评论

详解“商户进件”与“支付账号”配置

在国内支付环境下,商户开店,就需要为用户提供支付服务。本文将分析“商户进件”与“支付账号”配置,希望对你有所帮助。

一、背景

在现在国内支付环境下,商户开店,就需要为用户提供支付服务,来完成收款业务。商家如果要使用支付服务,必须要商户进件入网成功后拿到支付账号并且配置到商户收银支付系统才可以算是为用户提供支付服务。

我们先来简单分析下商户的支付环境和商户进件的目的。

1.1 支付环境

根据商家开店场景:分为线下实体店和线上店铺。

进而我们可以将支付场景划分为:线下支付和线上支付。

线下支付是指在实体场所中发生的支付交易,比如:现金,码牌(主扫支付-静态码),条码支付(被扫支付),动态码支付(主扫支付)等其中一种支付类型。

线上支付是指在网上完成的支付交易。比如:电商商城,小程序,公众号等支付方式。

1.2 商户进件的目的

就是将商家真实信息资料上传到指定渠道下。其中进件所选的渠道决定了用户在收银台所使用的支付方式。比如要支持支付宝、微信,就需要两个都进行进件。

商户为什么要进件呢?

一方面是为了完成商户真实性、合规经营等信息获取支付服务。另一方面,为了税收监管,防止洗钱,防止有虚假商户存在交易,无法追踪收取税务的问题。银监会的交易数据和税务总局税收要成正比。其中如果因为商户真实性未落实,产生的交易数据应该向谁去收取税呢?这时候收单机构就会被惩罚,如此一来就会由上级一层一层往下卡,来完成对商户真实性进行认证监管。

下面我们来详细分析下商户进件和支付账号配置的业务流程。

二、商户进件

2.1 给谁进件

要给谁进件,你肯定会说给商户进件,确实是。如果放到整个上下游组织结构中还要给哪些角色进件呢?

在分析要给谁进件这个问题?我们先来分析下收款商户和第三方支付机构的关系?

商户可以在第三方支付机构平台直接完成商户进件。也可以通过服务商间连完成进件。那么这两种方式涉及到的角色有:收款商户和服务商。

如果是直连商户,只需要给收款商户进件就可以了。资金最终就会由第三方支付平台直接结算给收款商户。

但通常,直连模式手续费高,间连模式手续费低。商户普遍会选择间连模式。

如果使用间连模式,第三方支付平台结算收款金额除了给收款商户以外,还需要结算佣金给服务商。

在这个过程中如果收款商户还有合作商户参与分佣,也需要为其进件。

在这张组织结构中,我们发现其实最终收款账户对于第三发支付平台来说就是一个商户,放眼全局,这个商户可能是收款商户,商户合作者,或者是服务商。

最终我们可以看出:要给提供商品或服务,并收取用户资金的收款商户进件。还要给收取商户佣金的商户合作者和服务商进件。

2.2 谁来进件

直连模式,商户可以自行在第三方支付平台进行进件,这里不在赘述。我们重点需要关注商户在saas软件服务商平台要如何进件。

商户可以通过saas平台应用软件自行报备。也可以由拥有该商户权限的代理商或运营人员为商户进行进件。

我们可以根据图看出收单服务商和收单外包机构的关系,是包含关系。也就是saas软件服务商,是作为收单服务商的渠道商,来进行管理支持商户进件的。商户使用前端产品:小程序,APP,WEB页面可发起进件请求。由saas软件服务商请求收单服务商,再由收单服务商上送给收单机构。最终由收单机构上传给清算机构。

这其中收单服务商及其收单外包机构,为实现商户进件需要先在中国支付清算协会网站上进行报备。

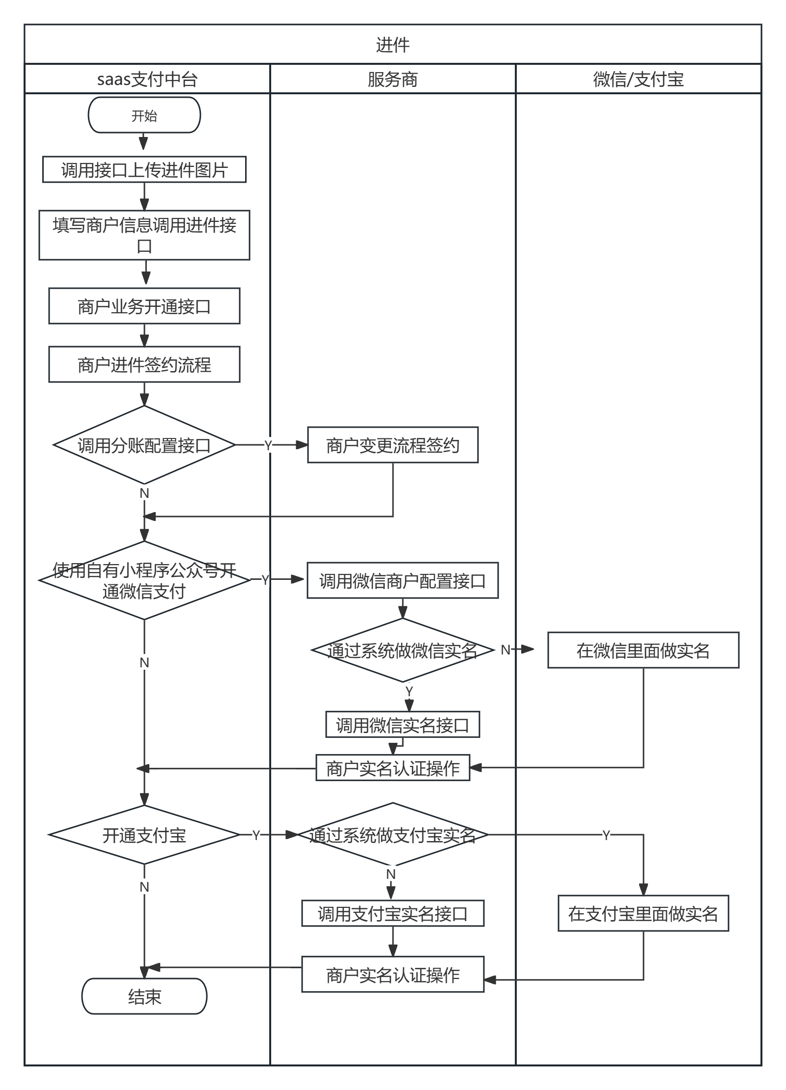
2.3 进件流程

商户进件的主要内容是:商户基本信息,资质信息,结算信息,开通所需支付渠道,配置不同渠道支付费率,账号等信息。

最终我们进件成功后,saas软件服务商平台会获得上游平台的支付商户号 和 对应支付密钥配置。

接下来我们就需要在saas软件服务商平台上配置支付账号,来给商户提供支付服务。

三、账号配置

3.1 商户账号关系图

关于商户支付账号管理,我们依旧放眼整个进件组织架构图来看,清算机构,收单机构,收单服务商,收单外包机构。其实每一层都要管理好本组织层中的支付账号和上游支付账号。由此我们可以知道,作为收单服务商的渠道商(saas软件服务商),在saas软件服务商中也要对商户进行支付账号管理。

在saas软件服务商系统创建商户的支付账号,并配置上游渠道中获取的支付账号和密钥。

该如何将上游提供的支付商户号和密钥配置到saas软件服务商平台呢?

3.2 商户支付账号创建

以商户为维度,可以创建多个支付账号。支付账号的支付渠道类型除了默认支付渠道和C扫B默认支付渠道以外,我们根据支付场景把支付方式进一步细分为:线下支付宝,线上支付宝,线下微信,线上微信,银联,翼支付,电子货币,和包食堂,刷脸等使用渠道。

在这些不同的支付方式中,会有很多支付渠道来提供支持。可以为商家提供多渠道选择。

3.3 商户支付账号配置

运营人员/代理商,在支付中台给商户配置支付账号并指定门店。

配置过程(以图中商户的某个支付账号为例):

按照不同场景的支付渠道进行配置渠道账号。比如选择进件成功的支付渠道(如图:富友支付渠道),将支付渠道商户号和公私钥配置到渠道中。指定商户下某具体门店使用。当商户的该门店下拥有多个支付账号时,系统会提示选中某一支付账号作为默认收款账户。

当用户发起一笔支付请求到支付中台时,支付路由检索出多个支付账号时,会根据支付方式,默认支付方式来检索出最符合的一个支付账号,以此来完成支付交易。

最终,我们通过商户进件入网和支付账号配置完成了支付发起的前期准备工作。

本文由 @PenguinPay 原创发布于人人都是产品经理。未经作者许可,禁止转载。

题图来自Unsplash,基于CC0协议。

该文观点仅代表作者本人,人人都是产品经理平台仅提供信息存储空间服务。

电子营业执照下载及应用操作指南

电子营业执照作为载有市场主体登记信息的法律电子证件,与纸质营业执照具有同等法律效力,可以作为企业、个体工商户等各类经营主体电子身份证使用。

一、下载电子营业执照

法定代表人是电子执照的默认领取人,首次领取只能由法定代表人通过手机等移动终端完成。法定代表人可以授权别人使用。

途径一、法定代表人/负责人通过微信小程序或扫码下载

步骤:1.法定代表人/负责人在微信小程序中找到“电子营业执照”小程序或用微信/支付宝扫码下方二维码

(微信小程序)

(微信和支付宝“扫一扫”)

2.点击进入电子营业执照小程序之后,点击“下载执照”。

3.完成实名认证后选择需下载的电子营业执照。

以江苏为例,其余省、市、自治操作相同

4.完成电子执照下载。

途径二、授权办事人领取电子营业执照

法定代表人或证照管理员录入授权信息并选择被授权的办事人,授权信息保存成功后,办事人可以去下载相应的执照。

二、同步申领电子印章

1.点击进入电子营业执照小程序之后,点击“其他应用”,选择“电子印章”。

2.点击“领取印章”。

3.选择已下载的电子营业执照,进行执照验证,点击“确认”,根据系统提示上传印模,领取电子印章。

三、多场景电子营业执照应用

1.证明身份。 出示营业执照以表明市场主体身份或使用营业执照进行市场主体身份认证和证明。

2.网上亮证。 在互联网上公开营业执照信息和链接标识。企业可登录国家市场监管总局电子营业执照网上服务专区:https://zzapp.gsxt.gov.cn进行“执照亮照”申请。申请完成后,系统生成亮照链接。

企业可将该亮照链接嵌入本企业经营网站或第三方经营平台网店中,实现亮照经营。

社会公众点击亮照图标时,系统将显示该企业的电子营业执照样式,查验真伪。

3.登录网站。 在贵州政务服务网(https://zwfw.guizhou.gov.cn/)法人登录页面可以选择“电子营业执照”方式进行登录并办理业务。

4.电子签名。 企业办理设立、变更、注销等登记业务时,在“全程电子化登记电子签名系统”生成电子签名任务,法人股东通过电子营业执照程序“扫一扫”完成电子签名。

5.授权他人管理、使用执照。

管理执照:进入电子营业执照模块,点击“授权他人管理执照”,选择要授权的公司营业执照,点击添加证照管理员,填写证照管理员信息保存即可。

使用执照:进入电子营业执照模块,点击“授权他人使用执照”,选择要授权使用的公司营业执照,点击新增授权,填写相关信息保存即可。同时,在授权页面内,可选择授权有效期,授权事项,实现精准授权。

6.企业年报、公司注销公告等

可通过“国家企业信用信息公示系统”(https://www.gsxt.gov.cn)完成年报填写、信用信息修复、其他信息公告,使用电子营业执照“扫一扫”登录,无需填报联络员信息和账户密码。

7.办理银行业务

企业法定代表人及电子营业执照授权使用人均可凭电子营业执照办理银行开户和对公业务。

其他事项继续拓展中

来源:昆山市人民政府,根据实际情况微调

供稿:注册股

编辑:黄克树

初审:姜豪

复审:顾艳

终审:杨宏

声明:本文所用图片、文字部分(或者全部)来源于互联网,仅代表作者观点,转载此文是出于传递更多信息、分享知识之目的,无低俗等不良引导。并不代表本公众号赞同其观点和对其真实性负责,只提供参考并不构成投资及应用建议,版权归原作者或机构所有,如有侵权请联系删除。

相关问答

开通银行 电子账户 是什么意思?-其他问题知识问答-我爱卡

[回答]开通银行电子账户是指相关用户开通网上银行,或者手机银行这项功能,电子账户是具备借记卡的大部分功能的。开通后投资者可以在网上银行和手机银行上...

电子账户 有什么危害?-其他理财知识问答-我爱卡

[回答]开电子账户的危害主要体现在账户安全上,如若用户不小心泄漏或者被不法分子所盗取相关信息,那么用户的资金安全将受到威胁。因此,用户在开通电子账户...

工商银行 电子账户 是什么意思- 汇财吧专业问答

[回答]如指工行电子二、三类账户,电子二类账户为理财类账户,转入资金后可进行投资理财、消费和公共事业缴费,此外通过合作方开立的账户为联名电子II类账户...

中铁银通卡联机 账户 电子 现金有哪些主要区别?

(1)支付实现方式不同:联机账户在消费终端进行联机交易时需与后台系统联通,通过密码验证后实现支付;电子现金在消费终端进行脱机交易时,不与后台系统联通,不需...

电子 商务的 应用 有哪些?

电子商务可提供网上交易和管理等全过程的服务,应用于广告宣传、咨询洽谈、网上定购、网上支付、电子账户、服务传递、意见征询、交易管理等方面。1、广告...

工商银行app怎么申请 电子账户 ?

您好,要申请工商银行的电子账户,您可以按照以下步骤进行操作:1.下载并安装工商银行手机银行App,确保您的手机系统符合要求。2.打开手机银行App,点击首页...

电子账户 和普通银行卡账户有什么区别?

不同之处如下:1、开通流程不同,电子账户通过网上银行可以开通。而普通银行卡账户需要到银行柜台才可以开通。2、使用情况不同,电子账户不经常使用。普通银...

工商银行对公帐户对帐单如何下载- 汇财吧专业问答test

[回答]通过工行网银下载账户明细方法如下:1、打开浏览器,然后在主页上找到工商银行链接或用其他方式打开工商银行的官方网站。2、在工商银行官方网站上,点...

电子账户 和银行卡的区别?

不同之处如下:1、开通流程不同,电子账户通过网上银行可以开通。而普通银行卡账户需要到银行柜台才可以开通。2、使用情况不同,电子账户不经常使用。普通银...

农行粤通 电子账户 是什么意思?

电子账户指通过我行网银、掌银等渠道为个人客户开立的Ⅱ类和Ⅲ类银行账户,经银行实名身份认证后,主要依托于电子渠道办理业务的银行结算账户。电子账户开立可...

标签:

相关阅读