电子整流器应用 豪恩智联取得灯管驱动电路及灯具专利,专利技术能实现电子整流器和市电的兼容性和灵活性

小编头像

小编

管理员

发布于:2025年05月04日

88 阅读 · 0 评论

豪恩智联取得灯管驱动电路及灯具专利,专利技术能实现电子整流器和市电的兼容性和灵活性

金融界2024年2月10日消息,据国家知识产权局公告,深圳市豪恩智能物联股份有限公司取得一项名为“一种可兼容电子整流器和市电的灯管驱动电路及灯具“,授权公告号CN110708791B,申请日期为2019年10月。

专利摘要显示,一种可兼容电子整流器和市电的灯管驱动电路及灯具,所述灯管驱动电路包括:电能输入模块、选频吸收模块、整流滤波模块、抗干扰模块以及降压模块;电能输入模块可兼容接入电子整流器或者市电,电路结构的兼容性和可靠性更高;当灯管驱动电路接入电子整流器,则灯管驱动电路对于电子整流器输出的第一交流电信号进行整流、滤波处理后,对于发光模组实现电子整流器供电功能;当灯管驱动电路接入市电时,则灯管驱动电路对于市电输出的第二交流电信号进行整流、滤波、降压处理后,对于发光模组实现市电供电功能;因此本申请实施例可兼容实现电子整流器供电模式和市电供电模式,兼容性和灵活性极高,降低了灯管驱动成本和应用成本。

本文源自金融界

镇流器工作原理:电感镇流器和电子镇流器工作原理详解

一、什么是镇流器?

镇流器连接在电源和一个或多个放电灯之间,主要用来把灯的电流限制到要求的值的一种部件。它可能包括改变供电电压和(或)频率、提高功率因数的器件,即可以单独地也可以和启辉器一起给灯的启动提供必要的条件。而交流电子镇流器是指安装在电源与一个或几个荧光灯之间,将电源的交流电变换为较高频率的交流电,使灯(单支或多支)正常启动和稳定工作的变换器或电子装置。

二、镇流器的分类

1、从工作原理上可分:电感镇流器和电子镇流器

2、按安装模式可分为:独立式、内装式、整体式

3、从启动方式上分为:预热启动式、冷启动式(或瞬时启动)

三、镇流器工作原理

1、电感镇流器工作原理

如下图,施加220V 交流电源时,电流流过镇流器,灯管灯丝启辉器给灯丝加热(启辉器开始时是断开的,由于施压了一个大于190V以上的交流电压,使得启辉器内的跳泡内的气体弧光放电,使得双金属片加热变形,两个电极靠在一起,形成通路给灯丝加热),当启动器的两个电极靠在一起,由于没有弧光放电,双金属片冷却,两极分开,由于电感镇流器呈感性,当电路突然中断时,在灯两端会产生持续时间约1ms的600V—1500V的脉冲电压,点亮灯管,其确切的电压值取决于灯的类型。

此外,在灯管放电的情况下,灯的两端电压立即下降,此时镇流器一方面对灯电流进行限制作用,另一方面使电源电压和灯的工作电流之间产生55°—65°的相位差,从而维持灯的二次启动电压,使灯能更稳定的工作。

电感镇流器由于结构简单,寿命长,作为第一种荧光灯配合工作的镇流器,它的市场占有率还比较大,但是,由于它的功率因数低,低电压启动性能差,耗能笨重,频闪等诸多缺点,它的市场慢慢地被电子镇流器所取代。

2、电子镇流器工作原理

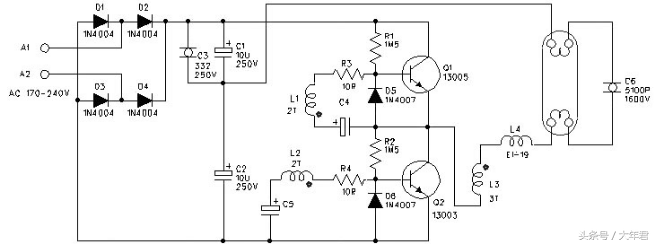
如下图,市电经过射频干扰(RFI)滤波器,全波整流和功率因数校正器(PPFC或APFC)后,变为直流电源。通过DC/AC变换器,输出20K—100KHZ的高频交流电源,加到与灯连接的LC串联谐振电路加热灯丝,同时在电容器上产生谐振高压,加在灯管两端,促使灯管“放电”变成“导通”状态,再进入发光状态,此时高频电感起限制电流增大的作用,保证灯管获得正常工作所需的灯电压和灯电流,为了提高可靠性,常增设各种保护电路、如异常保护、浪涌电压、电流保护、温度保护等等。

如下图是电子镇流器详细原理图

相关问答

电子镇流器 的用法?

a、灯丝的预热电流或灯丝电流b、高电压启动c、限制工作电流使用半导体电子元件,将直流或低频交流电压转换成高频交流电压,驱动低压气体放电灯、卤钨灯等光...

电子镇流器 有什么用?

电子镇流器是用来控制电流流动的装置。它的主要作用是将电源提供的高频交流电转换为稳定的直流电,以供给电子设备使用。具体来说,电子镇流器可以实现以下几个...

电子镇流器 的好处?

电子镇流器是一种用于荧光灯和高强度气体放电灯(HID)的电源设备,它的主要好处如下:1.高效能:电子镇流器的效率通常比传统的电感镇流器要高,因为它们使用...

电子镇流器 是干什么用的?

电子镇流器是用来控制和稳定电流的装置,通常用于灯具和发光二极管(LED)的电源控制。它可以有效地减少电路中的电阻,降低功耗,延长灯具的使用寿命,提高光效...

电子 触发器和 镇流器 分别的作用?通俗易懂最好?

气体放电灯(灯管)都有较高的启动电压和低放电维持电压,当灯通过高压启动后,电压下降,电流加大,如不加限制,灯电流将不断加大致使灯烧毁,所以必须在放电的...

镇流器 主要用到哪些 电子 元器件?

电子式镇流器电路所用主要元件整流用的二极管、电阻、电容、升压电感(升压器)。最重要的是产生高压脉冲的电路相关电子元件。电子式镇流器电路并不复杂,所用元...

日光灯整流器的作用是什么?_汽配人问答

[回答]日光灯镇流器有两种。电感式镇流器:利用启辉器使电感中电流突然中断,产生很高的反电势,与外电源叠加后,将灯管点亮;灯管启动以后,电感又起限制电...

四十瓦的 电子镇流器 可以托二十瓦的灯管吗后果怎样?

不可以。日光灯管和镇流器功率应匹配使用。不管是电感式镇流器还是电子式镇流器,在启动灯管时都会产生一个高压脉冲击穿管内气体为灯丝提供电流通路,并随即提...

日光灯管普通 镇流器 电路同 电子镇流器 电路哪个效率高更加省电...

普通镇流器电路效率低,但是镇流器和日光灯管非常非常耐用,几乎不坏;电子镇流器电路效率高,接近1,但是爱坏掉,尤其是电子镇流器常坏,由于电子镇流器...

电子镇流器 输出的电压是多少,频率是多少?

电子镇流器的空载输出电压一般都是在二倍电源电压左右,负载电压是60伏,不管是多少瓦的。直流电是不分高频低频的,直流电的方向电流是不变的。交流电的方向电流...

标签:

相关阅读