马自达电子技术应用 航天科技:汽车电子安全带提醒产品为长安马自达提供配套

小编头像

小编

管理员

发布于:2025年05月05日

98 阅读 · 0 评论

航天科技:汽车电子安全带提醒产品为长安马自达提供配套

金融界10月20日消息,航天科技在互动平台表示,公司汽车电子安全带提醒产品(SBR)为长安马自达提供少量配套。

本文源自金融界AI电报

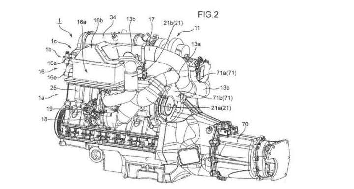
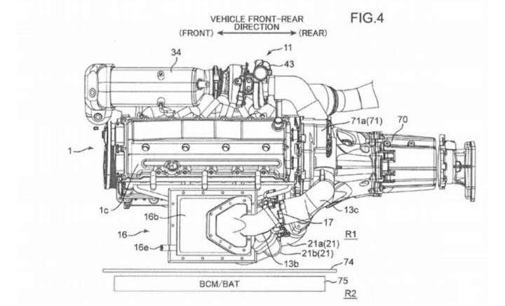
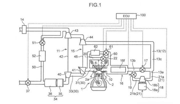
崇尚自吸的马自达还是妥协了 悄悄开发了电子涡轮技术

概览:

Mazda在月初公布了名为Skyactiv-X的最新发动机,外媒近日又曝光了一份原厂提交的专利图,预示着崇尚自吸的马自达在不久的将来将引入涡轮增压技术。

采用电子涡增技术,可让发动机有着无须等待废气推动、消除低转速时的涡轮迟滞,动力介入更迅速的优点,目前Audi、Benz等车厂,都已将此技术应用在涡轮增压发动机上。

而据消息指出,Mazda可能不会效仿目前各厂大多使用的48V电压系统,而是使用由自家研发的i-Eloop动能回收系统,提供驱动电子涡轮所需的电力。

i-Eloop系统在驾驶放开油门减速时,可进行充电。

i-Eloop系统以一具可变电压发电机,加上低电阻双电层电容作为储电装置,搭配直流电压转换器,当驾驶放开油门减速时,便会进行充电,电力主要供应给车内的空调、音响或电气系统,节省燃油消耗。

此外,这一专利申请是专门应用在后驱车型的发动机上,或许不久将出现在新一代的MX-5上。

相关问答

马自达 6清洗 电子 油门后的设定方法 - 汽车维修 技术

[回答]qcwx_s2()

马自达 3是什么助力? 电子 助力和液压助力的区别_汽配人问答

[最佳回答]马自达31.6L是机械液压转向助力。传统液压助力通常路感比较真实,由于整个转向传动系统都是机械连接的,可以准确地把每一个地面的力回馈按比例传递...

马自达电子 手刹和自动驻车怎么用?

上车、关上车门、启动发动机系好安全带、按下AUTOHOLD按钮看到按钮上的指示灯亮起、仪表盘上的AUTOHOLD绿色指示灯亮起,AUTOHOLD自动驻车系统现在就开始运转,...

马自达电子钥匙 怎么换电池?

[最佳回答]马自达电子钥匙换电池的方法:拔出机械钥匙,直接按住钥匙头拔出来,然后用平口螺丝刀顺着钥匙外壳的接缝把钥匙撬开,就可以把前后外壳分开,分开以后就...

马自达 leavinghomelight功能是什么意思?

[最佳回答]light顾名思义就离家之灯,字面就是你出家门,结果漆黑一片,就可以通过leavinghomelight功能用遥控钥匙打开车灯,照亮上车的路,这个无法设置...马自...

马自达 cx4 电子 手刹旁边是什么按键?

电子手刹下边有个A按键,是自动驻车系统的按钮。开启这个功能之后,车辆就能够在刹停时,自动进入驻车的状态,当刹停后即使不踩刹车,车辆也不会继续行驶,或出...

马自达电子 手刹开车能自动解除吗?

可以自动解除。1.马自达电子手刹具有自动解除功能,只要驾驶员的座椅安全带被插上,并且开始驾车,电子手刹就会自动解除。这样可以方便驾驶员在车辆行驶中不需...

12年长安 马自达 车钥匙换 电子 ?

使用一字型螺丝刀撬动遥控器操作孔。分开马自达车钥匙两面壳体。更换马自达钥匙内部的纽扣电池。用螺丝刀,在预留的豁口或缝隙处撬开钥匙外面的塑料壳,用粗一...

马自达 cx一5手动驻车能否改为 电子 驻车?

你好,马自达cx5全车系列都没有自动驻车功能的,电子驻车只是代替机械驻车(就是俗称的手刹)。你好,马自达cx5全车系列都没有自动驻车功能的,电子驻车只是代替...

马自达 6液压助力方向能改 电子 的吗?

能改可以改成电子助力的,需要把以前的液压助力泵,液压管路拆掉,换上一套专用的电子助力带电机的管柱就可以了。从原理上来说,这两种助力其实差不多,从字面...

标签:

相关阅读